时间:2023-04-10 11:50
人气:
作者:admin
电源通常不能胜任其工作。这是因为功率IC通常规定的电流限值是器件额定输出电流的两倍以上。电源元件的尺寸可以处理IC可以提供的最大电流,即使负载在正常工作期间不太可能吸收该电流。组件比它们需要的更大、更昂贵。
然而,还有另一种选择:一旦知道实际负载,就设置一个精确的电源最大输出电流。精确设置最大输出电流可降低稳压器电源路径组件所需的额定电流,从而用更小、更便宜的组件替换大型昂贵组件。稳压器最大输出的限制限制了电源和负载的最大功率耗散,从而降低了局部加热的可能性。监测和控制输出电流也有助于形成一个强大的解决方案,能够承受恶劣的过载和短路条件。
LT®3653 和 LT3663 是单片式降压型开关稳压器,其具有一个可在 400mA 至 1.2A 范围内设置的准确输出电流限值。LT®3663 是一款通用型高电压降压型稳压器,而 LT3653 专为与凌力尔特技术蝙蝠轨道配合使用而设计™启用电池充电器和电源管理 IC (PMIC)。具有 30V 瞬态穿越能力的最大输入电压为 3653V (LT36) 或 3663V (LT60),非常适合汽车、工业、分布式电源和墙上变压器应用。
可编程输出电流限制
单片式开关稳压器通常限制峰值开关电流,以保护内部开关在过载或短路事件期间免受损坏。最大开关峰值电流限值通常为器件最大输出电流额定值的两倍以上。虽然峰值开关电流限制可防止IC过应力,但它不能防止整个应用在过载条件下过热。例如,额定输出电流为1A的稳压器通常能够在输出端提供超过2A的电流。在输出过载条件下,稳压器的功耗可能增加一倍以上,使热管理更加困难。LT3653 和 LT3663 通过利用一个可编程的准确电流限值来控制应用的总功耗,从而减少局部热点。
保守的设计原则要求电源路径组件的额定电流为最差情况。在上面的示例中,当1A器件能够提供2A电流时,电源路径元件的尺寸必须大于2A,因为在输出短路或过载期间,电感和二极管可以传导高达2A的电流。相比之下,LT3653 和 LT3663 应用中的 PowerPath 组件是根据编程的最大输出电流限值确定尺寸的。因此,具有750mA输出电流限值的应用只需要750mA额定元件。这允许更小、更低成本的设备以及更小的整体应用程序占用空间。
在早期产品开发中,系统设计人员通常不知道负载会消耗多少电流。一旦他们选择了电源,他们就会承诺。然而,利用 LT3653 和 LT3663 的可编程电流限值,一旦负载得到充分表征,它们就可以通过改变一个廉价的 1% 电阻器来改变输出电流限值。
输出电流限制通过监视和控制平均电感电流来实现。当发生过流事件时,稳压器禁用电源开关。这种稳健的解决方案可承受整个输入电压范围内的短路和过载情况。
LT3653 可与蝙蝠轨道电池充电器很好地配合使用
LT®3653 是一款 1.5MHz 恒定频率、电流模式控制、降压型稳压器,专为与凌力尔特公司的蝙蝠轨道支持电池充电器 PowerPath 电源管理器配合使用而设计。LT3653 对一个高电压输入进行降压以为系统负载供电并给单节锂离子电池充电器充电。
最小化线性电池充电器两端的电压可提高效率。为此,一个蝙蝠轨道电池充电器控制 LT3653 的 VC引脚,覆盖误差放大器。这样,LT3653 的输出电压由电池充电器调节至略高于电池电压 (典型值) 的电位。
输入过压保护允许 LT3653 处理 60V 输入瞬变。HVOK引脚表示存在内部偏置电源,并且未发生故障(即过热和输入过压和欠压)。LT3653 包括内部补偿和一个内部升压二极管,以最大限度地减少外部组件的数量。LT3653 采用具有裸露衬垫的 8 引脚 2mm × 3mm DFN 封装。
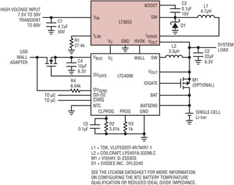
从USB或高压输入为单节锂离子电池充电
图 1 示出了一款 LT3653 和 LTC4098 应用,该应用可从 USB 输入或高电压输入为单节锂离子电池充电。该解决方案为锂离子电池供电应用的双输入充电和电源路径控制提供了一种无缝、高效、低部件数的方法。如果需要额外的集成来获得更多系统电源,则 LT3653 可以与 LTC3576 PMIC 类似的方式使用。

图1.从 USB 输入或高压输入为单节锂离子电池充电。此解决方案为双输入充电和 PowerPath 提供了一种无缝、高效、低部件数的方法™控制锂离子电池供电的应用。如果需要额外的集成来获得更多系统电源,则 LT3653 可以与 LTC3576 PMIC 类似的方式使用。
当施加一个高电压输入时,LT3653 HVOK 引脚向 LTC4098 发出信号,表明它能够提供功率。LTC4098 负责控制 LT3653 的 VC引脚并将输出电压调节至略高于电池电压。这种蝙蝠跟踪功能优化了电池充电器的效率。
当存在时,高压输入提供电池充电电流和系统负载电流。如果总电流增加到 LT3653 编程电流限值之外,则稳压器的输出电压会降低以减小充电电流,因为电池充电器进入压差状态。如果系统负载继续增加,则电池充电电流首先减小到零,然后反转方向以向系统负载供电,从而补充了 LT3653。这些操作模式之间的转换与系统负载是无缝的。来自 LT3653 稳压器的输出电流永远不会超过编程输出电流限值。
LT3663 直接接受 36V 输入
LT®3663 是一款 1.5MHz 恒定频率、电流模式控制、通用、单片式开关稳压器,适合于汽车电池、工业电源、分布式电源和墙上变压器。LT3663 包括一种低电流停机模式、输入过压和欠压闭锁以及热停机。LT3663 采用具裸露衬垫的 8 引脚 (2mm × 3mm) DFN 封装。带裸焊盘的 8 引脚 MSOP 封装即将上市。
LT3663 还可充当一个恒定电流、恒定电压 (CC/CV) 电源,以便为超级电容器或其他储能器件充电。IC在编程电流限值下以恒流模式工作,直到电容器达到编程输出电压。然后,它以恒定电压模式运行以保持该电压。
图 2 示出了 LT3663 在 1.2A 时的输出电流限值。对于低于 1.2A 的输出电流,稳压器处于恒压模式。当输出电流增加到1.2A时,它进入恒流模式。输出电流从V保持在1.2A外标称低至 0V。

图2.LT3663 的输出电流限值为 1.2A。
7.5V–36V至5V降压稳压器,具有1.2A输出电流限值
图 3 示出了一款 LT3663 应用,该应用从一个 5.1V 至 2V 的输入产生 7V/5.36A 电流。输入能够处理 60V 瞬变。图4显示了多个输入电压下的电路效率。

图3.LT3663 应用从 5.1V 至 2V 的输入产生 7V/5.36A 电流。输入能够处理 60V 瞬变。

图4.电路效率如图3所示。
应用的电流限值设置为1.2A,因此,电源路径组件的尺寸设置为处理最大1.2A。为了减小应用占板面积,LT3663 包括内部补偿和一个升压二极管。当为低电平时,RUN 引脚将 LT3663 置于一种低电流停机模式。
结论
LT3653 和 LT3663 的精准可编程输出电流限值消除了输出过载引起的局部发热,降低了对功率组件的最大电流要求,并成为一种稳健的电源解决方案。
审核编辑:郭婷