时间:2023-04-10 11:52
人气:
作者:admin
大多数电路设计人员都熟悉二极管动态 电荷存储、电压相关等特性 电容和反向恢复时间。不太常见 确认和制造商指定是二极管正向 开启时间。此参数描述时间 二极管导通并箝位在其前向时需要 电压降。从历史上看,这个极短的时间,单位 纳秒,已经如此之小,以至于用户和供应商 同样基本上都忽略了它。它很少被讨论和 几乎从不指定。最近,开关稳压器时钟 速率和转换时间变得更快,使二极管 开启时间是一个关键问题。增加的时钟速率是 要求实现更小的磁性元件尺寸;减少 过渡时间在一定程度上有助于整体效率,但 主要需要最小化IC热上升。以时钟速度 超过约1MHz,转换时间损耗是主要因素 模具加热源。
由于二极管导通时间而可能遇到的困难是 由此产生的瞬态“过冲”电压在 二极管,即使限制在纳秒内,也可以感应 过压应力,导致开关稳压器IC故障。 因此,需要仔细测试才能鉴定给定的二极管 用于特定应用,以确保可靠性。这个测试, 假设周围组件的损耗低,并且 最终应用中的布局,测量导通过冲 仅由二极管寄生效应引起的电压。关联不当 组件选择和布局将额外贡献 过度强调术语。
二极管导通时间视角
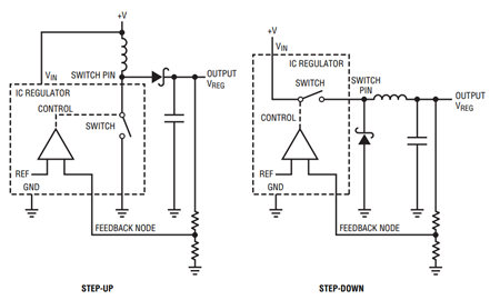
图1显示了典型的升压和降压电压 变换 器。在这两种情况下,假设二极管 箝位开关引脚电压偏移至安全限值。在 升压情况下,此限值由开关引脚最大值定义 允许的正向电压。设置降压大小写限制 由开关引脚确定最大允许反向电压。

图1.典型电压升压/降压转换器。假设二极管箝位开关引脚电压偏移到安全限值。
图2显示二极管需要一定的时间长度 箝位在其正向电压下。此正向导通时间允许高于标称二极管的瞬态偏移 箝位电压,可能超过IC的击穿 限制。导通时间通常以纳秒为单位, 使观察困难。进一步的并发症 是导通过冲发生在振幅处 脉冲波形的极端值,排除了高分辨率 振幅测量。必须考虑这些因素 设计二极管导通测试方法时。

图2.二极管正向导通时间允许瞬态偏移高于标称二极管箝位电压,可能超过IC击穿限值。
图3显示了测试二极管的概念方法 开启时间。在这里,测试是在1A下进行的,尽管 可以使用其他电流。脉冲步进 1A 进入 通过5Ω电阻测试的二极管。导通时间电压 偏移直接在被测二极管上测量。这 菲古雷在外观上看似简单。特别是, 当前步骤必须具有异常快速、高保真度 转换和忠实的开启时间确定需要 巨大的测量带宽。

图3.概念方法在1A时测试二极管导通时间,输入步进必须具有异常快速、高保真转换。
详细测量方案
更详细的测量方案如图4所示。 各种元素的必要性能参数 被叫出来。亚纳秒上升时间脉冲发生器, 1A、2ns 上升时间放大器和 1GHz 示波器是 必填。这些规格代表了实际操作 条件;可选择其他电流和上升时间 通过更改适当的参数。

图4.详细的测量方案指示了各种元件的必要性能参数。需要亚纳秒级上升时间脉冲发生器、1A、2ns 上升时间放大器和 1GHz 示波器。
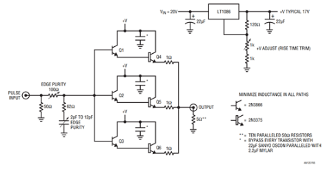
脉冲放大器需要特别注意电路 配置和布局。图5所示为放大器 包括一个并联的达林顿驱动射频晶体管 输出级。集电极电压调整(“上升时间 修剪“)峰值 Q4 至 Q6 FT;输入 RC 网络优化 通过略微延迟输入脉冲上升来降低输出脉冲纯度 在放大器通带内的时间。并联允许 Q4 Q6 在有利的单个电流下工作,保持 带宽。当(轻度交互)边缘纯度 和上升时间调整得到优化,图6显示 放大器产生异常干净的2ns上升时间 输出脉冲无振铃、外来分量或转换后 游览。这样的性能使二极管 开启时间测试实用。

图5.脉冲放大器包括并联达林顿驱动的RF晶体管输出级。集电极电压调整(“上升时间调整”)峰值 Q4 至 Q6 FT,输入RC网络优化输出脉冲纯度。低电感布局是强制性的。

图6.脉冲放大器输出至5Ω。上升时间为2ns,脉冲顶部像差最小。
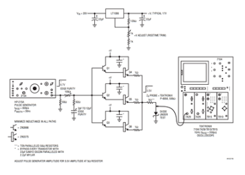
图7显示了完整的二极管正向导通时间 测量安排。脉冲放大器,驱动 通过亚纳秒脉冲发生器驱动二极管 测试中。Z0探头监测测量点 并馈送 1GHz 示波器。2,3,4

图7.完整的二极管正向导通时间测量配置包括亚纳秒上升时间脉冲发生器、脉冲放大器、Z0 探头和 1GHz 示波器。
二极管测试和解释结果
测量测试设备,设备齐全,并且 构造,允许二极管导通时间测试,具有出色的性能 时间和振幅分辨率。5图 8 到 12 显示来自不同制造商的五个不同二极管的结果。 图8(二极管编号1)过冲稳定 状态正向电压为3.6ns,峰值为200mV。这是 五中最好的表现。图 9 到 12 显示增加的导通幅度和时间 详见标题。在最坏的情况下,打开 幅度超过标称箝位电压超过标称箝位电压 1V,而导通时间延长数十纳秒。 图 12 以巨大的 时间和幅度误差。这种错误的短途旅行可以和 会导致IC稳压器击穿和故障。教训 这里很清楚。二极管导通时间必须表征和 在任何给定的应用中进行测量,以确保可靠性。

图8.“二极管1号”过冲稳态正向电压≈3.6ns,峰值为200mV。

图9.“2 号二极管”在 750ns 内建立之前峰值为 ≈6mV...> 2x 稳态正向电压。

图 10.“二极管3号”峰值比标称1mV VFWD高400V,误差为2.5倍。

图 11.“二极管编号 4”峰值为 ≈750mV,具有较长的(注意水平 2.5 倍刻度变化)尾随 VFWD 值。

图 12.“二极管编号 5”峰值偏离标度,拖尾延长(请注意,与图 8 至 10 相比,水平尺度较慢)。
审核编辑:郭婷