时间:2023-04-10 14:42
人气:
作者:admin
本应用笔记详细介绍了创建负低压热插拔电路的三种方法,因为目前尚无用于执行此功能的IC。两种方法与正电压电源配合使用,而第三种方法仅适用于负电源。
介绍
除了通常的正电压电源阵列外,许多需要热插拔到带电背板的系统至少使用-5V或-5.2V单电源。有许多正低压热插拔控制器用于这些应用;然而,负低压控制器很少见甚至几乎不存在。由于当正低压热插拔电路也在使用时,通常需要负低压热插拔电路,因此借助正电源电压创建负电压电路很有用。
本应用笔记介绍了采用+5V/-5.2V双电源实现热插拔控制的两种电路。一个采用双芯片设计,每个通道使用单独的控制器,而另一个则对两个通道使用单个控制器IC。此外,还介绍了第三种单芯片设计,用于在-5.2V单电源上执行热插拔。所有三个电路都提供具有启动延迟和受控浪涌电流的插入式热插拔功能,但只有一个电路具有过载检测和断路器功能。
图1所示的双芯片解决方案允许在负电压和正电压通道上独立执行断路器动作。图2和图3所示的两个单芯片电路提供启动浪涌电流控制,但均不提供负电压通道的限流或断路器功能。
双芯片解决方案
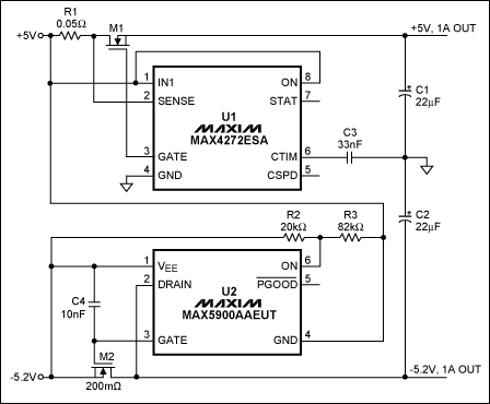
图1电路提供完整的热插拔控制,包括+5V通道和-5.2V通道的限流和断路器功能。电路采用MAX4272正极低压控制器作为+5V通道。没有负低压热插拔控制器,因此电路在-5900.5V通道使用MAX2负高压控制器。MAX5900的正常接地连接以+5V电源为基准,产生的+10.2V差分电源允许MAX5900工作在-9V至-100V工作电压范围内。选择MAX5900是因为它具有-9V的低工作电源电压。MAX4272只是众多可以使用的正低压控制器之一,但之所以被选中,是因为它采用8引脚封装。
每个通道设置为过载故障关断,电流约为 1A,并在发生故障后执行自动重启操作。MAX5900利用M2 MOSFET的RDS(ON)作为检流电阻,以及 V意义跳变点为200mV。为 R 选择 M2DS(ON)= 0.2Ω 因此允许大约 1A 的过载跳变点。有关延迟和时序信息,请参阅各个数据手册。

图1.在正负低压电源上提供热插拔控制的双芯片方法可在两个通道上提供过载故障检测。
单芯片解决方案
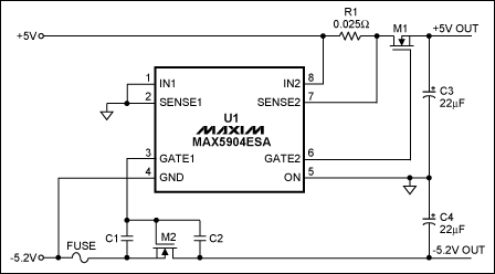
图2电路在两个通道上均提供限流、热插拔启动控制,但仅+5V通道具有限流和断路器功能。这种单芯片方案采用单通道双通道MAX5904控制器控制+5V和-5.2V通道。MAX5904通常控制两个正电压通道;但是,如图所示,可以使用电路控制一个正电压通道和一个负电压通道。选择MAX5904是因为它具有双通道功能,并且所需的外部元件很少。
采用以下配置,MAX5904将+5V通道视为具有完整断路器的+10.2V电路,将-5.2V通道视为+5.2V电路。
将MAX5904的接地引脚连接至-5.2V
将 IN1 和 SENSE1 引脚接地
将IN2引脚连接至+5V
当MAX5904处于关断模式时,两个栅极均下拉至-5.2V。在开启模式下,GATE2 驱动器的电压高于 V 5.4VHNS,GATE1 驱动器比 V 高 5.4VHNS.因此,为+5V和-5.2V通道提供了正常的浪涌电流限制导通功能。以这种方式使用时,负电压通道没有断路器动作;因此,提供了一个保险丝来保护负电源电路。
MAX5904无法识别负通道上的故障,但+5V通道上的故障将关闭两个通道。两个通道将在自动重试延迟时间后重新启动。ON引脚可以引出,用于开/关功能的逻辑控制,但需要一个简单的电平转换器,因为MAX5904以-5.2V而不是GND为基准。

图2.单芯片解决方案为正电源和负电源提供浪涌电流限制导通功能,但在-5.2V通道上没有断路器功能。
单通道解决方案
图5所示的-2.3V、单通道热插拔电路采用MAX4272正低压热插拔控制器提供完全启动控制。MAX4272的GND引脚连接到-5.2V电源,IN和SENSE引脚连接到电路地。MAX4272工作在+5.2V电路中,只是电路中没有检测电阻,因此没有提供过载断路器动作。MAX4272只是几种合适的控制器之一,因为需要相对较少的外部元件。

图3.单芯片设计在单个负电源上提供热插拔控制,无需断路器功能,同时还允许调整导通电压。
MAX4272的ON引脚可直接连接到电路地,-150.5V电源达到-2.2V后电路启动4ms。或者,电路中可以包括电阻R1和R2,以将导通电压设置为接近+5V。调整R1/(R1 + R2)分压器比,使ON引脚在所需的电源导通电压下比负电压电源电压高0.6V。
启动时没有内部电流限制,因此包括CG以减缓导通时的栅极电压上升速率。当内部栅极驱动设置为约100μA时,负载电容将以以下公式描述的速率充电:

其中 C门= CG+ CGS(M1)。
由于不提供限流关断功能,因此可能需要包括一个与-5.2V电源输入端子串联的保险丝,如图2所示。
审核编辑:郭婷