时间:2023-04-10 11:57
人气:
作者:admin
随着汽车和工业应用中微处理器数量的不断扩大,对坚固耐用的降压稳压器的需求也在增加,该稳压器可以在宽输入电压范围内工作并承受高压瞬变和输出短路。基于微处理器的应用还需要监控功能,如上电复位(POR)和看门狗定时,以确保高系统可靠性。稳压器必须在轻负载下具有高效率,以延长电池寿命。LT3689 采用纤巧型 16 引脚 3mm × 3mm QFN 封装和 16 引脚 MSOP 封装,可提供所有这些特性。
LT3689 降压型稳压器的特性
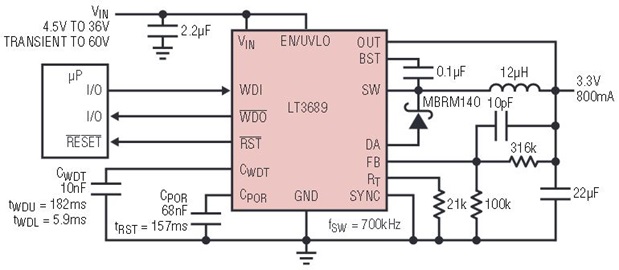
LT3689 采用一种恒定频率、电流模式架构以提供 800mA 的连续输出电流。该器件工作在 3.6V 至 36V 的宽输入范围,并可保护自身免受高达 60V 的输入瞬变的影响。它经过内部补偿,有助于减少外部元件数量。开关频率可通过连接电阻器在 350kHz 和 2.2MHz 之间的任何位置设置。T引脚接地,使设计人员能够优化元件尺寸和效率。开关频率还可以同步至一个外部时钟,用于噪声敏感型应用。一个外部电阻分压器将输出电压设置为高于器件 0.8V 基准的任何值。此外,升压二极管集成在IC中,以最大限度地减小解决方案尺寸和成本。图 1 示出了 LT3689 的典型应用。

图1.LT3689典型应用电路,复位时间设置为157ms,看门狗超时周期设置为182ms。
软启动和输出短路保护
LT3689 包括一种软起动功能,用于限制启动期间的最大浪涌电流和从故障条件中恢复。软启动电路在大约 150μs 内将峰值开关电流限值斜坡上升,从而减小了峰值输入电流。
DA引脚用于监视箝位二极管中的电流。如果开关周期结束时的箝位二极管电流高于DA电流限值,则器件会延迟开关导通,直到箝位二极管电流降至DA电流限值以下。这可在电感器电流失控情况下保护 LT3689,尤其是在具有高输入电压和小电感值的高开关频率下的输出过载或短路期间。频率折返、逐周期电流限制和热关断等其他保护功能共同确保器件在启动、过载或短路期间不会因开关电流过大而损坏。
引脚可选工作模式:低纹波突发模式操作和脉冲跳跃模式
可通过 SYNC 引脚选择两种工作模式。对 SYNC 引脚施加一个逻辑低电平可实现低纹波突发模式操作,从而在轻负载下保持高效率,同时保持低输出纹波。在突发模式操作中,LT3689 向输出电容器提供单周期突发电流,然后是休眠周期。在突发之间,与控制输出开关相关的所有电路都关断,从而降低了V®在典型应用中的引脚和 OUT 引脚电流分别仅为 50μA 和 75μA。当负载电流降至无负载状态时,休眠时间的百分比增加,从而降低平均输入电流。
SYNC上的逻辑高电平禁用突发模式操作,允许器件在轻负载时跳过脉冲。与突发模式操作相比,这种脉冲跳跃模式的优势在于,该器件继续以编程频率(由R设置)切换。T) 低至非常低的负载电流,在 15V 时高于 12mA在在典型应用中。
可编程欠压锁定
LT3689 可通过将 EN/UVLO 引脚拉至低于 0.3V 来实现停机模式。在停机模式中,静态电流小于 0.5μA。EN/UVLO 引脚还可用于执行精确的欠压锁定 (UVLO) 功能。电阻分压器从V开始在引脚可用于利用EN/UVLO引脚的1.26V精确阈值对电路的UVLO阈值进行编程。该引脚上还提供一个 4μA 电流迟滞,以允许用户对所需的电压迟滞进行编程。LT3689 还具有一个内部 UVLO,用于防止该器件在 V在引脚始终低于 3.3V(典型值)。该器件仅在V时开始切换在高于 3.4V,EN/UVLO 引脚高于 1.26V 门限。
低压差
LT3689 对于高于 3V 的输出电压具有低压差。该器件的最小工作电压由 LT3689 的内部欠压闭锁或其最大占空比决定。与许多降压型稳压器不同,LT3689 可通过保持接通多个周期来延长其占空比,前提是升压电容器的充电功率高于 2.5V 的最小电压。最终,经过几个开关周期后,升压电容放电。内部电路检测到这种情况,并仅在需要时为升压电容器充电。此外,更大的升压电容器允许更高的占空比,从而实现极低的压差操作。5V典型应用的压差电压在400mA负载时约为200mV,在900mA负载时约为800mV。
上电复位 (POR)
许多基于微处理器的应用由开关稳压器输出供电,必须在微处理器开始工作之前知道稳压器输出何时准备就绪且稳定。同样,一旦运行,当稳压器输出降至最小容许阈值以下时,例如在过载或关断条件下,必须警告电子系统。这是为了防止不可靠的操作,并允许微处理器在完全断电之前执行内务管理操作。
LT3689 的准确内部电压基准和抗毛刺精准 POR 比较器和定时器电路可满足基于微处理器的应用的这些特定需求。开关稳压器的输出电压必须高于编程值的90%,RST引脚才能保持高电平(参见图2)。LT3689 在上电、断电和欠压条件下置位 RST。一旦输出电压升至RST门限以上,可调复位定时器即启动,RST在复位超时周期后释放。关断时,一旦输出电压降至RST门限以下,RST将保持在逻辑低电平。复位定时器可使用一个外部电容器进行调节。RST 引脚对 OUT 引脚具有较弱的上拉力。

图2.LT3689 的上电复位功能。
POR比较器旨在避免误触发。FB引脚上的高频噪声可能会错误地使RST跳闸,特别是当监控输出已经接近复位门限时。这可能会导致RST引脚出现振荡行为。解决这个问题的传统方法是在比较器输入中添加一些直流迟滞,一旦输出翻转,阈值就会改变。问题在于,增加直流迟滞会使跳闸电压精度降低,因为一旦输出发生变化,跳变点就会改变。LT3689 不使用迟滞。相反,它对比较器上的瞬态事件执行类似积分的功能。这样,事件的幅度和持续时间对于比较器阈值都很重要。图3显示了使比较器跳闸所需的典型瞬态持续时间与比较器过驱(占跳闸阈值的百分比)的关系。

图3.典型瞬态持续时间与 POR 比较器过驱的关系。
选择复位定时电容器
复位超时周期可调,以适应各种微处理器应用。复位超时周期,tRST,通过连接C之间的电容器来调节波尔引脚和接地。该电容器的值由以下因素决定:

与 C波尔在法拉德和 tRST在几秒钟内。该 C波尔每毫秒延迟的值也可以表示为 C波尔/ms = 432 (pF/ms)。
离开 C波尔引脚未连接产生大约 25μs 的最小复位超时,RST 引脚上拉 10kΩ 至 5V。最大复位超时受最大可用低漏电容的限制。超时周期的精度将受到电容漏电(标称充电电流为2μA)和电容容差的影响。建议使用低漏电陶瓷电容器。
看门狗模式:超时或窗口
LT3689 还包括一个可调看门狗定时器,用于监视微处理器的活动。如果μP中发生代码执行错误,看门狗会检测到该错误并将WDO引脚设置为低电平。该信号可用于中断例程或复位μP。
看门狗在超时或窗口模式下运行(参见图 4)。在超时模式下,微处理器需要在看门狗定时器到期之前切换WDI引脚,以保持WDO引脚高电平。如果WDI引脚上的电压在编程超时周期内没有转换,则电路将WDO拉低。

图4.看门狗时序图。
在窗口模式下,WDI引脚的负向脉冲必须出现在编程的时间窗口内,以防止WDO变低。如果在下边界周期内记录了两个以上的下降脉冲(t西德华数字),WDO引脚被强制为低电平。如果在上边界周期内没有向WDI引脚提供负边沿,则WDO引脚也会变低(t西渡).
在代码执行错误期间,微处理器输出太快或太慢的 WDI 脉冲。这种情况断言 WDO 低,并强制微处理器重置程序。
在窗口模式下,WDI 信号以正常操作的上限和下边界周期为界。WDI输入信号的周期应长于窗口模式的下边界周期,短于上限边界周期,以在正常情况下保持WDO高电平。窗口模式的下边界周期和上边界周期的固定比率为 31。这些时间可以通过调整C上的外部电容器来增加或减少西德电针。
在两种看门狗模式下,当 WDO 被置位时,复位定时器将启用。重置计时器运行时出现的任何 WDI 脉冲都将被忽略。当复位计时器到期时,允许 WDO 再次回到高电平。因此,如果没有输入施加到WDI引脚,则看门狗电路会在WDO引脚上产生一系列脉冲。该脉冲序列的高电平时间等于上边界周期,低电平时间等于复位周期。此外,WDO和RST不能同时处于逻辑低电平。如果 WDO 为低电平且存在欠压锁定故障,则 RST 变为低电平,WDO 将变为高电平。
WDE引脚允许用户打开或关闭看门狗功能。此功能可用于在工厂中对连接的微处理器进行可靠的编程。在微处理器的工厂编程过程中,WDE引脚可以保持高电平,以防止WDO切换,从而防止WDO干扰微处理器的编程过程。
当输出电压低于调节值10%或出现看门狗错误时,将WDO和RST引脚连接在一起将产生复位信号。
选择看门狗定时电容
看门狗上边界周期是可调的,可以针对软件执行进行优化。看门狗上边界周期通过在C之间连接一个电容来调节西德电引脚和接地。给定指定的看门狗上限周期,电容由下式确定:

对于给定电容器,窗口模式下边界周期与上边界周期具有固定关系。下边界周期与上边界周期的关系如下:

离开 C西德电引脚未连接产生约200μs的最小看门狗上边界周期,在WDO引脚上拉至10V的5kΩ。最大超时受最大可用低漏电容的限制。上下边界周期的精度受电容漏电(标称充电电流为2μA)和电容容差的影响。建议使用低漏电陶瓷电容器。
结论
LT3689 的宽输入范围、低静态电流、监控功能、稳健性和小尺寸使其成为为汽车和工业应用供电的理想选择。该器件可承受 60V V在保证最大 V 的瞬态和正常工作在36V,该器件对浪涌和短路条件具有鲁棒性。突发模式电路可在轻负载下提供高效率。可编程开关频率允许设计人员在元件尺寸和效率之间进行权衡。LT3689 的准确 POR 和看门狗电路允许对连接到 LT3689 开关稳压器输出的微处理器进行完全的监控。
审核编辑:郭婷
下一篇:创建负低压热插拔电路的三种方法