时间:2023-04-11 09:19
人气:
作者:admin
串联基准电压源是一个三端器件:VIN、VOUT 和 GND。它在概念上类似于线性稳压器(LDO),但设计用于更低的静态电流和更高的精度。它可以被认为是VIN和VOUT之间的压控电阻VCR。它通过调整其内阻来调节输出电压,使VIN减去电阻两端的压降R等于VOUT处的基准电压;请参见图 1 中的框图。

图 1:串联电压基准 - VCR 型号
串联基准电压源通常比并联基准电压源具有更好的初始精度和温度漂移系数。因此,如果您需要优于0.1%的初始精度和/或小于25ppm/°C的温度漂移,则很可能需要一个串联基准电压源。
但是,并联基准电压源在VIN范围方面提供了更大的灵活性,并且可以选择将多个器件堆叠在一起以获得更高的基准电压,并能够创建负基准或浮动基准。
如何将分流参考设计的灵活性与串联参考精度相结合?
您可以通过将VIN和VOUT引脚外部连接在一起来利用REF50xx系列的精度和稳定性特性。 这样,该系列中的串联基准电压源基本上被转换为齐纳二极管,但散粒噪声和反向击穿电阻的负面影响大大降低。 虽然可以使用该系列中的七种器件中的任何一种,但我在这里选择了REF5050(5V输出)和REF5010(10V输出)作为下面的插图。
图2中的简化原理图显示了REF5050的两个主要电路元件:带隙放大器,其增益级负责确保恒定的Vout温度范围内的电压和电源变化;以及 ErrAmp 输出级,能够灌入或拉出最小 10mA 的输出负载电流,而对输出电压初始精度的影响最小。

图 2:REF5050 的简化原理图
为了确保VOUT初始精度和温度漂移,AB类输出晶体管必须全部在其线性区域内工作;因此,VDS必须大于晶体管饱和电压Vsat。 因此,串联基准电压源的输入电压VIN必须至少高于VOUT的压差;参见图3中的电路。 压差是给定负载下VIN(源极)和VOUT(漏极)之间的最小压差,对于REF5050,静态条件下(Iout=0)下的最小压差为200mV。

图 3:在分流配置中放置 REF5050 ErrAmp 输出级
但是,通过外部连接Vin和 Vout如图3右侧所示,VDS = 0V和上部输出晶体管PCH完全关断。在这种情况下,输出偏置电流IQ完全绕过PCH晶体管,直接从V流出。在到较低的输出晶体管 NCH。这在V之间建立了精密基准电压在和GND。
通过做空 Vin和 Vout,REF5050有效地转换为两端并联基准电压源,但它保持了串联基准电压源的直流和温度精度。在这种布置下,输出级偏置在比典型值略高的静态电流下,但REF5050的精度和稳定性保持不变。
图4和图5是使用REF5050和REF5010作为基本构建模块的电路配置示例。

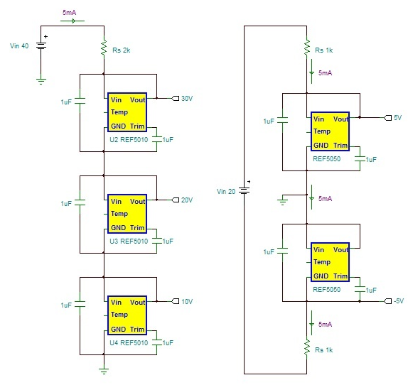
图 4:正负分流配置中使用的 REF50xx

图 5:用于高压分流配置的堆叠 REF5010 和用于双电压分流配置的 REF5050 的堆叠
假设Rs的大小适合所需的最大输出负载,则使用REF5050或REF5010作为并联基准(如上所示)对最大电源电压没有限制,因为大部分压降和功率通常以Rs耗散。因此,作为简单的双端器件,配置为分流器的REF50xx系列串联基准电压源可用于负基准、双基准和浮动基准电压源等创新电路。此外,多个器件可以堆叠在一起,以获得几乎任何所需的基准电压。
REF50xx的双端子应用布置具有出色的特性,与理想的齐纳二极管密切相关。REF5010基本分流模块的串行连接允许以非常高的电压精度和出色的温度稳定性构建极高的电压基准(数千伏)。
审核编辑:郭婷