时间:2023-04-11 10:54
人气:
作者:admin
两款多功能 DC/DC 控制器 IC LT3757 和 LT3758 针对升压、反激、SEPIC 和反相转换器应用进行了优化。LT3757 可在 2.9V 至 40V 的输入范围内运作,适合于从单节锂离子电池便携式电子产品到高电压汽车和工业电源的应用。LT3758 将输入电压扩展到 100V,从而在高电压、高功率电信设备中提供了灵活的高性能操作。两款IC均具有1μA的低关断静态电流,非常适合电池供电系统。
两者都集成了一个高压、低压差线性(LDO)稳压器。得益于一种新颖的 FBX 引脚架构,LT3757 和 LT3758 可直接从一个分压器连接至一个从正输出或负输出到地的分压器。它们还集成了许多常用特性,如软启动、输入欠压锁定、可调频率和同步,采用小型 10 引脚 MSOP 封装或 3mm × 3mm QFN 封装。
内部高压线性器件
在高电压应用中,LT3757 和 LT3758 通过集成一个板载线性稳压器,免除了增设一个外部稳压器或一种慢充电迟滞启动方案的需要,从而实现了简单的启动和偏置。该调节器产生 INTV抄送,从转换器输入V运行IC的本地电源在。内部LDO可以连续操作IC,前提是输入电压和/或MOSFET栅极充电电流足够低,以避免器件功耗过大。
当国际电视抄送在工作期间,引脚从外部驱动至高于其调节电压的位置(从输入、输出或第三个绕组),内部LDO自动关断,从而降低IC中的功耗。LDO还提供内部电流限制功能,以保护IC免受片内功耗过大的影响。电流限制随着 V 而减小在增加。如果超过电流限制,则 INTV抄送电压下降并触发软启动。
检测输出电压变得更加容易
与只能检测正输出的传统控制器不同,LT3757 和 LT3758 具有一种新颖的 FBX 引脚架构,可简化反相和同相转换器的设计。LT3757 和 LT3758 均包含两个内部误差放大器;一个感知到正输出,另一个感知到消极输出。当转换器开始开关且输出电压开始上升或下降时,根据拓扑结构,其中一个误差放大器无缝接管反馈控制,而另一个变为非活动状态。
FBX引脚可以直接连接到正输出或负输出的分压器。这种直接连接消除了负转换器中通常需要将反馈信号电平转换到地上所需的传统胶水电路,从而节省了空间和费用。电源设计人员只需决定他所需的输出极性、他想要使用的拓扑,其余的由 LT3757 或 LT3758 完成。
精密 UVLO 电压和软启动
输入电源UVLO用于排序或启动过流保护,可通过使用来自V的电阻分压器驱动UVLO轻松实现在供应。分压器输出在 UV LO 引脚产生 1.25V 电压时在处于所需的 UVLO 上升阈值电压。UVLO引脚具有可调的输入迟滞,允许IC在禁用转换器之前抵抗可设置的输入电源压降。在 UVLO 事件期间,IC 被禁用并且 V在静态电流降至 1μA 或更低。
SS 引脚提供对软启动功能的访问,该功能可降低峰值输入电流,并防止在启动或从故障状态恢复期间输出电压过冲。SS引脚不仅通过降低电流限值,而且通过降低开关频率来降低浪涌电流。以这种方式,软启动允许输出电容器逐渐充电至其最终值。
可调/可同步开关频率
LT3757 和 LT3758 的工作频率可在 100kHz 至 1MHz 范围内进行设置,利用 R 的单个电阻器进行设置。T引脚接地,或通过 SYNC 引脚同步至外部时钟。
可调工作频率允许将其设置在特定频段之外,以适应对频谱噪声敏感的应用。
在空间受限的应用中,可以使用更高的开关频率来减小整体解决方案尺寸和输出纹波。如果担心功率损耗,则以较低频率进行开关可降低开关损耗,从而提高效率。
电流模式控制
LT3757 和 LT3758 采用一种电流模式控制架构来实现更高的电源带宽,从而改善了对线路和负载瞬变的响应。与电压模式控制架构相比,电流模式控制所需的补偿元件也更少,因此在所有工作条件下进行补偿变得更加容易。
一个 10V–30V 输入、48V/1A 输出升压转换器
图1所示为一个48V、1A输出转换器,其输入电压为10V至30V。LT3757 被配置为一款升压型转换器,适用于此转换器输出电压高于输入电压的应用。图2显示了该转换器的效率。

图1.一个 10V–30V 输入、48V/1A 输出升压转换器

图2.图1所示转换器的效率
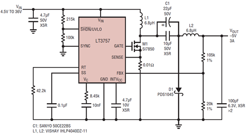
4.5V–36V 输入、–5V/3A 输出反相转换器
图 3 示出了 LT3757 采用反相转换器,该转换器采用 4.5V 至 36V 输入工作,可为一个 –3V 负载提供 5A 电流。负输出的幅度可以高于或低于输入。它具有输出短路保护功能,LT3757 中的频率折返功能进一步增强了这种保护。300kHz的工作频率允许使用小型电感器。用于直流耦合电容器的陶瓷电容器具有低 ESR 和高 RMS 电流能力。输出功率可以通过选择芯片周围的组件轻松调整,而无需修改基本设计。图4显示了该转换器在不同输入电压下的效率。

图3.4.5V–36V 至 –5V/3A 反相转换器

图4.图3所示转换器的效率
18V–72V 输入、24V/1A 输出 SEPIC 转换器
SEPIC转换器与反相转换器类似,因为它可以升压或降压输入,但具有正输出。它还提供输出断开和短路保护。图 5 示出了一款采用 LT18 作为控制器的 72V–24V 输入、1/3758A 输出 SEPIC 电源。图6显示了该转换器在不同输入电压下的效率。

图5.18V–72V 输入、24V/1A 输出 SEPIC 转换器

图6.图5所示转换器的效率
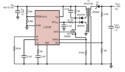
18V–72V 输入、–3.3V/2A 输出反激式转换器
图 7 示出了 LT3758 采用非隔离式反激式转换器,具有 18V 至 72V 的输入电压范围和一个 –3.3V / 2A 输出。它利用 LT3758 中的频率折返功能提供了可靠的输出短路保护。该电路还可用于不同的负电压,只需改变FBX引脚上的电阻分压器的值即可。

图7.18V–72V 输入、–3.3V/2A 输出反激式转换器
18V–72V输入、5V/2A输出隔离反激式转换器
图7所示的基本设计可以修改,通过在变压器的副边增加一个基准(例如LT4430)和一个光耦合器来提供来自LT3758的隔离次级的反馈,从而在输入和输出之间提供直流隔离。图8所示为一个18V–72V输入、5V/2A输出隔离式反激式转换器。

图8.18V–72V 输入、5V/2A 隔离式反激式转换器
结论
LT®3757 和 LT3758 是专为多种单端 DC/DC 转换器拓扑而优化的通用控制 IC。两者都提供特别宽的输入电压范围。这些 IC 可在任何这些拓扑结构中提供节省空间、经济高效且高性能的解决方案。应用范围从单节锂离子供电系统到汽车、工业和电信电源。
审核编辑:郭婷
上一篇:USB具有更广阔的市场