时间:2023-04-11 11:01
人气:
作者:admin
数字电子的趋势是降低电压和增加负载电流。这给 DC/DC 转换器带来了压力,要求他们从电压变化越来越大的电源(例如堆叠电池和未稳压的中间电源总线)产生低电压,因此电源转换器必须针对低输出电压、低占空比和宽控制带宽进行优化。为了满足这些要求,DC/DC 控制器 IC 必须提供高电压精度、良好的线路和负载调整率以及快速瞬态响应。LTC3878 和 LTC3879 中使用的恒定导通时间谷值电流模式架构非常适合于低占空比操作,从而提供了一种具有卓越系统性能的紧凑型解决方案。
LTC®3878 和 LTC3879 是新一代无 RSENSE™ 控制器,可满足数字电子产品对低电压电源的苛刻要求。LTC3878 是 LTC1778 的引脚兼容型替代品,适用于不需要 EXTVCC 的设计。LTC3879 为需要电压跟踪的应用增加了单独的 RUN 和 TRACK/SS 引脚。两款器件均提供连续可编程的电流限制,使用底部 MOSFET VDS 电压来检测电流。
谷值电流模式控制简化了环路补偿...
电流模式控制有两种常见的实现方式。峰值电流模式控制调节高端 MOSFET 导通时间,而谷值电流模式调节底部侧 MOSFET 关断时间。电流模式环路带宽与峰值电流控制器的导通时间成反比,与谷值模式控制器的关断时间成反比。导通时间为50ns的峰值电流模式控制器必须具有超过20MHz的闭合电流环路带宽。对于谷值电流模式控制器,电流环路带宽由220ns的典型关断时间决定,因此闭合电流环路带宽要求仅为4.5MHz。因此,与类似应用中的峰值电流模式控制相比,谷值电流模式控制对相同系统性能的带宽要求不那么严格。这使得 LTC3878 和 LTC3879 能够在合理的电流环路带宽下提供高性能、低占空比操作。
LTC3878 和 LTC3879 的恒定导通时间谷值电流模式控制通过免除对斜率补偿的需要简化了补偿设计。固定频率谷值模式控制器在占空比低于50%时需要斜率补偿,以防止子周期振荡。发生子周期振荡是因为PWM脉冲宽度并非仅由电感电流唯一决定。这种振荡在恒定导通时间控制中不存在,因为PWM脉冲宽度由内部开环脉冲发生器唯一确定。真正的电流模式控制和恒定导通时间相结合,使 LTC3878 和 LTC3879 相对于其他恒定导通时间稳压器或固定频率谷值电流模式控制架构具有性能优势。
...并缩短瞬态响应时间
在降压控制器中,瞬态响应在很大程度上取决于电感电流对环路干扰的响应速度。最苛刻的环路扰动是负载阶跃和负载释放。
恒定导通时间架构的固有速度优势在于,稳压器采用脉冲频率调制 (PFM) 而不是脉宽调制 (PWM)。虽然开关频率在稳态操作中是固定的,但它可以根据输出负载阶跃或负载释放的需要增加或减少。
响应负载阶跃的最大频率由导通时间加上关断时间决定:

在低占空比应用中,最大频率通常远大于标称工作频率,从而产生出色的瞬态特性。
图1显示了工作频率为12kHz的1V至2.400V转换器的负载阶跃响应。在这种情况下,导通时间等于250ns,最小关断时间为220ns。可用于响应负载阶跃的最大频率为 2.12MHz,是标称开关频率的五倍以上。注意 V 开关频率的增加西 南部响应 10A 负载阶跃的波形。开关频率的增加导致恒定导通时间PFM控制器中的电感电流比真正的固定频率PWM中的衰减速度更快。

图1.瞬态响应,正负载阶跃。
响应负载释放(图 2),最小频率实际上为零,因为只要需要将电感电流斜减小到内部调节设定点,底部栅极就会保持高电平。在本例中,当输出从负载阶跃恢复时,电感电流在11μs内从8A斜坡上升至–13A。对于这两种负载瞬态情况,在瞬态恢复方面,变频比固定频率具有固有的速度优势。

图2.瞬态响应,负载释放。
瞬态建立既需要电感电流的大信号斜坡上升,也需要输出稳定建立到所需的调节点。输出过冲或振铃过大表明系统稳定性边缘,可能是由于补偿不足造成的。可以通过计算增益交越频率进行粗略的补偿检查,下式给出(其中 VREF = 0.8V 对于 LTC3878,VREF = 0.6V 对于 LTC3879):

根据经验,增益交越频率应小于开关频率的20%。对于任何模拟系统,瞬态响应由闭环带宽决定。为了优化瞬态性能,需要具有小电感和宽闭环带宽。需要一个小电感来实现快速输出电流响应,而闭环带宽和相位裕量决定了输出在负载阶跃后建立的速度。
启动选项
LTC3878 通过组合的 RUN/SS 引脚提供了电流限制启动的简单性。当RUN/SS大于0.7V时,所有内部偏置均被激活。一旦 RUN/SS 超过 1.5V,开关开始。电流限值随着 RUN/SS 引脚电压的斜坡而逐渐增加,直到在大约 3V 时达到全输出。
LTC3879 增加了单独的 RUN 和 TRACK/SS 引脚的灵活性。当 RUN 超过 0.7V 时,所有内部偏置均被激活。当 RUN 超过 1.5V 时开始切换。TRACK/SS 引脚还可用于输入电压跟踪,其中 LTC3879 的输出跟踪 TRACK/SS 引脚上的电压,直到其超过 0.6V。一旦 TRACK/SS 超过 0.6V,输出将调节至内部 0.6V 基准。当一个小电容器连接到 TRACK/SS 时,一个内部 1μA 上拉电流可用于产生一个软启动电压斜坡。 RUN 和 TRACK/SS 共同支持多种启动电源排序和跟踪选项。
LTC3878 和 LTC3879 均能够启动至预偏置输出。由于 LTC3878 中的电流限制呈斜坡上升,因此预偏置输出电压不是问题。LTC3879 输出跟踪 TRACK/SS 引脚上的输入。为了适应预偏置输出,LTC3879 在 TRACK/SS 引脚超过 VFB 电压之前不会切换。一旦 TRACK/SS 超过 VFB,输出将跟随 TRACK/SS 引脚进入连续导通模式,直到输出调节至内部基准。
在图 3 中,LTC3879 输出被预偏置至 0.5V。当开关开始时,TRACK/SS引脚从零开始斜坡上升,并在大约28ms时穿过预偏置输出反馈点。一旦开关开始,输出将享有平滑的软启动斜坡。LTC3879 在启动期间以连续导通模式工作,而不管模式设置如何,因而允许在软起动期间将输出电压调节至 TRACK/SS 输入引脚电压。

图3.启动至预偏置输出。
高效率
LTC3878 和 LTC3879 通过强栅极驱动器和较短死区时间的组合提供了卓越的效率。顶部栅极驱动器提供2.5Ω上拉电阻和1.2Ω下拉电阻,而底部栅极驱动器提供2.5Ω上拉电阻和0.7Ω下拉电阻。死区时间的测量值低至 12ns,从而将开关损耗降至最低。在 91.8V/1A 应用中,效率测量为 2.20%。
LTC3878 和 LTC3879 同时提供了非连续导通模式 (DCM) 和连续导通模式 (CCM) 操作。图4显示了CCM中90V和12A的峰值效率超过15%。在 CCM 中,顶部 MOSFET 或底部 MOSFET 处于活动状态,输出电感持续导通。在DCM中,顶部和底部MOSFET可以同时关闭,以提高低电流效率。在图4中,在100mA时,DCM的效率大于70%,而CCM的效率仅为20%。当负载小于稳态纹波电流的直流平均值时,DCM的效率会提高,从而导致稳压器进入不连续导通状态。

图4.应用效率见图5。
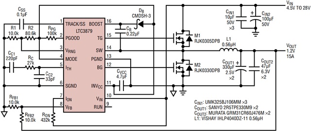
应用示例:4.5V 至 28V 输入至 1.2V 输出,峰值效率为 90%
图5所示应用在15A时将4.5V至28V宽输入电压转换为1.2V ±5%输出。标称纹波电流选择为35%,从而产生0.55μH电感和5.1A纹波电流。由于顶部MOSFET导通时间很短,因此RJF0305DPB (RDS(ON) = 10mΩ (标称值),CMILLER = 150pF,VMILLER = 3V)就足够了。底部MOSFET选择更强的RJK0330DPB,典型RDS(ON)为3.8mΩ。这导致 90% 的峰值效率。请注意,图1-4中的效率、瞬态和启动波形取自本设计示例。

图5.宽输入范围:1.2V/15A,工作频率为400kHz。
图 6 示出了一款采用 1.2V/20A 输出、300kHz 应用设计的 LTC3879,具有同步轨跟踪功能。在同步跟踪中,两个电源协同上升,直到较低电压电源达到稳压,此时较高电压电源继续斜坡上升至其稳压值。通过使从主电压到 TRACK/SS 引脚的电阻分压器等于从 VOUT 到 VFB 的反馈分压器来实现同步跟踪。在图6中,输出为1.2V,因此分压器等于0.6V/1.2V或0.5。该设计可跟踪等于或大于1.2V的任何主电源。在调节中,TRACK/SS 引脚应大于 0.65V,以确保 LTC3879 具有足够的裕量,以便从跟踪 TRACK/SS 输入电压切换到调节至内部基准。

图6.同步跟踪示例在 1A 时产生 2.20V,工作频率为 300kHz。
图7显示了图6中应用的典型跟踪波形。VOUT和基准电源电压VMASTER相等,并在启动期间一起跟踪,直到达到1.2V,此时VOUT调节至1.2V,而VMASTER继续斜坡上升至1.8V。

图7.图6所示应用的同步跟踪波形。
结论
LTC3878 和 LTC3879 支持 4V 至 38V (绝对最大值为 40V) 的 VIN 范围。稳定的输出电压可在低至 0.8V (针对 LTC3878) 和 0.6V (针对 LTC3879) 的范围内进行设置。在整个 –40°C 至 85°C 温度范围内,输出调节精度为 ±1%。工作频率可通过电阻器编程,并针对 VIN 的变化进行补偿。电流限值是连续可编程的,无需检测电阻即可利用外部同步底部 MOSFET 两端的压降进行测量。
谷值电流模式架构非常适合低占空比操作,并在合理的电流环路带宽下提供非常低的输出电压。补偿易于设计,即使使用低 ESR 陶瓷输出电容器也能提供稳健稳定的操作。LTC3878 提供了电流限制启动,而 LTC3879 则具有独立的运行和输出电压跟踪引脚。LTC3878 采用 GN16 封装,LTC3879 采用耐热性能增强型 MSE16 和 QFN (3mm × 3mm) 封装。卓越的性能和紧凑的尺寸使 LTC3878 和 LTC3879 非常适合小型、严格受限的应用,例如分布式电源、嵌入式计算和负载点应用。
审核编辑:郭婷