时间:2023-04-11 11:29
人气:
作者:admin
LTC3577 / LTC3577-1 集成了多个便携式设备电源管理功能合二为一, 降低复杂性、成本和电路板 手持设备中的区域。专业 功能包括:
五个稳压器供电 存储器、I/O、PLL、CODEC、DSP 或触摸屏控制器
电池充电器和 电源路径™经理
用于背光的 LED 驱动器 液晶显示屏、键盘和/或 按钮
按钮控制 去抖动开/关按钮, 电源排序和允许 最终用户强制硬重置 当微控制器不是 响应
通过组合这些功能, LTC3577 / LTC3577-1 的功能更多 不仅仅是减少所需的数量 集成电路;它解决了以下问题 功能互操作性 — 其中 否则将运行单独的功能 共同改进最终产品 性能。例如,当 电源输入来自USB,有限的 输入电流按逻辑分布 在电源输出和 电池充电器。
LTC3577 / LTC3577-1 提供了 其他重要功能,包括 具有即时启动功能的 PowerPath 控制 工作,输入过压保护 适用于在恶劣环境中运行的设备 和可调压摆率 开关电源,使之成为可能 在优化的同时降低 EMI 效率。LTC3577-1 具有 4.1V 电池浮动电压,可改善 电池循环寿命和额外的高 温度安全裕度,而 LTC3577 包括一个标准的 4.2V 电池浮动电压最大值 电池运行时间。
按钮控制
内置按钮控制电路 LTC3577 / LTC3577-1 无需去抖动 按钮,包括上电 序列功能。PB 状态 输出指示按钮何时 被压抑,允许微处理器 以更改操作或开始 关断序列。持有 按下按钮五秒钟 产生硬重置。硬重置 关掉三块钱,两个 LDO 和 LED 驱动器,允许 用户关闭设备电源 当微处理器不再 响应。
电池、USB、壁挂式和高电平 电压输入源
LTC3577 / LTC3577-1 的设计 从两个电源直接供电 输入和/或锂离子/聚合物电池。 五世总线输入可选 输入电流限制控制,设计 为 USB 提供 100mA 或 500mA 电流 应用,或 1A 用于更高功率 应用。高功率电压 5V电源等电源可以是 通过外部控制连接 场效应管。电压控制(VC) 销罐 用于调节 高电压降压转换器,例如 LT3480、LT3563 或 LT3505,电压略微 电池上方可获得最佳电池 充电器效率。
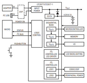
图 1 显示了系统框图 LTC3577 / LTC3577-1。一 过压保护电路使能 一个或两个输入电源 防止高压浪涌。 LTC3577 / LTC3577-1 能够提供 由 4.2V/4.1V 锂离子/聚合物供电 没有其他电源时的电池 可用或当 V总线输入电流 已超出限制。

图1.采用 LTC3577 / LTC3577-1 的便携式器件配电框图。
充电器
LTC3577 / LTC3577-1 电池 充电器可提供充电电流 通过 V 电流高达 1.5A 电流总线或墙上适配器 如果可用。充电器还具有 自动充电和涓涓细流 充电功能。电池充电/无充电状态,以及 NTC 状态 可以通过 I 读取2C总线。因为 锂离子/聚合物电池快速失效 热容量和完全容量 充电后,LTC3577 / LTC3577-1 降低电池电压时 电池发热,延长电池电量 生活和提高安全性。
三块钱,两个 LDO 和一个升压/LED 驱动器
LTC3577 / LTC3577-1 包含 500 个电阻可调降压 调节器:两块钱,可以提供 每个电流高达 800mA,三分之一降压, 可提供高达150mA的电流,并且 两个LDO稳压器,提供 每个高达 <>mA 并启用 通过 I2C 接口。单个线性控制器 电源输入允许稳压器 连接到低压降压稳压器 产出以提高效率。都 稳压器能够低电压 工作电压,可调低至 0.8V。
三个降压稳压器按顺序排列 上电时 (V输出1, V输出2然后 V输出3) 通过按钮控制器 或通过静态输入引脚。每 降压可以单独选择 在突发模式下运行以优化 效率或脉冲跳跃模式 用于降低轻负载时的输出纹波。 获得专利的开关压摆率控制 功能,通过 I 设置2C 接口,允许 降低交换中的EMI噪声 为了提高效率。
LTC3577 / LTC3577-1 LED 增压驱动器可用于向上驱动 至 10 个串联白光 LED,电流高达 25mA 或配置为恒定电压 升压转换器。作为 LED 驱动器, 电流由 6 位 60dB 控制 对数DAC,可以更进一步 通过内部 PWM 控制减少。这 LED 电流平稳上升和 以四种不同的利率之一下降。 过压保护可防止 内部功率晶体管损坏 如果发生开路故障。 或者,LED 升压驱动器可以 配置为固定电压升压, 在 0V 时提供高达 75.36W 的功率。
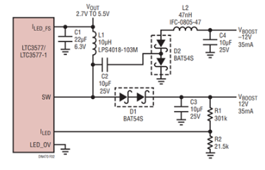
许多电路需要双极性 电压偏置运算放大器或其他模拟 设备。一个简单的电荷泵电路, 如图2所示,可以添加 到升压转换器开关节点到 提供双极性电源。二 正激二极管用于说明 对于两个二极管压降在 反相电荷泵电路和 提供最佳的交叉监管。 适用于交叉稳压 不重要,或相对较轻 负载荷,使用单个正向 用于升压电路的二极管提供 最佳效率。

图2.双极性升压转换器。
结论
高度集成 LTC3577 / LTC3577-1 减小了 组件数量,必需 董事会房地产和总体成本 便携式电子产品的电源系统。 它大大简化了电源路径设计 内置解决方案,适用于多个 复杂的潮流逻辑和控制 问题。
审核编辑:郭婷
下一篇:单端正激变换器的工作原理