时间:2023-04-11 11:50
人气:
作者:admin
01
导读
固态电解质由于高安全性,被视为替代液态锂离子电池的最佳候选者。在众多固态电解质中,聚合物固态电解质(SPEs)具有比其它固态电解质更优异的加工性和柔性,但是其离子电导率较低,会影响离子传输及电化学性能。引入陶瓷添加剂可以显著提升离子电导性。但是陶瓷填充剂会降低电解质的柔性,且用量稍多时还会结块,引起锂离子的不均匀传输,诱发枝晶的生长。
02
成果简介
近日,Angewandte Chemie期刊上发表了一篇题为“High Dielectric Poly(vinylidene fluoride)-Based Polymer Enables Uniform Lithium-Ion Transport in Solid-State Ionogel Electrolytes”的文章。该文章巧妙的以聚(偏氟乙烯-三氟乙烯-三氟氯乙烯)(记为PTC)为框架制备了离子液体(ILs)共掺的聚合物固态电解质(记为PTC iono-SPEs),以诱导Li+快速均匀的传输和抑制枝Li枝晶的生长,并成功应用到高电压全电池中。
03
关键创新
(1)PTC恰到好处的极性减少离子液体中阳离子对锂离子传输位点的占用率,为锂离子移动提供更多的路径,促进锂离子传输; (2)所制备的PTC iono-SPEs电解质展现出优异的柔性、高的阻燃性、耐高电压性、与电极界面的高兼容性,并能显著抑制锂枝晶的生长; (3)所组装的高电压全电池展现出1600圈的循环寿命和5C的高倍率性能。
04
核心内容解读

图1. Li+沿着分子链传输机制图:(a)在PVDF iono-SPE中的传输,(b)在PTC iono-SPE中的传输,(c)PTC iono-SPE的制备流程示意图。@ The Authors
由于聚合物较差的链段移动能力,因此锂离子在其内部的传输会受到阻碍。虽然ILs可以增强聚合物链段的移动,但它内部的阳离子与自身阴离子配位度低,这部分阳离子会与聚合物中的电负性原子配位,进而占据Li+传输位点(图1a),增加Li+传输阻抗。基于此,本文以[P(VDF-TrFE--CTFE)](记为PTC)作为Pyr13-TFSI的框架,利用图1c中的实验方法,制备了新型iono-SPEs。如图1b所示,由于TrFE和CTFE具有比VDF更低的偶极矩,因此PTC与Pyr13之间的配位能要低于传统的PVDF,进而减少Pyr13占据Li+传输位置,增加传输速率Li+。

图2.(a,c)PTC iono-SPE的SEM图像,(b)PVDF iono-SPE的SEM图,(d,e)PTC iono-SPEs和PVDF iono-SPEs的FTIR和XRD图像,(f)PTC iono-SPEs和PVDF iono-SPEs的结晶度,(g,h)PTC和PVDF在10 Hz下的介电常数实部(εr′)和虚部(εr′′),(i)PTC iono-SPEs和PVDF iono-SPEs的拉伸实验结果。@ The Authors
图2a,c和图2b分别是PTC iono-SPE和PVDF iono-SPE固态电解质的SEM图。由于不同的结晶驱动力,两种电解质呈现出不同的颜色。FTIR图谱(图2d)表明,PVDF iono-SPE展现出TGTG型的α晶体(T为反式,G为间扭式)和TTTG型γ晶体混合构象。而PTC iono-SPE则包含TGTG,TTTG,及TTTT。两种电解质的XRD结果呈现出相差不大的结晶性(图2e,2f)。图2g,2h中的宽带介电谱(BDS)表明,PTC具有更高的介电常数和玻璃转变温度,表明PTC iono-SPE具有更好的链段运动能力。拉伸实验曲线(图2i)中,PTC iono-SPE展现出更优异的拉伸性能和柔性,这将有利于电解质与电极之间的良好接触。

图3.(a)PTC iono-SPE和PVDF iono-SPE在不同温度下的离子导电性,Pyr13+在(b)PVDF和(c-h)在PTC分子链上的吸附示意图,(i)DFT计算的Pyr13+在PTC和PVDF分子链上的平均吸附能,(j)PTC iono-SPEs,PVDF iono-SPEs,LiFSI,Pyr13TFSI,PTC,PVDF的TGA曲线,(k)PTC iono-SPE电解质与锂离子作用机理,(l,m,n)PTC iono-SPEs和PVDF iono-SPEs在720-770 cm-1下的拉曼图谱及其对应的自由阴离子比值(基于拉曼曲线模拟而得)。@Autuhors
从图3a中,可以看到PTC iono-SPE电解质在不同温度下都展现出比PVDF iono-SPE更高的离子电导率。为了分析两种电解质的离子传输机理,首先利用DFT对Pyr13+在PTC 和PVDF上的吸附能进行计算(图3b-i),发现Pyr13+在PTC上的吸附能要低于在PVDF 上的,表明PVDF更趋向于吸附Pyr13+,而PTC则会选择优先传输锂离子。
通过TGA测试对PTC iono-SPE和PVDF iono-SPE电解质的成分含量进行分析(图3j),可以看到PVDF iono-SPE中DMF含量高于PTC iono-SPE中的,这可能是由于更多的DMF被吸附到PVDF中。理论上,DMF含量较少的PTC iono-SPE电解质的链移动能力应该要低于PVDF iono-SPE的,离子电导率也应该更低,但是,图3a的实验结果恰巧与之相反。考虑到不同电解质中Pyr13TFSI含量相同,且两种电解质具有相似的结晶性,因此,PTC iono-SPE电解质中增强的离子电导性并不是因为Pyr13TFSI或结晶性,而是源于PTC以及PTC和Pyr13TFSI之间的相互作用,其作用机理如图3k所示。图3I和3m是两种电解质的拉曼图谱,C1和C2是自由阴离子的两种异构体,从图3n中可以看到PTC iono-SPE中C1和C2的总和占比要高于PVDF iono-SPE中的,表明在PTC iono-SPE中有更多的Li+存在。

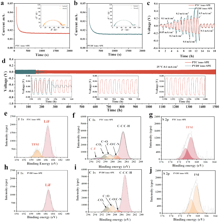
图4.(a,b)Li/PTC iono-SPE/Li和Li/PVDF iono-SPE/Li电池的计时电流曲线,(c)两种电池在不同电流密度下的循环曲线,(d)两种电池在0.1 mA/cm2电流密度下的循环曲线。循环后,锂负极的(e,h)F 1s,(f,i)C 1s和(g,i)S 2p的XPS图谱,(e,f,g)循环后PTC iono-SPE的XPS图谱,(h,i,j)循环后PVDF iono-SPE的XPS图谱。@The Authors
随后,作者组装了Li/PTC iono-SPE/Li对称电池和Li/PVDF iono-SPE/Li对称电池并对比其性能。对比图4a和图4b的曲线,可以看到含PTC iono-SPE的电池展现出更高的锂离子传输数,这有利于减少电池内的局部极化。如图4c所示,在不同电流密度下,循环曲线表明,Li/PTC iono-SPE/Li电池展现出更好的稳定性和更小的极化。在0.1 mA/cm2下(图4d),Li/PTC iono-SPE/Li可稳定循环至1500圈。图4e-4j中的XPS结果表明,在PTC iono-SPE/li界面处,具有更多的LiF形成,这有利于电池的稳定循环。

图5.(a)PTC iono-SPE和PVDF iono-SPE电池的LSV曲线,(b)LFP/PTC iono-SPE/Li的倍率性能,(c,d)LFP/PTC iono-SPE/Li和LFP/PVDF iono-SPE/Li的EIS,及循环性能对比图,(e)LFP/PTC iono-SPE/Li与其它文献LFP/iono-SPE/Li电池对比图,(f)LFP/PTC iono-SPE/Li 在3C和5C下的循环性能,(g) NCM811/PTC iono-SPE/Li在0.5C下的循环性能。@Autuors
紧接着,组装全电池进行性能测试。LSV曲线(图5a)中,PTC iono-SPE和PVDF iono-SPE都具有高的电化学窗口,表明它们可与LiFePO4(LFP)和NCM811高电压正极匹配。图5b中,LFP/PTC iono-SPE/Li在不同电流密度下展现出优异的倍率性能,且在1.5C下可稳定循环170圈,表明PTC iono-SPE电解质与LFP正极和Li负极具有优异的兼容性。图5c是LFP/PTC iono-SPE/Li电池和LFP/PVDF iono-SPE/Li电池的EIS图谱,得益于PTC iono-SPE优异的柔性,LFP/PTC iono-SPE/Li具有明显更小的界面阻抗。对比两种电池的长循环曲线,可以看到,LFP/PTC iono-SPE/Li具有明显更优异的稳定性,可稳定循环1600圈,该优异的电化学性能同时也优于很多已报道的LFP/iono-SPE/li电池(图5e)。当增加电流密度至3C和5C时,LFP/PTC iono-SPE/Li依然具有良好的循环性能(图5f),此外,PTC iono-SPE电解质与NCM811也具备良好的兼容性,所组装的NCM811/PTC iono-SPE/Li电池在0.5C下稳定循环了450圈(图5g)。

图6.(a,b)Li/PTC iono-SPE/Li和Li/PVDF iono-SPE/Li电池中循环后的Li负极SEM图,(c,e)Li/PTC iono-SPE/Li电解质与Li负极接触面SEM截面图,及对应的EDS图谱,(f-h)Li/PVDF iono-SPE/Li电解质与Li负极接触面SEM截面图,及对应的EDS图谱,(i,j)浸泡过的Celgard及PTC iono-SPE电解质的燃烧实验。@Autuors
最后,作者对电池负极的枝晶生长情况进行了研究。Li/PTC iono-SPE/Li电池循环后的Li负极展现出光滑的表面(图6a),而在Li/PVDF iono-SPE/Li中的锂负极,则出现了孔结构和明显的枝晶(图6b)。图6c-6e中,PTC iono-SPE和Li之间的接触紧密,而PVDF iono-SPE和Li之间则出现了较大的间隙(图6f-6h)。PTC iono-SPE和Li之间的亲密接触是实现快速的离子传输及稳定界面的必要条件。对电解质进行燃烧实验,即使燃烧2s后,PTC iono-SPE电解质依然基本能维持原有的形状(图6j),而传统的Celgard 隔膜在液态电解质中浸泡过的Celgard隔膜则几乎已经燃尽(图6i),表明PTC iono-SPE电解质具有高的阻燃性,有利于提升电池的安全性。
05
成果启示
此文章采用高绝缘性的PTC作为 Pyr13TFSI的框架,制备处新颖的PTC iono-SPE电解质,所制备的电解质能引导Li+的快速传输,抑制Li枝晶生长,且具有点电压性和高阻燃性。不论是在Li/PTC iono-SPE/Li对称电池,还是在LFP/PTC iono-SPE/Li和NCM811/PTC iono-SPE/Li全电池中,PTC iono-SPE都展现出与电极优异的兼容性和适配性,且组装的全电池具有长达1600圈的循环寿命和5C的高倍率性能。此工作为制备高离子传输、高安全性的锂固态电池提供了一种新的思路。
审核编辑 :李倩
上一篇:单端反激变换器的工作原理
下一篇:浅析石墨烯和石墨烯金属化工艺