时间:2023-04-12 10:59
人气:
作者:admin
采用模数转换器(ADC)的现代电子系统需要更低的功耗和更高的性能。本文介绍线性电源和开关电源之间的差异,并演示将高性能ADC与高效DC-DC转换器相结合可以显著降低系统功耗,而不会降低其性能。
系统设计人员被要求降低总功耗,以减少对环境的影响,同时降低资本和运营成本。他们还被要求增加电路密度,以便电子系统可以推入更小的外形尺寸并在更恶劣的环境中运行。不幸的是,将高功率解决方案集成到这些系统中会导致消除多余热量的严重困难,并使其他目标无法实现。
传统上,ADC制造商建议使用线性稳压器为转换器提供清洁电源。线性稳压器可抑制系统电源中通常存在的低频噪声。此外,铁氧体磁珠和去耦电容器的组合用于衰减高频噪声。这种技术是有效的,但它限制了效率,特别是在线性稳压器必须从电源轨调节到比其输出电压高几伏的系统中。LDO 通常提供 30% 至 50% 的效率,而 DC-DC 稳压器的效率可能大于 90%。图1显示了降压型开关稳压器ADI公司ADP2114的典型效率。

图1.ADP2114开关稳压器的典型效率。
DC-DC转换器虽然比LDO效率高得多,但传统上被认为噪声太大,无法直接为高速模数转换器供电,而不会显著降低性能。该噪声至少有两个来源:通过电源纹波直接耦合到转换器的噪声和磁耦合效应引起的噪声。纹波在ADC的输出频谱中可能表现为不同的音调(或杂散),或导致本底噪声的整体升高。ADC对这些不同音调的敏感性可以表征,通常在转换器数据手册中指定为电源抑制比(PSRR)。然而,PSRR测量并不能表征宽带对转换器本底噪声的影响。开关电源中产生的高电流通常会导致强磁场,这些磁场会耦合到电路板上的其他磁性元件中,包括匹配网络中的电感器和用于耦合模拟和时钟信号的变压器。必须采用谨慎的电路板布局技术,以防止这些磁场耦合到关键信号中。
节能(效率优势)
虽然半导体公司继续推出更高效率的ADC、DAC和放大器,但与用DC-DC稳压器取代LDO可以获得的整体系统功率效率相比,这些改进很小。考虑一个线性电路,采用100.330 V电源需要3 mA或3 mW。典型LDO将5 V稳压至3.3 V,总功耗为500 mW,而只有330 mW可提供有用的功能。原材料供应量必须比实际需要大51%,这会导致能源浪费和成本增加。相比之下,考虑效率为90%的DC-DC稳压器。5 V电源的总需求为74 mA,这是一个明显较小的要求,随着时间的推移,功耗和成本都会降低。
在无线基站等系统中,电源通常来自单个大电流电源。通常,该功率在到达线性和混合信号分量之前会通过许多不同的降压级进行调节。这些降压级中的每一个,虽然它们可能非常有效,但会导致一些功率浪费。下图显示了一个典型系统,其中电源从12 V电源轨向下调节。为ADC和其他模拟元件供电可能涉及三个或更多降压级。最后一级通常是LDO,通常是降压级中效率最低的。即使是效率达到90%的高效DC-DC稳压器,在级联两次时也只能产生约81%的效率,如图2所示。当LDO必须遵循最终监管阶段时,情况会变得更糟。

图2.典型系统级电源。
DC-DC电源技术的最新改进和更高的开关频率使ADC能够直接从DC-DC电源工作,而不会降低性能并显着提高效率。图3所示为消除LDO的典型降压电路。

图3.减少系统级电源。
此外,许多系统为每个ADC采用单独的LDO。单独的LDO用于在不同ADC之间提供噪声隔离,并降低每个LDO的功耗。这种分离分散了LDO产生的热量,并允许在小型封装中使用LDO。由于开关转换器的效率更高,一个开关稳压器可以为多个ADC和其他线性元件供电,而不会像使用单个大型LDO那样产生过多的功耗和发热。在开关电源输出端使用滤波铁氧体磁珠可在共享相同电源轨的元件之间实现隔离。使用开关稳压器可减少系统中对稳压器的需求,通过消除冗余LDO和相关电路,显著节省功耗并降低电路板成本。
来自实验室
ADI公司AD16等125位、9268 MSPS模数转换器可实现极低噪声,信噪比(SNR)规格为78 dB。–152 dBm/Hz 的低本底噪声使其成为使用开关电源进行评估的理想选择。DC-DC转换器贡献的任何额外噪声或杂散成分在转换器的输出频谱中都很容易看到。该转换器与ADI公司ADP2114 PWM降压稳压器配对。这款双输出降压型稳压器的效率高达 95%,工作在高开关频率,噪声低。
一项实验室研究将ADC的性能与线性稳压器进行了比较;与。;其;性能;什么时候;用;一个;开关稳压器。这些;实验;是;执行;用;转换器的客户评估板。该转换器有两个输入电源:AVDD为模拟部分供电,而DRVDD为数字和输出部分供电。为了进行比较,该转换器最初使用两个线性稳压器(ADI公司ADP1706)进行评估,这两个线性稳压器同时提供AVDD和DRVDD电压。此测试的设置如图 4 所示。然后用开关稳压器为转换器供电,如图5所示。开关稳压器的输出之一提供 AVDD;第二个输出提供 DRVDD。
在这两种设置中,模拟输入源都是带有K&L带通滤波器的Rhode&Schwartz SMA-100。模拟输入通过双巴伦输入网络提供,该网络将信号发生器的单端输出转换为ADC的差分输入。采样时钟源是一个低抖动Wenzel振荡器,该振荡器也通过巴伦电路供电,用于单端至差分转换。对于两次测量,输入电源轨(稳压器之前)均设置为3.6 V。

图4.使用ADP1708 LDO进行线性电源测量的框图

图5.使用ADP2114开关稳压器测量开关电源的框图
模数转换器性能结果
在每种电源配置下测量转换器性能,以确定使用开关电源时是否出现任何性能下降。SNR和SFDR是在多个输入频率上测量的;表1总结的结果显示,使用线性稳压器与使用开关电源时,SNR或SFDR没有显著差异。
开关稳压器可以异步工作,也可以与转换器的采样时钟同步,而不会影响转换器的性能。同步允许在可能有利的应用程序中提供额外的自由度。
|
模拟输入 频率(兆赫) |
线性电源 | 开关电源 | ||
| 信噪比 | SFDR | 信噪比 | SFDR | |
| 10.3 | 79.2 | 92.2 | 79.2 | 92.3 |
| 70.0 | 78.5 | 91.0 | 78.4 | 90.8 |
| 100.3 | 77.8 | 85.8 | 77.7 | 85.6 |
| 140.3 | 76.9 | 85.0 | 76.9 | 84.8 |
| 170.3 | 76.2 | 84.3 | 75.9 | 84.6 |
| 200.3 | 75.0 | 76.9 | 75.0 | 77.0 |
FFT 图
图6和图7显示了采用线性电源与开关电源的AD9268模拟输入频率为70 MHz的FFT。

图6.70兆赫 A在采用ADP1708线性电源。

图7.70兆赫 A在采用ADP2114开关电源。
效率结果
表2显示了每种电源解决方案的实测效率。该开关稳压器采用3.6 V输入电压,效率提高35%,节省640 mW。这种节省适用于单个转换器,在采用多个ADC的系统中将大幅放大。
| 线性稳压器 |
ADP2114 开关 稳压器 |
|
|
输入电压/ 电流 |
3.6 V/0.433 毫安 (1.5588 瓦) |
3.6 V/0.255 毫安 (0.918 瓦) |
|
输出电压/ 电流 |
1.8 V/0.433 毫安 (0.7794 瓦) |
1.8 V/0.433 毫安 (0.7794 瓦) |
| 整体效率 | 50% | 85% |
热图像
下面的图8和图9显示了使用LDO电源与ADP2114电源时电路板电源部分产生的热量差异。相同的缩放比例应用于两个图像。测量点SP01、SP02和SP03显示了线性稳压器的温度,如图8所示。图06中的SP9显示了ADP2114的温度,比图10所示的线性稳压器低15°C至8°C。SP04显示了AD9268的温度,两张图像的温度相似。另请注意,在图8中,整体背景温度较高,串联阻断二极管(未标记)处理的热负载要高得多。
电路详情
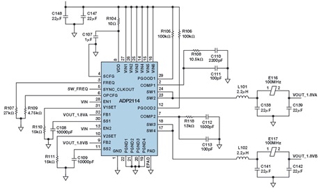
图10显示了用于开关稳压器的详细电路图,该稳压器配置为在强制PWM模式下工作,通道设置为2 A独立输出。通过在FREQ引脚和GND之间放置一个1 kΩ电阻,稳压器的开关频率设置为2.27 MHz。除所示电路外,开关稳压器和ADC之间还包括一个额外的铁氧体磁珠,标准旁路电容放置在ADC电源引脚附近。该设计在ADP220的输出端实现了6 μV开关纹波和小于2114 μV的高频噪声。AD9268附近的附加铁氧体磁珠和旁路可将ADC电源引脚的噪声降至300 nV,噪声小于3 μV。
还提供了物料清单和布局信息。在布局中注意,开关电感L101和L102与ADC和信号路径元件位于电路板的另一侧。这种放置有助于最大限度地减少这些电感与电路板顶部元件之间的任何潜在耦合,特别是信号和时钟路径中的巴伦。在带有开关转换器的任何布局中,都应注意避免磁场或电场耦合。

图8.采用线性电源的AD9268评估板的热图像。

图9.采用ADP9268电源供电的AD2114评估板的热图像。

图 10.ADP2114电路配置。
| 数量 | 参考标志 | 描述 | 制造者 | 部件号 | 封装类型 |
| 1 | C107 | 1 μF 电容 CER | 松下 | ECJ-0EF0J105Z |
C0402 |
| 2 | C108, C109 |
10000 pF CAP CER 多层 X7R 0402 |
松下 | ECJ-0EB1E103K | C0402 |
| 1 |
C110 |
2200 pF 帽 CER | Phycomp (Yageo) | 0402R222K8B20D | C0402 |
| 2 | C111, C113 |
100 pF 电容芯片单 声道 CR0G 0402 |
村田制作所 | GRM1555C1H101JD01D | C0402 |
| 1 | C112 | 1500 pF CAP CER 0402 | 松下 | ECJ-0EB1H152K | C0402 |
| 6 |
C138, C139, C141, C142, C147, C148 |
22 μF 电容 CER 芯片 | 村田制作所 | GRM21BR60J226ME39L | C0805 |
| 2 | E116, E117 |
100 MHz 电感铁 氧体 BD |
松下 | EXC-ML20A390U | L0805 |
| 2 | L101, L102 | 2.2 μH 电感 SM | Toko | FDV0630-2R2M | LSML291W264H118 |
| 1 | R104 |
10 Ω RES PRC 厚 膜芯片 R0402 |
松下 | ERJ-2RKF10R0X | R0402 |
| 2 | R105, R106 |
100 kΩ RES PREC 厚 膜芯片 R0402 |
松下 | ERJ-2RKF1003X | R0402 |
| 1 | R107 | 27 kΩ 分辨率芯片 贴片 0402 | 松下 | ERJ-2RKF2702X | R0402 |
| 1 | R108 |
10.5 kΩ RES PREC 厚 膜芯片 R0402 |
松下 | ERJ-2RKF1052X | R0402 |
| 1 | R109 |
4.75 kΩ 分辨率芯片 贴片 0402 |
松下 | ERJ-2RKF4751X | R0402 |
| 2 | R110, R111 | 15 kΩ 分辨率芯片 贴片 0402 | 松下 | ERJ-2RKF1502X | R0402 |
| 1 | R118 | 13 kΩ 分辨率薄膜贴片 0402 | Yageo | 9C04021A1302FLHF3 | R0402 |
| 1 | VR101 |
IC ADI双 配置同步PWM 降压REG |
ADI | ADP2114 | QFN32_5X5_PAD3_3X3_3 |

图 11.PCB布局显示ADP2114和AD9268的相对位置(注意开关电感位于PCB的另一侧)。
结论
本文演示了模数转换器可以直接由开关电源供电,如果遵循仔细的设计实践,而不会降低性能。与ADP2114线性电源供电相比,由ADP1708开关电源供电时,转换器的性能没有下降。使用开关电源可以将电源效率提高 30% 至 40%,并显著降低整体功耗 - 甚至比简单地选择低功率转换器还要多。在许多系统中,这些器件是连续运行的,因此采用开关电源可显著降低运营成本,而不会降低性能。
审核编辑:郭婷