时间:2023-04-12 11:01
人气:
作者:admin
本应用笔记解释了如何布局标准MAX16922汽车PMIC (电源管理IC),以最大限度地提高性能并减少辐射。
介绍
当使用MAX16922等高频开关稳压器时,良好的PCB布局将提供干净的输出电源,并在EMI室调试辐射问题时节省大量时间。本应用笔记概述了电路中优化布局可带来最大优势的一些关键领域。
一般布局指南
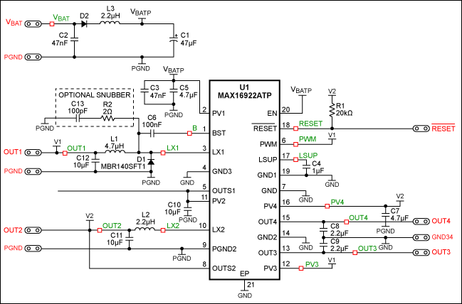
对于OUT1:最小化输入电容(C3和C5)、电感(L1)、箝位二极管(D1)和输出电容(C12)的走线环路面积。
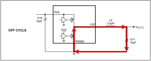
对于OUT2:最小化输入电容(C10)、电感(L2)和输出电容(C11)的走线环路面积。
将电源接地(引脚9和D1的阳极)连接到MAX16922下方裸露焊盘附近的其余接地。这种连接将最大限度地减少耦合到器件误差放大器的噪声。
较短的迹线比较宽的迹线更好。
优化交流-直流电流路径
MAX16922的开关稳压器是器件上最大的辐射源。因此,为了最大限度地减少辐射,开关稳压器的无源元件布局至关重要。存在电流阶跃变化的路径被视为交流电流路径。通过消除电流在开关周期的ON和OFF部分流动的路径,可以看到这些交流电流路径。在ON和OFF周期内有电流流过的路径被视为直流电流路径。
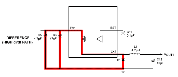
输出1交流电流路径
DC-DC 转换器 (OUT1) 在开关电流路径中直接具有五个无源元件(C3、C5、C12、L1 和 D1)。这五个组成部分对OUT1的排放和性能影响最大。图1显示了内部DMOS开关导通时ON周期内的电流路径。图2显示了内部DMOS开关关闭时OFF周期内的电流路径。这两个电流路径之间的差异是电流突然变化的地方,被认为是交流电流路径(图 3)。优化组件 D1、C3 和 C5 的布局是最高优先级,其次是优化组件 L1 和 C12。

图1.打开DMOS时的OUT1电流。

图2.OUT1 电流在 DMOS 关闭时流动。

图3.OUT1 交流电流显示差异。
输出2交流电流路径
同步 DC-DC 转换器 (OUT2) 在开关电流路径中直接具有三个无源元件(C10、C11 和 L2)。与OUT1一样,这三个组件对OUT2的排放和性能影响最大。图4和图5显示了ON和OFF周期内的开关电流路径;图6显示了出现最高di/dt的这两个电流路径之间的差异。优化组件 C10 的布局是最高优先级,其次是针对 L2 和 C11 进行优化。

图4.OUT2 电流在 PMOS 开启时流动。

图5.打开DMOS时的OUT2电流。

图6.OUT2 交流电流显示差异。
OUT1 升压交流电流路径
DC-DC 转换器 (OUT1) 使用高端 DMOS 器件,该器件需要比 LX5 引脚(DMOS 的源极)高 1V 的电源电压。为了产生该电压,在 LX1 和 BST 引脚之间连接了一个升压电容器(图 7)。在DMOS的关断周期内,升压电容(C4)由5V LSUP稳压器充电。LSUP输出也用于为误差放大器供电。因此,LSUP必须尽可能保持安静,以消除对误差放大器电路产生负面影响的多余噪声。实现此目的的最佳方法是将C4和MAX16922连接之间的电感降至最低。将 C4 放置在尽可能靠近引脚 19 (GND) 和引脚 17 (LSUP) 的位置,而不添加任何过孔。

图7.OUT1升压电容器交流电流。
向 LX 节点添加缓冲器
LX1的上升/下降时间尽可能慢,以降低开关噪声,同时不会显著影响电源效率。如果需要进一步减少辐射,可以将RC缓冲器连接到LX1引脚,以抑制LX1上的振铃。建议选择的电容不超过330pF,这样就不会显著影响效率,而且这是很好的做法,因为它是完成工作的最小电容值。建议电阻的电阻值约为2Ω。缓冲器在图 13 的原理图上标记为可选,由 R2 和 C13 组成。
LX2 的上升/下降时间比 LX1 快得多。由于LX2与主输入电源隔离,因此通常不存在传导辐射问题。然而,在某些情况下,LX2节点可能会辐射到另一个器件和/或连接器引脚,从而导致辐射问题。还可以在LX2上添加缓冲器以减少这些排放。可以使用类似的值分量;电容应≤220pF和一个8Ω至20Ω串联电阻。
四层PCB布局示例
图8至图11显示了使用本应用笔记指南的四层布局示例。图12突出显示了布局中关键的交流和直流电流路径ON和OFF。

图8.顶层。

图9.底层。

图 10.内层1,电源接地。

图 11.内层 2,接地。

图 12.当前路径:黑色 是ON周期;橙色是关闭周期;红色是区别。
主电源滤波
主电源上的滤波也非常重要,因为这是在离开模块之前可以减少传导辐射的最后一点。对于MAX16922等高频开关稳压器,FM无线电频段(76MHz至108MHz)通常出现传导辐射问题。为了减少这些辐射,在此频率范围内添加具有高阻抗的铁氧体磁珠和/或自谐振频率高于108MHz的电感器。
结论
正确布局MAX16922开关稳压器的关键无源元件将有助于将源头的噪声和辐射降至最低。这将在项目的资格认证阶段节省宝贵的时间和精力。
表 1.组件列表
| 指定 | 数量 | 描述 |
| C1 | 1 | 47μF、25V 电解电容器 |
| C2–C3 | 2 | 47nF、50V ±10% X7R 0603 陶瓷电容器 |
| C4 | 1 | 1μF、10V ±10% X7R 0603 陶瓷电容器 |
| C5 | 1 | 4.7μF、50V ±10% X7R 1210 陶瓷电容器 |
| C6 | 1 | 100nF、10V ±10% X7R 0402 陶瓷电容器 |
| C7 | 1 | 4.7μF、10V ±10% X7R 1206 陶瓷电容器 |
| C8–C9 | 2 | 2.2μF、10V ±10% X7R 0805 陶瓷电容器 |
| C10–C12 | 3 | 10μF、10V ±10% X7R 1206 陶瓷电容器 |
| C13 | 1 | 100pF、50V ±10% X7R 0402 陶瓷电容器 |
| R1 | 1 | 20kΩ ±1% 0402电阻 |
| R2 | 1 | 2Ω ±5% 0402电阻 |
| L1 | 1 | 4.7μH 电感器 |
| L2–L3 | 2 | 2.2 μH 电感器 |
| D1 | 1 | MBR140SFT1 肖特基二极管 |
| D2 | 1 | ES1D 二极管 |
| U1 | 1 | MAX16922ATPA/V+四路输出PMIC |

图 13.用于PCB布局的原理图。
审核编辑:郭婷