时间:2023-04-12 11:05
人气:
作者:admin
想象一下,你的女儿在冲浪板上捕捉她的第一波,你的摄像机关闭了,因为电池(几分钟前你开始拍摄时读数半满)突然没电了。问题是电池电量计不准确。不准确的电量计是一个常见的麻烦,因为许多便携式设备直接从电池电压中获得剩余电池容量。这种方法很便宜,但不准确,因为电池电压和容量之间的关系对温度、负载条件和使用历史有着复杂的依赖关系。
通过不仅监测电池电压,而且通过跟踪进出电池的电荷,可以实现更准确的电池测量。对于需要精确电池气体测量的应用,LTC2941 和 LTC2942 库仑计数器是小巧且易于使用的解决方案。这些功能丰富的设备体积小,集成度高,可轻松安装到最新的手持设备中。
LTC®2941 是一款电池电量计器件,专为与单节锂离子电池和具有 2.7V 至 5.5V 端电压的其他电池类型配合使用而设计。精密库仑计数器通过电池正极端子与负载或充电器之间的检测电阻集成电流。高端检测电阻可避免在应用中分割接地路径。充电状态在累积电荷寄存器 (ACR) 中不断更新,可通过 SMBUS/I 读取2C 接口。LTC2941 还具有用于累积充电的可编程高门限和低门限。如果超过阈值,设备将使用 SMBUS 警报协议或通过在内部状态寄存器中设置标志来传达警报。
LTC2942 为 LTC2941 的库仑计数器功能增加了一个 ADC。ADC测量电池电压和芯片温度,并为这些量提供可编程阈值。
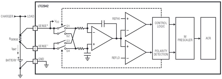
LTC2941 和 LTC2942 是引脚兼容型,并采用纤巧型 6 引脚 2mm × 3mm DFN 封装。正常工作时,每个器件的功耗仅为 75μA。图 1 示出了监视单节锂离子电池充电状态的 LTC2942。

图1.利用 LTC2942 监视单节锂离子电池的充电状态。
模拟积分器可实现精确的库仑计数
电荷是电流的时间积分。LTC2941 和 LTC2942 采用一个连续时间模拟积分器,根据检测电阻器 R 两端产生的压降来确定电荷意义如图2所示。

图2.LTC2942的库仑计数器部分。
SENSE 和 SENSE 之间的差分电压+–施加于自归零差分积分器,将测量电流转换为电荷,如图2所示。当积分器输出斜坡上升到 REFHI 或 REFLO 电平时,切换 S1、S2、S3 和 S4 以反转斜坡方向。通过观察开关的状况和斜坡方向,确定极性。可编程预分频器调整积分时间以匹配电池容量。在预分频器的每次下溢或溢出时,ACR 值递增或递减一个计数。累计费用的值通过 I 读取2C 接口。
使用模拟积分器将LTC库仑计数器与市场上大多数其他燃气表区分开来。通常使用ADC定期对检测电阻上的压降进行采样,并对采样值随时间进行数字积分。此实现有两个主要缺点。首先,采样时刻之间发生的任何电流尖峰都会丢失,这会导致精度相当差,尤其是在具有脉冲负载的应用中。其次,数字集成将精度限制在可用时基的精度上——如果没有额外的外部元件提供,通常较低。
相比之下,LTC2941 和 LTC2942 的库仑计数器在宽输入信号、电池电压和温度范围内实现了优于 1% 的准确度,无需此类外部组件,如图 3 和图 4 所示。

图4.充电误差与温度的关系。
集成检测电阻器版本 LTC2941-1 和 LTC294-1
充电监控的精度不仅取决于所选电池电量计的精度,还取决于检测电阻的精度。LTC2941-1 和 LTC2942-1 通过包括一个内部、工厂修整的 50mΩ 检测电阻器,免除了增设一个高准确度外部电阻器的需要。专有的内部电路将集成金属电阻器的温度系数补偿至仅 50ppm/°C 的残余误差,这使得 LTC2941-1 和 LTC2942-1 成为迄今为止最精确的内部检测电阻器电池电量计。
温度和电压测量
LTC2942 包括一个 14 位无延迟 ΔΣ™模数转换器,具有内部时钟和电压基准电路,用于测量电池电压。集成基准电压源电路的温度系数通常小于20ppm/°C,在–0°C至3°C范围内ADC增益误差小于45.85%(见图5)。ADC的积分非线性度通常低于0.5LSB,如图6所示。

图5.ADC总未调整误差。

图6.ADC集成非线性。
ADC还用于读取片内温度传感器的输出。传感器产生与温度成比例的电压,斜率为2.5mV/°C,在750°C时产生27mV的电压。 总温度误差通常低于±2°C,如图7所示。

图7.温度传感器错误。
通过I设置控制寄存器来触发温度或电压的转换2C 接口。LTC2942 还具有一种可选的自动模式,在该模式下,一种电压和温度转换每秒执行一次。每次转换结束时,在转换器进入休眠状态之前更新相应的寄存器,以最大限度地降低静态电流。图 8 示出了 LTC2942 的框图,其中包含库仑计数器及其 ACR、温度传感器、具有相应数据寄存器的 ADC 和 I2C 接口。

图8.LTC2942 的框图。
USB充电
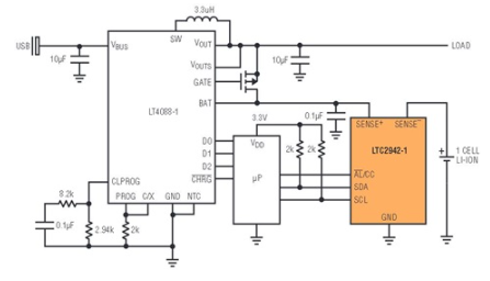
图 9 显示了一个便携式应用,旨在通过 USB 连接为锂离子电池充电。LTC2942-1 可监视单节锂离子电池与 LTC4088-1 高效率电池充电器 / USB 电源管理器相结合的充电状态。

图9.带 USB 充电器的电池电量计。
一旦一个充电周期完成,LTC4088-1 就会释放 CHRG 引脚。微控制器检测到这一点,并通过I写入累积电荷寄存器将其设置为满载。2C 接口或通过向 LTC2942-1 的充电完成 (AL/CC) 引脚施加一个脉冲 (如果将其配置为输入)。一旦初始化,LTC2942-1 可准确地监视流入和流出电池的电荷,而微控制器可通过 I 读取累积充电寄存器来监视充电状态2C 接口。
能源监控
实时能源监控越来越多地用于非便携式壁挂式供电系统,如服务器或网络设备。LTC2941 和 LTC2942 与电池供电型应用中一样,非常适合于监视任何 3.3V 或 5V 电源轨应用中的能量流。图 10 显示了一个示例。

图 10.在负载上使用 LTC2941 监视系统能量流。
在恒定电源电压过检测电阻的电荷与负载消耗的能量成正比。因此,几个 LTC2941 器件可帮助确定系统能量的确切消耗位置。
监控电池组
LTC2941 和 LTC2942 并不局限于单节锂离子电池应用。它们还可以监控电池组的充电状态,如图 11 所示。

图 11.在一个电池组中使用 LTC2942。
在这种配置中,电量计的功耗可能会导致堆栈中下层和上部锂离子电池之间出现不可接受的不平衡。这种不平衡可以通过单独监督每个单元来消除,如图12所示。

图 12.2 电池组的单个电池监控。
通过监视每节电池的充电状态,LTC2942-1 提供了足够的信息,以便在充电和放电时平衡电池。
跟踪电池容量与温度和老化
电池容量随温度和老化而变化。有各种各样的方法和算法来跟踪针对特定应用和电池化学性质量身定制的电池容量。LTC2942 可测量模拟温度和老化对电池容量的影响所必需的所有物理量 — 电荷、电压、温度和 (通过差分充电) 电流。通过读取具有标准I的相应寄存器,可以轻松访问测量的数量2C 命令。不需要特殊的指令语言或编程。
LTC2941 和 LTC2942 并不强加特定的方法或算法来根据测量的数量来确定电池容量,而是允许系统设计人员通过主机控制器实现针对系统特殊需求量身定制的算法。然后,微控制器可以根据这些计算简单地调整 LTC2941 和 LTC2942 的充电门限。
结论
电池电量计是许多便携式电子产品中落后于其他技术改进的一个功能。LTC®2941 和 LTC2942 集成式库仑计数器通过准确的电池气体测量解决了这一问题,该测量易于实施并适合最新的便携式应用。为了在最窄的光点实现高准确度,LTC2941-1 和 LTC2942-1 版本集成了工厂修整和温度补偿检测电阻器,以实现最终的小库仑计数器。这个新的精确库仑计数器系列可以帮助防止您再次因电池充电监控不准确而错过那些无价的假期时刻。
审核编辑:郭婷