时间:2023-04-12 11:08
人气:
作者:admin
LT®3956 是一款单片式开关稳压器,能够在很宽的输入和输出电压范围内产生降压、升压或 SEPIC 拓扑结构中的恒定电流 / 恒定电压输出。凭借高达 80V 的输入和输出电压、一个坚固的内部 84V 开关和高效率操作,LT3956 能够以小占板面积轻松产生高功率。
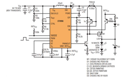
LT3956 将关键放大器和比较器模块与一个高电流 / 高电压开关稳压器集成在一个纤巧的 5mm × 6mm 封装中。参见图1所示,了解生产完整的恒流、恒压升压电路所需的电路板空间有多小,非常适合LED驱动、超级电容充电或其他需要增加输入或输出电流限制保护的高功率应用。

图1.完整的大功率、恒流、恒压升压电路
是什么让 LT3956 变得滴答作响?
LT3956 中的大动量是一个额定电压为 84V、90mΩ 低侧 N-MOSFET 开关,具有一个内部编程电流限值 3.9A (典型值)。开关稳压器可由高达 80V 的电源供电,因为 N-MOSFET 开关驱动器、PWMOUT 引脚驱动器和大多数内部负载均由内部 LDO 线性稳压器供电,该线性稳压器可将 VIN 转换为 7.15V,前提是 VIN 电源足够高。开关占空比和电流由电流模式脉宽调制器控制,该架构可提供快速瞬态响应、固定开关频率操作以及可变输入和输出端易于稳定的反馈环路。开关频率可利用一个外部电阻器在 100kHz 至 1MHz 范围内进行设置,从而使设计人员能够优化元件尺寸和性能参数,例如最小/最大占空比和效率。
LT3956 的核心是一个双输入反馈跨导 (gm) 放大器,该放大器将差分恒定电流检测与标准低侧电压反馈相结合。这两个循环之间的交接是无缝且可预测的。最接近其设定点运行的反馈环路被自动选择为控制电荷流向连接到VC引脚的补偿R-C网络的环路。VC引脚上的电压电平反过来控制开关的电流和占空比。
坚固耐用的高功率升压 LED 驱动器
图2所示为采用24V输入工作的50W升压LED驱动器,展示了该产品用作LED驱动器时的一些独特功能。该升压电路可承受 6V 至 60V 的宽输入范围。在此VIN范围的低端,当VIN下降时,通过缩减编程的LED电流(由CTRL引脚上的电阻分压器(R5和R6)设置),防止电路工作得太接近开关电流限值。图3显示了效率和LED电流与VIN的关系。高效率(94%)意味着调压阀的被动冷却足以应对除最极端环境条件外的所有条件。

图2.这款 50W 升压 LED 驱动器提供宽输入范围、PWM 调光以及 LED 故障保护和报告。

图3.94%的高效率意味着图3所示转换器的功耗小于2W。
模拟和 PWM LED 调光
LT3956 提供了两种高性能调光方法:通过 CTRL 引脚和 ISP/ISN 电流检测输入进行模拟调光,以及通过 PWM 输入和 PWMOUT 输出进行 PWM 调光。
模拟调光
模拟调光通过 CTRL 引脚上的电压实现。当 CTRL 引脚低于 1.2V 时,它将电流检测门限设置为零至 250mV (典型值),保证精度为 3mV 时为 ±5.100%。当CTRL高于1.2V时,电流检测门限固定为250mV。当 CTRL = 100mV (典型值) 时,电流检测门限设置为零。如果 CTRL 引脚由电阻分压器驱动,则此内置失调对特性非常重要——使用非零 CTRL 电压可以达到零编程电流。CTRL 引脚具有高阻抗,因此可以在各种配置中驱动。
脉宽调制调光
LED电流的脉宽调制(PWM)是实现光输出宽范围调光的首选技术。图2所示为电平转换晶体管Q1驱动高端断接P-MOSFET M1。这种配置允许使用单线解决方案对灯具进行PWM调光 - LED阴极电流可以在公共GND上返回。PWM调光波形的示波器照片(图4)显示了小于200ns的急剧上升和下降时间,并且电流快速稳定。尽管对于采用 LT3956 的这一特定升压电路而言,阴极处的低侧 N-MOSFET 断接是更简单、更明显(而且速度更快)的实现方案,但使用高端 PWM 断接对于下文将要讨论的升压保护策略非常重要。

图4.60V LED 的升压 PWM 调光波形即使在较短的时间间隔内也能显示微秒级的上升和下降时间以及出色的恒流调节。
保护 LED、驱动器和输入电源的注意事项
LED系统通常需要负载故障检测。在开路LED串的情况下限制输出电压一直是一个基本要求,并通过FB输入端的电阻分压器(R3和R4)来实现。如果串打开,开关稳压器调节VFB至恒定的1.25V (典型值)。除了 gm提供这种恒压调节的放大器,FB输入还具有两个与之相关的固定设定点比较器。当FB超过1.20V (典型值)时,较低的设定点比较器激活VMODE集电极开路下拉。在LED断开并失去电流调节信号后,输出上升,直到达到恒压调节设定点。在此电压斜坡期间,VMODE引脚置位并保持,指示LED负载已开路。当PWM变为低电平且稳压器停止开关时,该信号保持其状态,从而允许输出电压可能降至阈值以下,而无需通过开关提供偶尔的刷新。当 PWM 变为高电平时,VMODE 引脚会快速更新。VMODE信号还可以指示调节模式正在从恒流过渡到恒压,这是电流限制恒压应用(如电池充电器)的适当功能。
图2中的升压电路以独特的方式使用电压反馈(FB)输入,保护LED节点免受GND故障的影响,同时保留LED驱动器的所有其他理想属性。标准升压电路具有从电源到输出的直接路径,因此当电源电流不受限制时,其输出端无法承受GND故障。在许多情况下,人们可能希望保护开关稳压器免受LED阳极短路至GND的影响——也许灯具通过连接器或长线与驱动器电路隔开,输入电源是高容量电池。+
LT3956 具有提供这种保护的功能。过压FB(OVFB)比较器是FB输入端的第二个比较器,设定点高于VFB调节电压。它导致PWMOUT引脚转换为低电平,并在FB输入超过1.31V(典型值)时立即停止开关。
OVFB比较器可用于输出GND故障保护方案(专利申请中)以实现升压。关键元件是高边LED断路P-MOSFET (M1)及其响应PWMOUT信号的配套驱动电路,以及由D2、Q2和两个电阻组成的输出GND故障检测电路,这些电阻器向FB节点提供信号。当输出短路时,电路通过检测流入D2的电流来工作,从而触发OVFB比较器。响应OVFB比较器,高端开关M1保持关断状态,开关停止,直到故障条件消除。图5显示了M1开关在和输出短路事件期间的电流波形。

图5.升压短路至GND的LED端子通过新型电路防止损坏开关元件。+
保护 LED 的其他注意事项
一些恶劣的工作环境会在输入电源上产生瞬变,可能会过驱动升压输出(即使只是短时间),并可能因电流过大而损坏 LED。为了在这种瞬态期间停止开关并断开LED的连接,PWM输入的简单附加电路(如图6中的分线所示)断开LED串的连接,并在V时使开关稳压器空闲。在超过50V。当 V在足够低,但当Q1的基极(设置y电阻分压器从V开始)时切断该电流在) 超过 6.5V (INTV抄送减去 V是).当PWM低于其阈值时,PWMOUT也会变低。~2V的迟滞由PWMOUT提供。由于PWM门限较高(在整个温度范围内最小值为0.85V),因此可以添加阻断二极管D1以保持PWM调光能力。

图6.VIN过压电路在高输入电压瞬变期间停止开关并断开负载。
LT3956 为驱动 LED 时遇到的散热问题提供了解决方案。随着高功率的出现,人们担心由于在高温下连续运行而导致LED的使用寿命缩短。越来越多的LED模块应用实现了LED的热检测,通常采用NTC电阻与LED散热器耦合,并带有导热硅脂。采用 CTRL 和 V 的简单电路裁判LT3956 的引脚和一个检测 LED 温度的 NTC 电阻器产生一条 LED 电流的热降额曲线,如图 7 所示。

图7.按 CTRL 和 V裁判引脚提供热降额以增强 LED 可靠性。
恒流/稳压器适用于广泛的应用
驱动 LED 充分利用了 LT3956 的特性,但它并不是唯一需要恒定电流下恒定电压的应用。它可用于为电池和超级电容器充电,或驱动电流源负载,例如热电冷却器,仅举几例。它可以用作具有电流限制输入或输出的稳压器,或具有电压钳的电流调节器。
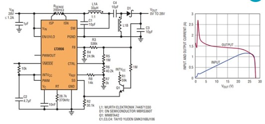
按照这一思路,图8显示了一个SEPIC超级电容充电器,它从固定的24V输入获取电源,输入电流限值为1.2A。选择SEPIC架构有几个原因:它可以同时进行升压和降压,并且具有输入与输出的固有隔离。选择耦合电感而不是2电感方法,因为电路更小,成本更低。磁耦合效应允许使用单个耦合电容器,而 LT3956 的开关电流水平战略性地利用了主要磁性供应商现成的耦合电感器产品3。

图8.具有电流限制输入的超级电容器充电器可在宽输出范围内提供受控的充电电流。
大值电容器(1F或更高)的充电电路可能在非基于电池的备用电源系统中找到。这些充电器将从一些间歇性运行的基于电感的直流电源中获取电力,但可用功率可能会根据整体系统预算而受到限制。图8所示电路的输出充电速率不是基于任何定时器,而是基于CTRL引脚检测的输出电压电平。低于某个输出电压(在本例中为22V)时,输入电流受到限制,以便开关稳压器保持在自己的电流限制范围内。在较高的输出电压下,默认的内部电流检测门限为250mV (典型值),确定输入电流不能超过1.2A,因此输出电流下降。在低于 1.5V 的非常低输出电压下,驱动 LT3956 SS 引脚的网络降低了开关频率和电流限值,以保持对充电电流的良好控制。当负载在其目标电压的 5% 以内时,VMODE 引脚切换以指示恒流模式结束并进入恒压调节状态。
该电路适用于VIN在正常工作期间变化不大的情况。此类电路的设计过程从设置RSENSE值和250mV默认门限的最大输入电流限值开始。下一个设计步骤是确定VOUT电平,低于该电平时,将通过CTRL降低VIN电流,以保持低于2.5A的平均开关电流。假设效率略低于90%,则在以下情况下设置电阻分压器R5和R6,使其CTRL = 1.1V

R5和R6的值应比电阻R7高一个数量级。电阻分压器R7和R8设置为在CTRL处提供大于125mV的最小电压,这是设置输入电流非零值所必需的。
结论
LT3956 简化了需要恒定电流和恒定电压调节的电源转换应用,尤其是在它们受到电路板面积和 / 或物料清单长度限制的情况下。选择其功能是为了最大限度地减少这些类型应用的外部模拟模块数量,同时保持灵活性。将这些元件小心地集成到开关稳压器中,可以轻松生产出需要众多外部元件的繁琐组合的应用。
审核编辑:郭婷