时间:2023-04-07 11:13
人气:
作者:admin
工业系统中的数模转换器(DAC)可能会驱动各种负载。如果DAC由固定电源供电,则可能导致片内功耗很大,尤其是在负载较小或接地短路的情况下。
片内功耗可能会使温度超出建议的工作限值,并且对于具有大通道密度或较高环境温度的系统来说,这可能是一个主要问题。
例如,理想的DAC需要为20Ω至100 kΩ范围内的用户定义负载提供高达1 mA的电流。在这种情况下,最小电源电压必须为20V。DAC产生的最大功率为V ×I = 20 V × 20 mA = 0.4 W。如果使用1 kΩ负载,则负载消耗所有功率,因此不会损失功率。当20 mA流过100Ω负载时,仅消耗0.04 W。这意味着0.36 W在芯片上被浪费或耗散。在某些情况下,0Ω负载也是一个有效条件,导致所有功率在片内耗散。
在 64 引脚 LFCSP 封装中,最高环境温度不能超过 125° C。四个通道,每个通道的功耗为0.4 W,总功耗为1.6 W。64引脚LFCSP封装的热阻为28°C/W。在前面的示例中,温升为PD× θ贾= 1.6 W × 28° C/W = 44.8° C。因此,最高安全环境温度仅为80.2°C.可以添加散热器来克服这个问题,但由于所需的空间和成本,这可能不可行。
动态电源控制(DPC)直接解决了这个问题。DC-DC转换器升压5 V电源,产生7.5 V至29.5 V电源。该升压电源为DAC电流输出驱动器供电,该驱动器为负载提供所需的功率。负载为0Ω时,DC-DC转换器的输出为7.5 V,这是其最低值。DAC的最大功耗仅为7.5 V×20 mA = 0.15 W,与原始解决方案相比节省0.25 W。
使用DPC时,四个通道(每个通道短路至地)的最大功耗为0.6 W。温升为PD× θ贾= 0.6 W × 28° C/W = 16.8° C。因此,最高安全工作温度增加到108.2°C.DPC在具有宽、未定义负载范围、高通道密度和高温的系统中提供了最大的优势,这些系统几乎没有大功率损耗的空间。
AD5755是一款四通道、16位数模转换器,为可编程逻辑控制器(PLC)、分布式控制系统(DCS)和其他工业过程控制应用提供电压和电流输出。动态功率控制调节输出驱动器上的电压,利用低值负载电阻器最大限度地降低功耗,并简化热管理。每个通道都可以配置为提供:
电压输出,具有 0 V 至 5 V、0 V 至 10 V、±5 V 或 ±10 V 满量程范围和 ±0.04% 的总非调整误差 (TUE)。
电流输出,具有 0mA 至 20 mA、4 mA 至 20 mA 或 0 mA 至 24 mA 满量程范围和 ±0.05% TUE。
失调和增益可以针对每个通道单独编程。这些器件可与片内5 V、±5 ppm/°C基准电压源或外部基准电压源配合使用。该器件采用 9 × 9×0.85 mm 64 引脚 LFCSP 封装,额定温度范围为 –40° C 至 +105° C,千秒内售价为 13.65 美元。

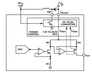
图1.AD5755,具有动态功耗控制功能。
该图显示了其电流输出电路、DC-DC转换器和电源控制器。当电流输出使能时,将检测输出FET的VDS。该电压控制功率控制模块中的MOSFET以调节VBOOST,VBOOST又根据输出电流要求控制VDS。当 MOSFET 接通时,电感充电至由 VDS 实际值与所需值之差确定的值。关断时,电感器放电至电容器和VBOOST引脚。此过程在每个时钟周期重复。每个通道有一个DC-DC转换器。
审核编辑:郭婷
上一篇:为半桥配置的隔离侧供电