时间:2023-04-07 11:13
人气:
作者:admin
【研究背景】
目前,发展理论能量密度超过500 Wh kg-1的锂金属电池(LMBs)备受关注。然而,由于锂负极的强还原能力,传统的商品化LiPF6碳酸酯基电解液与锂负极之间的寄生副反应严重,导致LMBs库伦效率低,循环寿命差。因此,通常会发展高浓(局部高浓)电解液、混合主盐电解液或者氟代溶剂电解液来提升LMBs的循环寿命。但是,这些电解液存在粘度高、浸润性差、离子电导率低、成本高或者高环境风险等不可忽视的问题。近几年,研究人员发现在LiPF6碳酸酯基电解液中加入少量的功能性添加剂,在锂负极上构建牢固稳定的SEI膜,可以提高LiPF6碳酸酯基电解液与锂负极之间界面兼容性。然而,目前报道的功能添加剂类型比较少,设计合成新型高效功能添加剂十分必要。
【工作介绍】
近日,中国科学院青岛生物能源与过程研究所崔光磊研究员课题组创新地设计并合成了新型高氟化硼中心大阴离子钾盐(二全氟频哪醇硼酸钾,KFPB),并将其作为功能添加剂显著提升LiPF6碳酸酯基电解液与锂负极之间兼容性。一方面,KFPB添加剂可以调节LiPF6碳酸酯基电解液的溶剂化结构,促进具有较低LUMO能级的Li+-FPB-和K+-PF6-离子对的形成;另一方面,FPB-阴离子在Li负极上具有很强的吸附能力。因此,KFPB添加剂将诱导阴离子优先在锂负极吸附分解,形成高离子传导且牢固稳定的SEI膜。在LiPF6碳酸酯基电解液中加入微量的KFPB添加剂(0.03 M),可完全抑制锂枝晶生长,Li||Cu和Li||Li半电池表现出优异的锂电镀/剥离稳定性。在KFPB添加剂辅助下,LiPF6碳酸酯基电解液可以使高面容量LiCoO2||Li, NCM811||Li和NCA||Li LMBs具有优异的长循环稳定性。本工作揭示了设计合成新型功能添加剂调控LiPF6碳酸酯基电解液溶剂化结构,对于提升电解液与锂负极之间界面兼容性的重要意义。相关成果以题为“A Novel Potassium Salt Regulated Solvation Chemistry Enabling Excellent Li Anode Protection in Carbonate Electrolytes”的论文发表在国际权威期刊《Advanced Materials》上,2020级直博生张圣行和2021级硕士生庄想春为共同第一作者,崔光磊研究员,许高洁副研究员,崔子立副研究员和孙富研究员为共同通讯作者。
【内容详情】
1. KFPB添加剂的合成及其对锂沉积形貌的影响
通过简单的一步法,硼氢化钾(KBH4)与全氟频哪醇在60℃下反应12小时,成功合成了KFPB (图1a)。通过单晶X射线衍射(图1b)、高分辨质谱(HRMS,图1c)和核磁共振(NMR,图1d)证实了高纯度(>99%)的KFPA被成功合成。此外,作为添加剂的KFPB在LiPF6碳酸酯基电解液中有良好的溶解度(》10 wt.%),添加0.03 M (1 wt.%) KFPB添加剂几乎不会影响LiPF6碳酸酯基电解液的电导率(11.6 mS cm-1),KFPB添加剂还可以增强LiPF6碳酸酯基电解液的氧化稳定性。
采用扫描电子显微镜(SEM,图1e-g)和原位光学显微镜(图1h-i)研究了在基准电解液(BE:1 M LiPF6, EC/EMC 3:7, v/v)中,不添加和添加KFPB添加剂时沉积Li的形貌变化。含有0.03 M KFPB添加剂的BE被命名为KFPB-BE。采用BE电解液时,沉积的Li枝晶呈现针状生长的形态(图1e)。与此相反,采用KFPB辅助的BE电解液时,沉积的Li向密集的半球形演化,随着KFPB添加剂浓度从0.01 M增加到0.03 M,沉积的Li密度增大,半球尺寸增大(图1f-g)。另外,利用原位光学显微镜进一步在Li||Li对称电池中对Li电镀的过程进行了详细表征(图1h-i)。使用BE电解液时,电镀过程进行6分钟后,Li金属表面就出现了大量的Li簇,并在形核部位出现了针状晶须。从6分钟到20分钟,针状晶须随机生长长,形成大量苔藓状(灌木状)的Li枝晶。这种由严重的寄生反应所引起的Li枝晶的大量生长会导致电解液迅速耗尽,Li负极的粉化,最终导致电池的失效。在KFPB-BE中,随着电镀时间的延长,沉积的Li层在20分钟内呈均匀增厚的趋势,且没有Li枝晶形成。说明KFPB添加剂有利于提高Li金属负极和LiPF6碳酸酯基电解液的相容性,抑制两者之间寄生反应的发生,从而促进均匀的、大颗粒尺寸和最小弯曲度的致密Li沉积的形成。

图1. (a) KFPB的合成路线。(b) KFPB(DME)2的单晶结构。(c) KFPB的高分辨质谱。(d) KFPB的19F核磁共振图谱。(e-g)在BE中,不添加和添加KFPB添加剂时沉积Li的形貌变化(0.5 mA cm-2,4 mAh cm-2)。(h-i)原位光学显微镜中Li||Li电池的Li电镀过程。
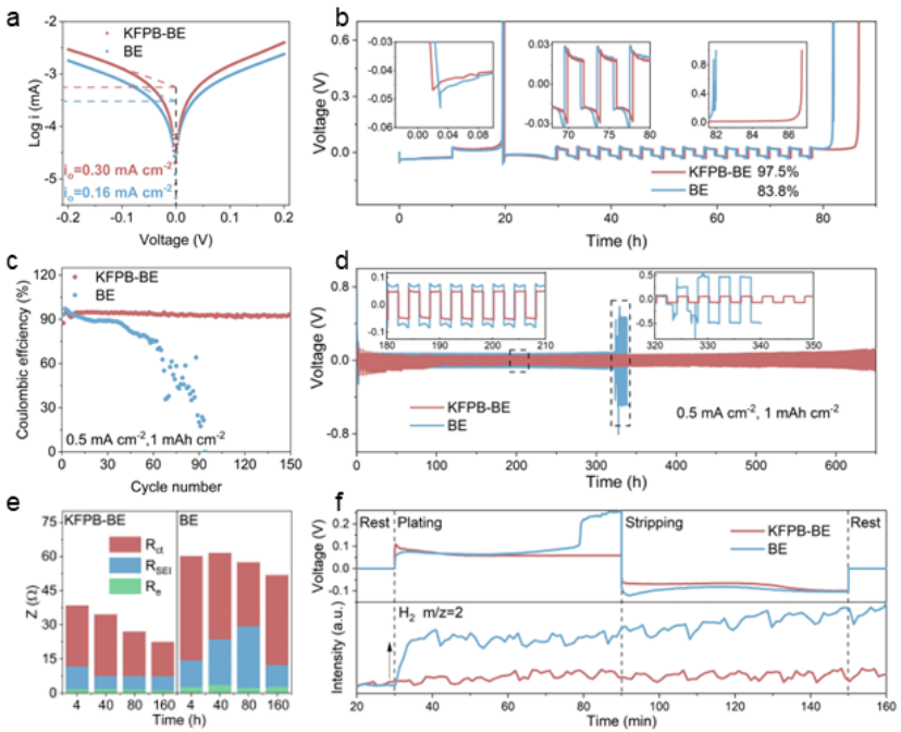
2. KFPB添加剂对Li电镀/剥离行为的影响
随后,研究了Li||Cu电池和Li||Li电池中Li电镀/剥离行为,以揭示KFPB添加剂在改善Li负极与碳酸酯基电解液电化学兼容性中的电化学机理。首先,通过Li||Cu电池和Li||Li电池的电化学测试证明KFPB添加剂能促进高导电性的SEI层的形成。因此,在碳酸酯基电解液中,只需添加微量的KFPB添加剂(0.03 M),就可以几乎完全抑制Li枝晶的生长,所制备的Li||Cu和Li||Li电池还展示出稳定的Li电镀/剥离稳定性(图2b-d)。通过电化学阻抗谱(EIS)评估Li||Li电池的界面电阻演化还可以得知,KFPB添加剂可以降低Li||Li电池的界面电阻 (图2e)。原位差分电化学质谱(DEMS)测试还表明,KFPB添加剂可以抑制Li||Li电池在重复电镀/剥离过程中H2气体副产物的形成(图2f)。这说明KFPB添加剂促进了钝化的SEI层的形成,从而抑制了Li金属与碳酸酯基电解液之间严重寄生反应的发生。综上所述,KFPB添加剂有利于在Li金属表面形成高导电性、坚固稳定、钝化的SEI层,抑制Li枝晶生长和Li负极与碳酸酯基电解液之间的寄生反应。

图2. (a) Li||Li电池的Tafel曲线。(b Li||Cu电池的库伦效率。(c) 电流密度为0.5 mA cm-2,容量为1 mAh cm-2时,Li||Cu电池的循环性能。(d) Li||Li对称电池在电流密度为0.5 mA cm-2、容量为1 mAh cm-2时的循环性能。(e) Li||Li电池在不同循环时间的阻抗变化。(f) Li||Li电池的原位差分电化学质谱测试结果。
3. KFPB添加剂对全电池中Li负极的影响
在这部分中,本文对循环后的NCM811(3.70 mAh cm-2)||Li(50 μm)LMBs中的Li负极进行了相关表征。截面SEM图像显示,KFPB添加剂显著缓解了Li负极在循环过程中的体积膨胀和粉化(图3a-b)。此外,通过原位氘水(D2O)滴定发现,KFPB添加剂显著减少了Li负极在循环过程中LiH的生成(图3c-d)。这些结果表明,KFPB的加入使得Li负极与碳酸酯基电解液之间的寄生反应显著减少,从而缓解了Li负极的体积膨胀和“死Li”的形成。X射线光电子能谱(XPS)显示,KFPB诱导在Li负极表面形成了富含LiF、CFx、B-F、B-O、PFx和POxFy的高导电性和坚固的SEI层(图e-j),从而抑制了Li枝晶生长,提高了Li负极与电解液的界面相容性。

图3.(a-b)循环后Li负极的截面扫描电镜界面图。(c-d)循环后Li负极的原位氘水滴定测试结果。(e-j)循环后Li负极的XPS图谱。
4. KFPB添加剂对电解液溶剂化结构的影响和SEI形成机理
电解液的溶剂化结构;阴离子、溶剂分子和添加剂的LUMO能级和它们在Li表面吸附能的大小在调节SEI层的组成和结构方面起着关键作用。理论计算和电解液的核磁共振测试显示,一方面,KFPB添加剂可以调节LiPF6碳酸酯基电解液的溶剂化结构,促进具有较低LUMO能级的Li+-FPB-和K+-PF6-离子对的形成;另一方面,FPB-阴离子在Li负极上具有很强的吸附能力。因此,KFPB添加剂将诱导阴离子优先在锂负极吸附分解,形成高离子传导且牢固稳定的SEI膜(图4a-h)。本文还通过理论计算证明,与Li+离子相比,K+离子在电解液中更容易去溶剂化,形成具有静电排斥力的正电荷屏蔽层,从而抑制Li枝晶的形成(图4i)。总之,KFPB添加剂对Li负极保护的作用源于,FPB-对Li金属负极的高吸附能力,Li+-FPB-和K+-PF6-离子对的出现和其优先还原分解,以及具有静电排斥力的正电荷屏蔽层的形成。

图4.(a-c)不同电解液的分子动力学模拟的径向分布函数。(d-f)不同电解液中Li+和K+的溶剂化结构示意图。(g)左图为所研究的盐和溶剂的LUMO能级。“+ e”表示接受一个额外的电子进行还原分解。右图为SEI层的结构示意图。(h)代表性溶剂和阴离子在Li(100)面的吸附能。(i)阳离子(Li+,K+)与不同溶剂/阴离子的结合能。
5. 高负载锂金属电池的循环性能
采用不同的高负载LMBs系统,包括LiCoO2||Li (1.70 mAh cm-2)、NCM811||Li (3.70 mAh cm-2, 50 μm Li, N/P = 2.7)和NCA||Li (5.48 mAh cm-2, 50 μm Li, N/P = 1.8)电池,证明了KFPB添加剂的普适性(图5a-f)。具体而言, LiCoO2||Li在3V-4.4V下,500次循环后容量保持率为94%;LiCoO2||Li在3V-4.5V下,386次循环后容量保持率为80%;NCM811||Li在2.8V-4.3V下,100次循环后容量保持率为86%;NCA||Li在2.7-4.3V下,90次循环后容量保持率为81%。为了进一步确定合成的KFPB添加剂对正极的影响,对循环后的NCM811正极进行了深入表征分析。高分辨透射电子显微镜(HRTEM)和XPS测试表明(图5g-i),KFPB添加剂在NCM811正极表面诱导形成了一层富含B-O/B-F和LiF的薄而均匀的CEI层,从而抑制了正极材料的晶体结构变化和其二次颗粒的开裂。

图5. (a-c) LiCoO2||Li LMBs (3 V-4.4 V, 1.70 mAh cm-2)的循环性能。(d-f)NCM811||Li LMBs (2.8 V-4.3 V, 3.70 mAh cm-2, 50 μm Li) 的循环性能。(g-h)循环后NCM811的透射电子显微镜图像。(i-j)循环后NCM811的P 2p XPS谱图。
【结论】
在这项工作中,合成了一种新型全氟硼中心钾盐添加剂——KFPB。在KFPB的辅助下,Li负极和碳酸酯基电解液的兼容性得到极大提高。KFPB添加剂可以诱导KFPB-BE电解液中的阴离子优先在Li负极表面吸附分解,从而形成高导电性、坚固的SEI层。本文还通过理论计算证明,与Li+离子相比K+离子在电解液中更容易去溶剂化,形成具有静电排斥力的正电荷屏蔽层,从而抑制Li枝晶的生长。因此,KFPB-BE电解液在LiCoO2||Li、NCM811||Li和NCA||Li等不同体系的LMBs中显示出良好的普适性。这项工作为设计新型添加剂促进碳酸酯基电解液在LMBs中的应用提供了深入的见解。
审核编辑 :李倩