时间:2023-04-08 10:28
人气:
作者:admin
任何电子系统经常遭受恶劣的环境和威胁,如静电放电(ESD)、电快速瞬变(EFT)和雷电浪涌。电源设计人员必须优先考虑电路保护以防止系统故障,特别是对于具有24V电源轨的工业应用。
电路保护方案能够保护电源和整个系统免受诸如过电流、短路、输入浪涌电流、过电压、欠电压、输入反极性保护(通常称为误配线)和反向电流阻塞的事件的影响。
在本博客中,我将概述几种强大的工业电源路径保护方法,包括离散实现、热插拔和ORing控制器法及集成实现。
离散实现

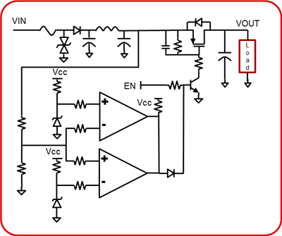
图1:离散保护方案
离散实现方案是功率路径中使用保护方案的最传统的功率路径保护方式,图1展示一个示例。
离散实现使用串联功率二极管来保护系统免受反极性(误配线)和反向电流。若电路吸收2A的电流,它在二极管上消耗约1W的功率,这将增加电路板温度。谐振电路(L-C)滤波器和多个TVS二极管在浪涌测试期间控制输入线瞬变(国际电工委员会(IEC)61000-4-5)。
该实现利用PFET(高侧开关)及双极结型晶体管BJT、运算放大器、齐纳二极管、电阻器和电容器来满足所有保护要求。该系统解决方案体积大,并且具有更大的物料清单(BOM)计数。此外,该实现不涉及热关断保护和电流限制精度随温度的变化。
通过使用传统的保险丝,离散实现保护系统免受短路事件。短路期间,熔断器需要几毫秒到几秒钟的时间来断开,这可能会损坏负载。请务必查看我的同行的博客,了解有关保险丝升级的更多信息。
热插拔与ORing控制器法

图2:控制器+ MOSFET保护方案
如图2所示的电源保护的另一种常见方法是使用热插拔控制器和ORing控制器。该方案使用外部FET,使设计更高效可靠。不幸的是,这种实现仍然存在挑战,如控制外部FET、外部感测电阻,及实现用于输入反极性保护的附加电路。由于外部FET架构,此实现难以管理热和安全操作区域(SOA)保护。尽管该解决方案优于离散实现,但它不适用于诸如输入/输出(I / O)模块的空间受限系统。
集成实施(eFuse)

图3:集成保护方案
另一方面,如图3所示,假设除了一些组件(如瞬态电压抑制器(TVS)二极管、电阻和电容)外,您的整个离散实现在一个集成器件中消失。这真的很酷,不是吗?eFuse通常将上述所有保护功能集成到单个设备中,极其有效且在设计时无需花费过多时间。除了电源路径保护外,EFuses还集成了电压、电流监控和故障指示等功能,用于系统诊断。
FET的SOA保护和强大的热保护确保eFuse的保护以及恶劣环境中的负载。它也适用于空间受限应用,因为集成有助于将系统解决方案减少到一半以上。
这些类型的解决方案之一是TPS2660,业界首款60V背靠背FET集成eFuse。您的新设计中绝对值得考虑这一设备,因为它支持防冲击电流、过流、短路、输入反极性保护(误接线)、过电压和欠电压条件的保护。它还提供用于系统诊断的电流监视和故障指示。集成60V背对背FET架构使您能够设计可靠电路,并保护负载免受工业标准测试,如浪涌(IEC 61000-4-5)、EFT(IEC 61000-4-4),及符合IEC 61131-2的电压骤降和中断测试。
稳健和高效的电源保护方案对于电子系统设计至关重要。使用集成保护设备,设计人员可以更简单,更高效地创建自己的系统,且可更快上市。
审核编辑:郭婷