时间:2023-04-08 11:23
人气:
作者:admin
设计具有多个高压电源的电池供电系统是一项艰巨的任务。在这样的系统中,电路板空间非常宝贵,需要高效率来延长电池寿命。电源必须在启动和关断时排序,多个电源必须能够保持稳压,而无需跨电源相互作用。
LT®3587 是一款单芯片解决方案,其结合了三个开关稳压器和三个内部高电压开关,以产生两个高电压升压型转换器和一个单个高电压逆变器。LT1 专为采用 3587.2V 至 5V 的输入范围运行而设计,因而使其成为电池供电型系统的理想选择。小封装尺寸和低元件数可形成小型高效解决方案。典型应用包括数码相机和摄像机、高性能便携式扫描仪和显示系统、PDA、蜂窝电话和具有高压外围设备的手持式计算机,如 CCD 传感器、LED 背光、LCD 显示器或 OLED 显示器。
特征
为了保持较低的组件数量,LT3587 集成了三个高电压电源开关,能够在高达 0V 的电压下切换 5.1A、1A 和 1.32A,采用 3mm × 3mm QFN 封装。每个正通道都包括一个输出断接,以防止在禁用开关时从输入到输出的直流路径。LT3587 还包括一个双向故障引脚 (FLT),该引脚可用于故障指示 (输出) 或紧急停机 (输入)。
LT3587 提供了一个宽输出范围,正通道 (通道 32 和 1) 高达 3V,逆变器 (通道 32) 高达 –2V。通道 3 可配置为稳压器或电流调节器。当配置为电流稳压器时,通道 3 使用 1 线输出,无需电流检测或高电流接地返回线,从而简化了电路板布局。单个电阻器分别设置三个通道输出电压电平和/或通道 3 输出电流电平。
智能软启动允许通道 1 的顺序软启动,然后使用单个电容器进行逆变器负输出。内部排序电路禁用逆变器,直到通道1输出达到其最终值的87%。
用于CCD成像仪和LED背光的三路输出电源
图1所示为CCD成像仪提供正负电压偏置,为LED背光提供20mA电流偏置的典型应用。LT3587 的所有三个通道均采用一种恒定频率、电流模式控制方案,以在输出端提供电压和 / 或电流调节。

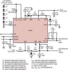
图1.锂离子供电相机解决方案提供用于偏置CCD成像仪的正负电源和用于5-LED背光的LED驱动器。
正CCD偏置配置为简单的非同步升压转换器。其输出电压通过反馈电阻R设定为15V认知障碍.15μH电感器(L1)的最大负载尺寸为50mA。负CCD偏置配置为非同步Ćuk转换器。其输出电压利用反馈电阻 R 设定为 –8V认知障碍.两个 15μH (L2 和 L3) 电感器的尺寸最大负载为 100mA。
LED 背光驱动器配置为输出电流调节升压转换器。其输出电流利用电流编程电阻R设定为20mAIFB3.10μH 电感器 (L4) 的尺寸适用于 20mA 的典型负载(在高达 24V)。注意可选的电压反馈电阻,RVFB3,在 LED 驱动器上。该电阻器用作 LED 驱动器输出端的电压箝位,因此,如果其中一个 LED 失效开路,LED 驱动器输出端的电压被箝位至 24V。
软启动
所有通道均具有软启动功能(从零到稳压的缓慢电压斜坡),以防止在启动时可能造成破坏性的大浪涌电流。软启动通过两个独立的软启动控制引脚实现:EN/SS1 和 EN/SS3。EN/SS1 引脚控制通道 1 和逆变器的软启动,而 EN/SS3 引脚控制通道 3 的软启动。这两个软启动引脚均利用一个 1μA 内部电流源上拉。
从EN/SS1引脚到地的电容(图3中的C1)为通道1和通道2(逆变器)设置软启动斜坡。当 1μA 电流源对电容器充电时,当 EN/SS1 引脚电压上升到 2mV 以上时,通道 1 和通道 200 的调节环路将使能。在启动期间,通道1的峰值开关电流随着EN/SS1引脚的软启动电压斜坡成比例上升。逆变器开关电流也跟随 EN/SS1 引脚上的电压斜坡,但其开关电流斜坡直到 EN/SS1 引脚上的电压至少为 600mV 时才开始。这可确保通道 2 在通道 1 之后启动。当 EN/SS1 引脚上的电压高于 2.1V 时,通道 2 和通道 5 调节环路以全电感电流自由运行。
以类似的方式,从EN/SS3引脚到地的电容(图5中的C1)为通道3设置一个软启动斜坡。当 EN/SS3 引脚上的电压高于 200mV 时,通道 3 的调节环路使能。当 EN/SS3 引脚上的电压高于 2V 时,通道 3 的调节环路以全电感电流自由运行。
启动排序
LT3587 还包括内部排序电路,该电路可抑制通道 2 工作,直到通道 1 (位于 FB1 引脚处)的反馈电压达到约 1.1V (约为最终电压的 87%)。软启动电容的尺寸控制通道2的启动行为。
如果没有软启动电容器或非常小的电容器,则当正输出达到其最终值的87%时,负通道立即以全电感电流启动。如果使用大型软启动电容器,则EN/SS1电压控制逆变器通道超过正通道的调节点。图2显示了不使用软启动和采用10nF软启动电容的启动时序。

图2.不带软启动电容器和10nF软启动电容器的启动波形。
输出断开
两个正通道(通道1和3)在其各自的CAP和V之间都有输出断开外引 脚。此断开功能可防止在 V 之间形成直流路径在和 V外当开关被禁用时,通过电感器(图1)。
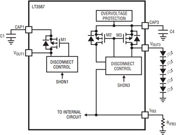
对于通道1,此输出断接功能使用PMOS(M1)实现,如图3中的部分框图所示。导通时,M1通常提供低电阻、低功耗路径,用于在CAP1引脚和V之间提供输出电流输出1针。只要 CAP1 和 V 之间的电压差,M1 就亮着在大于2.5V。这允许正偏置尽可能长时间地保持高电平,而负偏置在关断期间放电。

图3.LT3587 的部分框图显示了通道 1 和 3 的断接 PMOS。
断路晶体管M1受电流限制,以提供155mA的最大输出电流。还有一个用于M1的保护电路,用于限制CAP1和V两端的压降输出1至约10V。当CAP1处的电压大于10V时,例如在输出过载或对地短路期间,则M1完全开启,没有任何电流限制,以使CAP1上的电压尽快放电。当电压跨越CAP1和V时输出1降至10V以下,输出电流再次限制在155mA。图4显示了V过载事件期间的输出电压和电流帽1最初为 15V。

图4.通道 1 短路事件。
通道3上的输出断开功能与使用M3类似地实现(图3)。但是,在这种情况下,M3仅在EN/SS3引脚电压小于200mV且通道3的调节环路被禁用时才关闭。
断开晶体管 M3 也具有电流限制功能,可在 V 时提供最大输出电流输出3100mA。M3还具有与M1类似的保护电路,可限制CAP3和V两端的压降输出3至约10V。图5显示了V过载事件期间的输出电压和电流帽3最初为 24V。

图5.通道 3 短路条件,带或不带 20mA 电流限制。
故障检测和指示器
LT3587 在所有输出端上具有故障检测功能,并具有一个故障指示引脚 FLT。仅当至少一个通道完成软启动过程并在全电感电流下自由运行时,故障检测电路才会使能。一旦使能故障检测,如果任何使能的通道反馈电压(V认知障碍/ 5认知障碍或 V 中的较大值VFB3和 VIFB3) 低于其调节值超过 16ms,FLT 引脚拉低。
一个特别重要的情况是任何输出上的过载或短路情况。在这种情况下,如果相应的环路无法在16ms内使输出恢复稳压,则检测到故障,FLT引脚拉低电平。
请注意,故障条件是锁存的 — 一旦激活,所有三个通道都将被禁用。使能任何通道都需要通过关断器件(强制EN/SS1和EN/SS3引脚均低于200mV)然后再次导通来复位器件。图6显示了通道1发生短路情况超过16ms时的波形,以及随后对器件进行复位。

图6.短路事件的故障检测。
除了用作故障输出指示器外,FLT引脚还是输入引脚。如果该引脚在外部被强制低于 400mV,则 LT3587 的行为就像发生了故障事件并且所有通道都关断一样。要重新接通器件,请移除迫使引脚为低电平的外部电压并复位器件。图7显示了FLT引脚外部强制为低电平时的波形以及随后的器件复位。

图7.FLT引脚外部被强制为低电平时的波形。
通道3作为电流调节LED驱动器的调光控制
如图1所示,通道3最常见的应用之一是作为背光LED驱动器的电流调节器。在许多需要LED背光的高端显示器应用中,调暗显示器亮度的能力对于实现省电模式或在不同环境照明条件下保持对比度至关重要。
有两种不同的方法可以实现LED灯串的调光控制。LED 电流可通过使用数模转换器 (DAC) 和电阻 R 进行调节IFB3或使用 PWM 信号。
使用 DAC 和电阻进行模拟调光
对于某些应用,首选的亮度控制方法是使用DAC和电阻。这种方法通常称为模拟调光。此方法如图 8 所示。

图8.使用DAC和电阻进行模拟调光。
由于编程的 V输出3电流与通过R的电流成正比IFB3,LED电流可以通过改变DAC输出电压来调节。较高的DAC输出电压电平导致较低的LED电流,从而降低整体亮度。为实现精确的调光控制,请将DAC输出阻抗保持在足够低的水平,以吸收所需最大LED电流的约1/200。注意,最大可能输出电流受输出断接电流限制为100mA的限制。
脉宽调制调光
如上所述,模拟调光的一个问题是,改变LED中流动的正向电流不仅会改变LED的亮度强度,还会改变颜色。对于不能容忍LED色度发生任何变化的应用来说,这是一个问题。
使用直接PWM信号控制LED强度可以在不改变颜色的情况下调光LED。~80Hz或更高的PWM频率保证没有可见的闪烁。PWM 信号中的导通时间量与 LED 的强度成正比。在此方案中,LED的颜色保持不变,因为LED电流值为零或恒定值(IVOUT3= 160V/RIFB3).
图 9 显示了用于 3 个白光 LED 的 LED 驱动器。如果 LED 导通时 CAP10 引脚上的电压高于 <>V,则直接 PWM 调光方法需要外部 NMOS。该外部 NMOS 连接在串中最低 LED 的阴极和地之间。

图9.用于六个 LED 的驱动器,带 PWM 调光功能。
输出断接功能和外部 NMOS 可确保 LED 在不对输出电容放电的情况下快速关断。这样可以更快地打开 LED。图10显示了图9中电路的PWM调光波形。

图 10.PWM 调光波形。
LED电流达到其编程值所需的时间决定了给定PWM频率可实现的调光范围。在占空比的极端低端,不再保留平均LED电流与PWM占空比之间的线性关系。最小导通时间是根据平均LED电流所需的线性度来选择的。例如,对于图9中的电路,为了在较低占空比下产生约10%的线性偏差,对于320.3V输入电压和2Hz PWM频率,LED电流的最小导通时间约为3μs(占空比为6.100%)。该应用的可实现调光范围为30:1(大约是最小占空比的倒数)。
通过将PWM调光与模拟调光相结合,可以显着扩展调光范围。LED的颜色不再保持不变,因为LED的正向电流随着DAC的输出电压而变化。对于上述0个LED应用,可以通过调制PWM信号的占空比来调光LED,DAC输出为20V。一旦达到最小占空比,就可以增加DAC输出电压的值,以进一步调暗LED。结合使用这两种技术,六种 LED 应用的平均 LED 电流可在 1mA 至 20000μA 以下 (1:<> 调光比) 之间变化。
通道 3 过压和过流保护
通道 3 可配置为稳压升压转换器或电流稳压升压转换器。通道 3 的调节环路使用 V 处两个电压中的较大者认知障碍和我认知障碍作为反馈来设置其电源开关的峰值电流。该架构允许对电压调节进行可编程电流限制或对电流调节进行电压限制。
当配置为升压稳压器时,来自输出引脚V的反馈电阻输出3到 V认知障碍引脚将电压电平设置为 V输出3在固定水平。在这种情况下,I认知障碍如果不需要电流限制,引脚可以接地,也可以用电阻器接地以设置输出电流限制值(I限制).如前所述,I上的上拉电流认知障碍引脚通常控制为V处输出负载电流的1/200输出3针。在这种情况下,当负载电流小于I限制,通道 3 调节 V 处的电压认知障碍引脚至 0.8V。如果负载电流增加超过 I限制,电压在 V认知障碍开始下降,电压在I认知障碍升至0.8V以上。然后,通道 3 环路调节 I 处的电压认知障碍引脚至 0.8V,将输出电流限制在 V输出3到我限制.图11比较了发生电流过载时有和没有限流的瞬态响应。

图 11.输出电流过载事件中的通道3,带或不带输出电流限制。
通道 3 CAP3 引脚具有过压保护功能。当CAP3处的电压被驱动到29V以上时,通道3环路被禁用,SW3引脚停止开关。当配置为升压电流稳压器时,来自 I 的反馈电阻认知障碍引脚至地将输出电流设置为 V输出3在固定水平。在这种情况下,如果 V认知障碍引脚接地,则过压保护默认为 29V。
另一方面,可以从V连接电阻器输出3引脚到 V认知障碍用于设置输出电压箝位 (V钳) 电平低于 29V。在这种情况下,当电压电平小于V时钳,通道 3 环路调节 I 处的电压认知障碍引脚至 0.8V。另一方面,当输出负载失效开路或断开时,电压在I认知障碍下降以反映较低的输出电流和V处的电压认知障碍开始上升。当电压在V时输出3超越 V钳、电压在 V认知障碍引脚高于0.8V。然后,通道 3 环路调节 V 处的电压认知障碍引脚为 0.8V,将电压电平限制在 V输出3到 V钳.图12对比了有和没有编程V的瞬态响应钳当输出负载断开时。

图 12.输出开路中的通道3,带或不带编程输出电压钳位。
低输入电压
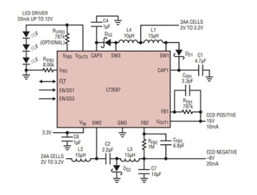
虽然 LT3587 的 V在电源电压范围为2.5V至6.0V,电感器可以断电较低的电压。大多数便携式设备和系统具有一个单独的 3.3V 逻辑电源电压,该电压可用于为 LT3587 供电。这允许输出直接从低压电源(如两个碱性电池)供电。这种配置可提高效率。图13显示了以这种方式供电的典型数码相机应用。它具有正负 CCD 电源以及 LED 背光电源。

图 13.两节 AA 电池产生 CCD 正负电源,以及一个用于 3 LED 背光的驱动器。
用肖特基电感代替电感,更小的占位面积
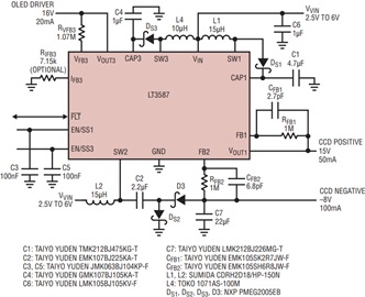
如果逆变器输出端(通道2)可以容忍更高的电流纹波,则用肖特基二极管D3代替电感L3,如图14所示。由于肖特基二极管的占位面积通常小于电感占位面积,因此建议将这种替代拓扑结构用于空间受限的应用。仅当逆变器输出的绝对值大于V时,此拓扑才可行在.该肖特基二极管配置为阳极连接到逆变器的输出端,阴极连接到跨接电容C2的输出端,如图14所示。

图 14.用于OLED面板的锂离子驱动器和带有肖特基二极管的CCD成像仪取代逆变器的输出电感。
结论
LT®3587 是一款多功能、高度集成的器件,可为相机、掌上计算机和需要多个高电压电源的终端等器件提供简单的解决方案。低部件数和紧凑的 3mm × 3mm 封装使解决方案尺寸保持较小。高效率转换使其适用于电池供电应用。
可调输出电压和宽输出范围(正升压高达 32V)和逆变器高达 –32V,使其成为需要高压电源系统的灵活解决方案。通道 3 能够用作稳压器或真正的 1 线电流稳压器,从而使 LT3587 成为真正的一体化电源。
软启动、电源排序、输出断接和故障处理等附加特性也增加了该器件的多功能性,并进一步简化了电源设计。
审核编辑:郭婷