时间:2023-04-08 11:25
人气:
作者:admin
电源设计人员面临许多权衡取舍。需要高效率、大转换比、高功率和良好的热性能?选择开关稳压器。需要低噪音?选择线性稳压器。需要全部吗?妥协。一种折衷方案是采用带有线性稳压器的开关稳压器。虽然相对于仅使用开关稳压器的解决方案,这样可以清除输出噪声,但即使使用铁氧体磁珠、π滤波器和LC滤波器,也会保留很大一部分传导和辐射EMI。问题总是可以追溯到开关稳压器,其中快速dI/dt转换和高开关频率会导致高频EMI,但某些应用,尤其是那些具有大转换比的应用,需要开关稳压器。
幸运的是,LTM4606 和 LTM4612 μModule 稳压器提供了开关稳压器的优势,同时保持了超低的传导和辐射噪声。这些μModule降压稳压器旨在实现高功率密度并满足EMC(电磁兼容性)标准。集成的超低噪声特性允许两个器件通过 CISPR 22 辐射发射限制的 B 类,从而消除了昂贵的 EMI 设计和实验室测试。有关这两个部分的功能比较,请参见表 1。
| 特征 | LTM4606 | LTM4612 |
| V在 | 4.5V 至 28V | 5V 至 36V |
| V外 | 0.6V 至 5V | 3.3V 至 15V |
| 我外 | 6A 直流典型值,8A 峰值 | 5A 直流典型值,7A 峰值 |
| 符合 CISPR 22 B 类标准 | • | • |
| 输出电压跟踪和裕量调节 | • | • |
| 锁相环频率同步 | • | • |
| ±1.5% 总直流误差 | • | • |
| 电源良好输出 | • | • |
| 电流折返保护 | • | • |
| 并联/均流 | • | • |
| 低输入和输出折合噪声 | • | • |
| 超快瞬态响应 | • | • |
| 电流模式控制 | • | • |
| 可编程软启动 | • | • |
| 输出过压保护 | • | • |
| 包 | 15毫米×15毫米×2.8毫米 | 15毫米×15毫米×2.8毫米 |
两款μModule稳压器均采用节省空间、扁平和热增强型15mm×15mm×2.8mm LGA封装,因此可以放置在印刷电路板底部的未使用空间上,以实现高精度负载点调节。这对于需要笨重冷却系统的线性稳压器来说是不可能的。几乎所有支持元件都集成在μModule封装中,因此布局设计相对简单,只需要几个输入和输出电容。
为了获得更大的输出功率,两个器件可以很容易地并联,由于电流模式控制结构,输出电流自动共享。
采用超低噪声μ模块稳压器的简单电源设计
利用几个外部输入和输出电容器,LTM4612 能够提供 4.5A 的 DC 输出电流,而 LTM4606 能够提供 6A 的电流。LTM4612 的可编程输出可在 3.3V 至 15V 输入的 4.5V 至 36V 范围内精确调节;LTM4606 能够在一个 0.6V 至 5V 范围内产生 4.5V 至 28V 的电压。通过电流模式控制和优化的内部补偿,即使在面对显著的负载瞬变时,也能提供稳定的输出。
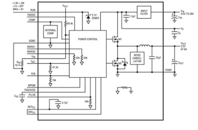
图 1 示出了 LTM4606 的简化框图,其输入范围为 4.5V 至 28V 和 2.5V/6A 输出。图2显示了CCM模式下12V输入电压下的效率测试曲线。利用 LTM92 在 4606kHz 开关频率下运行,在满负载时可实现约 900% 的效率。

图1.LTM4606 的简化框图 (LTM4612 与此类似)。只需几个电容和电阻即可构建完整的宽输入范围稳压器。

图2.LTM4606 在采用一个 12V 输入时的效率。
图3显示了一个完整的18V–36V V在, 12V/4.5A V外采用 LTM4612 进行设计。图 4 显示了效率。

图3.几个电容器和电阻器完善了 18V–36V 输入、12V/4.5A 输出设计。

图4.图3所示电路的效率。
两款器件均具有良好的热性能和较大的输出负载电流。图 5 示出了 LTM4606 的热图像,具有 24V 输入和 3.3V 输出 (在 6A 负载电流下)。最高外壳温度仅为73.5°C,输出功率为20W。

图5.LTM4606 的热图像具有 24V 输入和 3.3V 输出 (在 6A) 时。
两者都包括许多内置功能,例如可控软启动、RUN 引脚控制、输出电压跟踪和裕量调节、PGOOD 指示器、频率调整和外部时钟同步。通过向 DRV 施加外部栅极驱动器电压,可以进一步提高效率抄送引脚,尤其是在高 V 时在应用。可以启用非连续模式操作以提高轻负载效率。
降低传导电磁干扰
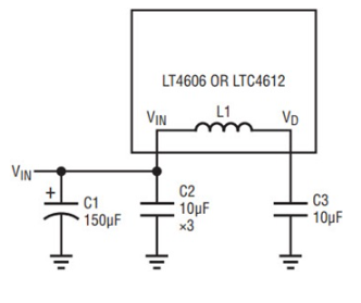
当稳压器以高频工作时,开关稳压器的传导输入和输出噪声(又称纹波)通常是一个问题,这在空间受限的应用中很常见。LTM4606 和 LTM4612 通过集成一个高频电感器来降低输入端的峰峰值纹波,如图 6 所示。V处的外部输入电容D和 V在引脚构成高频输入π滤波器。这有效地减少了模块和主输入总线之间的导电EMI耦合。

图6.输入π滤波器可降低高频输入噪声。
由于大多数输入均方根电流流入电容C3,电压为VD引脚,C3应具有足够的容量来处理RMS电流。建议使用 10μF 陶瓷电容器。为了有效衰减EMI,请将C3放置在尽可能靠近V的位置D针。陶瓷电容器C2主要决定纹波噪声衰减,因此可以改变电容器值以满足不同的输入纹波要求。仅当输入源阻抗受到长电感引线或走线的影响时,才需要C1。
由于这些μModule稳压器用于降压电路拓扑,因此由输出电感L和电容C形成的低通滤波器外同样可以降低传导输出EMI。
为了显示这些μModule稳压器的相对噪声衰减,将一个不具有低噪声特性的类似模块与LTM4606的输入和输出噪声进行比较,如图7和图8所示。两个模块均在 5V 输入至 1.2V 输出(5A)和阻性负载下进行了测试。比较中使用相同的电路板布局和I/O电容器。结果表明,与图4606所示的类似模块相比,LTM10产生的输入和输出噪声要低得多,峰峰值输入噪声降低了近3×输出噪声,输出噪声降低了7×以上。

图7.输入和输出噪声与无低噪声特性的同类μModule稳压器相同。

图8.LTM4606 μModule 稳压器的输入和输出噪声明显低于图 7 中的稳压器。
图 9 示出了采用 4612V V 电压的 LTM24 的传导 EMI 测试结果在, 12V/5A V外,适用于 EMI 标准 CISPR 25 5 级。该测试的输入电容来自 4 × 个 10μF/50V 陶瓷和一个 150μF/50V 电解。

图9.LTM4612 的传导 EMI 测试通过了 EMI 标准 CISPR 25 5 级。
降低辐射电磁干扰
开关稳压器还会产生辐射EMI,这是由高效稳压器固有的高dI/dt信号引起的。输入π滤波器有助于限制由直接模块区域中的高 dI/dt 环路引起的辐射 EMI,但为了进一步衰减辐射 EMI,LTM4606 和 LTM4612 包括一个用于 MOSFET 的优化栅极驱动器和一个噪声消除网络。
为了测试辐射EMI,在10米屏蔽室中测试了几种设置,如图10所示。为了确保低基线辐射噪声,输入端使用线性直流电源,输出端采用阻性负载。通过电源直接向阻性负载提供直流电流来检查基线噪声。基线发射扫描结果如图11所示。图中有两条迹线,一条用于接收天线的垂直和水平方向。

图 10.设置辐射发射扫描。

图 11.基线噪声的辐射发射扫描(无开关稳压器模块)。
图 12 显示了没有集成低噪声特性的 μModule 降压稳压器 — 而不是 LTM4606 或 LTM4612 的峰值扫描结果。扫描结果表明,与基线噪声水平相比,μModule开关稳压器产生的噪声低于350MHz。此处的辐射EMI不符合CISPR 22(准峰值)辐射发射限制的B类。

图 12.没有低噪声特性的典型模块的辐射发射峰值扫描。
相比之下,图13显示了低噪声LTM4606模块的峰值扫描结果。为了确保在不同工作条件下有足够的裕量达到准峰值限值,使用准峰值测量检查六个最高噪声点,如图13表所示。结果表明,该器件的裕量比CISPR 12(准峰值)辐射发射限值B级低22dBμV以上。

图 13.LTM4606 的辐射 EMI 测试通过了 EMI 标准 CISPR 22 B 类。
|
频率( 兆赫) |
天线 极化 |
被测设备 方位角 (度) |
天线 高度 (厘米) |
未校正 幅度 (dBμV) |
ACF (分贝/米) |
前置放大器 增益 (dB) |
立方比 (分贝) |
直流频率 (分贝) |
校正 幅度 (dBμV) |
限值 (dBμV) |
裕量 (分贝) |
| 134.31 | H | 354 | 364 | 1.3 | 11.428 | 0 | 1.532 | 0 | 14.26 | 30 | 15.74 |
| 119.96 | V | 184 | 110 | 3.5 | 12.694 | 0 | 1.456 | 0 | 17.65 | 30 | 12.35 |
| 160.02 | H | 0 | 354 | 0.5 | 10.499 | 0 | 1.793 | 0 | 12.792 | 30 | 17.208 |
| 174.37 | H | 0 | 100 | 1.2 | 9.638 | 0 | 1.944 | 0 | 12.782 | 30 | 17.218 |
| 224.28 | V | 0 | 100 | –1.87 | 10.586 | 0 | 2.044 | 0 | 10.76 | 30 | 19.24 |
| 263.63 | H | 0 | 371 | –4.72 | 12.6 | 0 | 2.385 | 0 | 10.265 | 37 | 26.735 |
图 14 显示了 LTM4612 在 22V 下满足 CISPR 24 辐射发射限值 B 类的结果在, 12V/5A V外.

图 14.LTM4612 的辐射 EMI 测试通过了 EMI 标准 CISPR 22 B 类。
结论
LTM4606 和 LTM4612 μModule 稳压器提供了开关稳压器的所有高性能优势,但消除了噪声问题。超低噪声优化设计可产生辐射EMI性能,其裕量低于CISPR 22限制的B类,以简化噪声敏感环境中的应用。
卓越的热性能进一步简化了设计,从而实现高效率和紧凑的外形。扁平的 15mm × 15mm × 2.8mm 封装几乎包含所有支持元件——只需少量输入和输出电容即可完成设计。多个μModule稳压器可轻松并联运行,以获得更大的输出功率。这些器件的多功能性通过软启动、RUN 引脚控制、输出电压跟踪和裕量调节、PGOOD 指示器、频率调整和外部时钟同步等可选功能得到完善。
审核编辑:郭婷