时间:2023-04-08 11:48
人气:
作者:admin
不断提高的功率密度要求是不断寻找新电源解决方案的主要驱动力。开关稳压器因其高效率和高性能而成为大电流应用的首选,但开关稳压器并非免费提供高功率密度。必须仔细选择和布局组件,以最大限度地提高效率、瞬态响应和热性能。制造高密度开关电源需要大量的设计和测试时间,还是?
LTM4604 和 LTM4608 LTC μModule 开关稳压器能够以最小的工作量创建高密度设计。两款器件均为高密度电源,适用于 ≤5.5V 输入电压、高输出电流、降压型应用。每个μModule稳压器采用15mm×9mm LGA表面贴装封装,几乎是独立的——只需几个无源元件即可完成电源设计。开关控制器、MOSFET、电感器和所有支持元件都经过精心挑选,并布置在封装中。薄型封装(分别为 2.3mm 和 2.8mm)可轻松安装在 PC 板底部的未使用空间中,并简化热管理。
LTM4604 具有一个 2.375V 至 5.5V 的输入范围和一个 0.8V 至 5V 的输出范围,而 LTM4608 则采用一个 2.7V 至 5.5V 的输入至 0.6V 至 5V 的输出。LTM4604 能够以高达 4% 的效率提供高达 95A 的连续电流。LTM4608 的外形略高,由于其高效率设计和低热阻封装,使其能够提供高达 8A 的连续电流。
设计简单,组件少
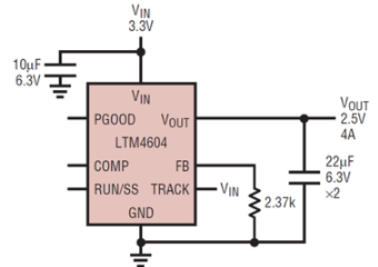
图 1 示出了采用 LTM2 的典型 5.4V/4604A 设计,图 2 示出了由此产生的效率。陶瓷输入电容集成在μModule封装中——仅当负载阶跃预期达到全4A电平时,才需要额外的输入电容。所需的额外输出电容通常在 22μF 至 100μF 范围内。FB引脚上的单个电阻器设置输出电压。

图1.采用 LTM2 的 5.4V/4604A 设计只需要几个组件。

图2.在图 4604 的应用中,LTM1 实现了高效率。
对于需要更高输出电流的应用,LTM4608 可满足要求。图 3 示出了采用 LTM1 的 8.8V/4608A 设计,图 4 示出了其效率。与 LTM4604 一样,必要的外部组件数量已减少到最低限度,从而大大简化了设计工作。然而,μModule的高开关频率和电流模式控制架构的优化设计保证了对线路和负载变化的非常快速的瞬态响应。此外,可在 LTM4604 和 LTM460408 上启用许多功能,以满足各种应用的需要。

图3.采用 LTM1 的 8.8V/4608A 设计只需要几个组件。

图4.在图 4608 的应用中,LTM3 实现了高效率。
丰富的功能
LTM4604 和 LTM4608 均具有 RUN 引脚控制、输出电压跟踪选择和电源良好指示器。对于需要在不同电源之间进行电压排序的系统,可以通过使用一些附加组件控制RUN引脚和PGOOD信号来实现排序功能。故障保护功能包括过压保护、过流保护和热关断。
LTM4608 提供了一些附加功能。可选择突发模式操作、脉冲跳跃模式或连续电流模式,以提高轻负载效率。突发模式操作可在极轻负载下提供最高效率,而强制连续电流模式可实现最低的输出纹波。脉冲跳跃模式在突发模式操作和连续模式之间实现了折衷,在保持输出电压纹波较低的同时提供了良好的轻负载效率。可编程输出电压裕量调节支持 ±5%、±10% 和 ±15% 电平。LTM4608 还允许频率同步和扩频操作,以进一步降低开关噪声谐波。®
并联以获得更大功率
利用逐周期电流模式控制,LTM4604 和 LTM4608 能够轻松并联以提供更多输出功率和出色的均流性能。LTM4608 包括 CLKIN 和 CLKOUT 引脚,以便能够异相操作并联器件,从而减小输入和输出纹波。通过将每个 LTM12 的 PHMODE 引脚编程到不同的电平,总共可以级联 4608 个相位以同时运行。
图 5 示出了两个 LTM4608 并联以提供 16A 输出电流的示例。图6显示了该电路测得的均流性能,说明满载时的直流均流误差小于5%。出色的均流性能可在并联的 LTM4608 上实现均衡的热应力,从而形成一个更可靠的系统。图 7 示出了这两款提供 4608A 输出电流的并联 LTM16 板之间的小温差。

图5.两个 LTM4608 可轻松并联以提供具有交错式开关操作的 1.5V/16A 输出。

图6.台架测试显示,两个并联的 LTM4608 在整个负载范围内具有出色的均流性能。

图7.在提供 4608A 输出电流的两个并联 LTM16 板之间保持了良好的热平衡。
结论
LTM4604 和 LTM4608 15mm × 9mm μModule 稳压器是面向低输入电压和高输出电流应用的完整电源解决方案。它们毫不费力地安装到最狭小的空间(包括PCB底部)中,从而大大简化了电路和布局设计。尽管外形紧凑,但这些μModule具有丰富的功能,当需要更大的输出电流时,它们可以很容易地并联。
审核编辑:郭婷