时间:2023-03-31 11:17
人气:
作者:admin
USB为所有类型的低功耗电子设备提供了巨大的电源机会,其中许多是电池供电的。USB的广泛普及为电池充电设计带来了独特的机遇和挑战。本文介绍如何将简单的电池充电器连接到 USB 电源。本文对USB电源总线特性的综述包括NiMH和Li+电池技术、充电方法和充电终止技术的概述,以及从USB端口对NiMH电池进行智能充电的完整电路示例。
通用串行总线 (USB) 端口是带电源和接地的双向数据端口。所有类型的外围设备都可以连接到USB,包括外部驱动器,存储设备,键盘,鼠标,无线接口,视频和静态相机,MP3播放器以及无数其他电子设备。其中许多设备由电池供电,有些带有内部电池。USB的广泛普及为电池充电设计带来了独特的机遇和挑战。本文介绍如何将简单的电池充电器连接到USB电源。本文回顾了USB电源总线特性,包括电压、电流限制、浪涌电流、连接器和布线。概述了镍氢(NiMH)和锂电池技术、充电方法和充电终止技术。给出了从USB端口对NiMH电池进行智能充电的完整示例电路以及充电数据。
USB总线可以为低功耗电子设备供电。它与主电源隔离,调节相对较好。但是,负载与主机或电源之间的可用电流和潜在相互作用存在限制。
USB 端口由一对 90Ω 双向差分屏蔽双绞线 V 组成总线(+5V电源)和接地。这四根电线用实心铝制内屏蔽层和绞合式外屏蔽层屏蔽。USB 2.0 规范的副本可从 USB 组织免费获得。完全符合规范需要通过功能控制器在设备和主机之间进行双向通信。该规范将单位负载定义为100mA (最大值)。任何设备允许消耗的最大电流为五个单位负载。
USB 端口分为提供最多一个单位负载的低功耗端口或最多提供五个单位负载的高功率端口。当设备首次连接到 USB 端口时,枚举过程会标识设备以确定其负载要求。在此期间,仅允许设备从主机获取一个单位负载。枚举过程之后,如果主机中的电源管理软件允许,则允许更高功率的设备消耗更高的电流。
某些主机系统(包括下游 USB 集线器)通过保险丝或有源电流传感器进行电流限制。如果 USB 设备在未枚举的情况下向 USB 端口提供高电流(超过一个单位)负载,则可能会导致可检测到的过流情况,从而关闭正在使用的一个或多个 USB 端口。许多市售USB设备,包括独立电池充电器,在没有功能控制器处理枚举过程的情况下消耗超过100mA的电流;它们冒着在错误的情况下给主机带来问题的风险。例如,如果将一个消耗500mA电流的设备插入总线供电的USB集线器,如果未正确枚举,则集线器端口和主机端口可能会过载。
当主机操作系统使用高级电源管理(尤其是笔记本电脑)并且期望端口电流极低时,会出现进一步的复杂性。在某些节能模式下,计算机向 USB 设备发出挂起命令,然后这些设备将进入低功耗模式。包括一个功能控制器来与主机通信,即使使用低功耗设备也是如此。
USB 2.0 规范非常全面,规定了电能质量、连接器结构、电缆材料、允许的压降和浪涌电流。低电流和高电流端口具有不同的电能质量规格。这些主要取决于主机和负载之间的连接器和电缆中的压降,包括USB供电集线器上的压降。主机(如计算机或自供电 USB 集线器)具有能够支持高达 500mA 的大电流端口。低电流端口位于无源总线供电的 USB 集线器上。表1给出了高电流和低电流端口USB端口上游(源)侧引脚电压的允许容差。
表 1.USB 2.0 规范电能质量标准
| 参数 | 要求 |
| 直流电压,大功率端口* | 4.75V 至 5.25V |
| 直流电压,低功耗端口* | 4.40V 至 5.25V |
| 最大静态电流(低功耗、挂起模式) | 500μA |
| 最大静态电流(高功率、挂起模式) | 2500μA |
| 最大允许输入电容(负载侧) | 10μF |
| 所需的最小输出电容(主机侧) | 120μF ±20% |
| 最大允许浪涌电荷 进入负载 | 50μC |
*这些规格适用于上游侧主机或集线器端口连接器的引脚。由于电缆和连接器引起的额外I x R跌落必须单独计算。
在与 USB 2.0 规范兼容的主机中,高功率端口的上游侧提供 120μF 的低 ESR 电容。连接的USB器件的输入电容限制为10μF,初始负载连接期间从主机(或供电集线器)消耗的总允许电荷为50μC。因此,当新设备连接到USB端口时,上游端口的瞬态压降小于半伏。如果负载的正确运行需要更多的电容,则必须为其设置浪涌电流限制器,以不大于100mA的电流为较大的电容充电。
具有总线供电的USB集线器并附加了低功耗功能的USB端口的允许直流压降如图1所示。连接到未通电集线器的大功率负载具有比图1所示更大的压降,并且可能使总线过载。

图1.从主机到低功率负载的压降大于这些允许的直流压降会使总线过载。
当今的锂化学成分通常为4.1V至4.2V,当电池充电至其最大额定容量时。更新、更高容量的电池正在销售,电压范围为4.3V至4.4V。典型的棱柱形锂离子(Li+)和锂聚合物(Li-Poly)的容量为600mAh至1400mAh。
Li+和Li-Poly电池的首选充电曲线是以恒定的充电电流开始充电,直到电池电压达到额定电压。发生这种情况时,充电器会调节电池两端的电压。这两种调节状态称为恒流 (CC) 和恒压 (CV) 充电;因此,这种类型的充电器通常被称为CCCV充电器。当CCCV充电器处于CV模式时,进入电池的电流开始下降。对于0.5C至1.5C的典型充电速率,当电池接受约80%至90%的完全充电容量时,就会发生CC和CV模式之间的过渡。一旦充电器处于 CV 充电模式,它就会监控电池电流;当达到低阈值(毫安或几十毫安)时,充电器终止充电。锂化学电池的典型充电曲线如图2所示。

图2.显示使用CCCV充电器充电的Li+电池的典型结果。
图1所示的USB压降表明,位于端口供电集线器下游侧的低功耗端口几乎没有足够的裕量将电池充电至4.2V。充电路径中的少量额外电阻可能会阻止正常充电。
Li+和Li-Poly电池应在中等温度下充电。制造商推荐的最高充电温度通常在+45°C至+55°C范围内,允许放电温度高出约10°C。这些电池中使用的材料具有高反应性,如果电池温度超过+70°C,就会点燃。 锂化学电池的充电器应设计有热切断电路,该电路可监控电池温度,并在电池温度超过制造商建议的最高充电温度时终止充电。
NiMH电池比锂基电池更重,能量密度更低。从历史上看,它们比锂便宜,但价格差距最近一直在缩小。NiMH电池有标准尺寸,在大多数应用中可直接替代碱性电池。标称值为每节电池为1.2V,充满电时高达1.5V。
镍氢电池通常由恒流源充电。当它们达到完全充电状态时,会发生放热化学反应,导致电池温度升高,端电压降低。可以检测电池温度的上升速率或负电压变化,并用于终止充电。这些端接方法分别称为dT/dt和-ΔV。在非常低的电荷速率下,dT/dt和-ΔV效应变得不那么明显,并且难以准确检测。dT/dt 和 -ΔV 响应在电池开始过充电时开始。超过此点继续充电可能会损坏电池。
在高于 C/3 的充电速率下进行终止检测比在低充电速率下容易得多。温升约为1°C/min,-ΔV响应比较低速率时更明显。快速充电终止后,建议在降低电流下增加充电周期以对电池进行充电(浮充)。当浮充循环完成后,C/20 或 C/30 的涓流充电电流抵消自放电的影响,并使电池保持完全充电状态。使用DS2712 NiMH充电器的部分充电NiMH电池在充电周期内的电池电压如图3所示。在此图中,上部曲线是电流被驱动到电池时获取的数据;下面的曲线显示了在充电电流源关闭时获取的数据。在DS2712中,这种电压差用于区分NiMH电池和碱性电池。如果检测到碱性电池,DS2712不会充电。

图3.DS2712充电控制器用于为NiMH电池充电。
USB 2.0 规范允许从低功耗端口提供高达 100mA 的电流,从高功率端口提供高达 500mA 的电流。如果使用线性调整元件来调节电池的充电电流,则这些是最大允许充电电流。线性调整元件(图4)的功耗为P = VQx I巴特.这会导致调整管中的功率耗散,并且可能需要使用散热器以防止过热。

图4.功耗是电池电流乘以调整管两端的电压。
对于5V的标称输入电压,调整元件根据电池的类型和数量以及电池电压消耗不同的功率。

图5.功率耗散在线性调整元件中,NiMH 电池在 5.0V 输入电压下从 USB 端口耗散。
图5显示了在标称输入电压为5.0V时,带NiMH电池的线性USB充电器的计算功耗。使用单节电池充电时,线性充电器的效率仅为 30% 左右;两节电池充电器的效率为 60%。以500mA电流为单节电池充电可产生高达2W的功耗。这种功率通常需要散热器。在2W的功耗下,+20°C/W散热器从+65°C的环境温度加热到约+25°C,并且需要暴露在自由空气中才能充分发挥性能。在有静止空气的外壳内,它会变得更热。
使用基于开关稳压器的充电器可以解决几个问题。首先,与线性充电器相比,电池充电速度更快,电流更高(图 6)。由于作为热量损失的功率更少,因此减少了热管理问题。此外,充电器更可靠,因为它运行温度更低。

图6.为单节镍氢电池充电时,线性充电器与开关充电器的充电时间不同。
图6中的计算值基于从大功率USB端口以90mA最大允许电流的500%左右充电。本例中的开关稳压器假定为效率为77%的异步降压转换器。
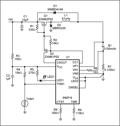
图7所示电路是一个开关模式降压稳压器,用于为单个NiMH电池充电。它使用DS2712充电控制器来调节充电电流和终止充电。充电控制器监控温度、电池电压和电池电流。如果温度高于 +45°C 或低于 0°C,控制器不会开始为电池充电。

图7.示意图显示了从USB端口充电的单节NiMH。
在图7中,Q1是降压充电器的开关功率晶体管;L1是平滑电感;D1是续流二极管或箝位二极管。输入 C1 是一款 10μF、极低 ESR 陶瓷滤波电容器。用钽或其他电解电容器代替C1会对充电器性能产生不利影响。R7是电流调节器检测放大器的检流电阻。DS2712的基准电压为0.125V,迟滞分量为24mV。闭环、开关模式电流控制通过 CSOUT 提供。当 Q1 的栅极被电荷控制引脚 CC2 拉低时,使能 Q1 的栅极驱动。Q1 和 Q2 均为低 Vt(栅源阈值电压)pMOSFET。当CC1和CSOUT均为低电平时,Q2的漏源电压略高于1 Vt。该电压加上CSOUT的正向压降,确定了Q1的可用开关栅极驱动电压。 当CC8为低电平时,它使能电流的闭环控制。启动开关波形如图0所示。顶部波形是125.1Ω检流电阻两端的电压,底部波形是Q1漏极至GND电压。最初,当Q1导通时,电感中的电流斜坡上升(CC0和CSOUT均为低电平)。当电流达到125.0V时,CSOUT变为高电平。此外,电流逐渐下降,直到检流电阻上的电压达到约1.1V,然后CSOUT再次变为低电平。只要 CC<> 较低,此过程就会继续。

图8.图中显示了 USB NiMH 充电器的启动波形。
DS2712的内部状态机控制CC1的门控动作。充电开始时,DS2712进行电池鉴定测试,确保电池电压在1.0V至1.65V之间,并验证温度是否在0°C至+45°C之间。 如果电压低于1.0V,DS2712将CC1置于低电平,占空比为0.125,从而减慢电池充电速度以防止损坏。一旦电池电压超过1.0V,状态机将过渡到快速充电状态。快速充电占空比为31/32,或约97%。“跳过”脉冲用于对电池进行阻抗测试,以确保充电器中未安装高阻抗电池,例如碱性电池。快速充电一直持续到检测到-2mV的ΔV。如果未检测到-ΔV,则继续快速充电,直到快速充电定时器到期或检测到过热或过压故障情况(包括阻抗故障)。当快速充电完成后(由于-ΔV或快充定时器到期),DS2712进入定时浮充模式,占空比为12.5%,持续时间为编程快充超时的一半。浮充完成后,充电器进入占空比为 1/64 的维护模式,并保持维护状态,直到电池被移除或重新供电。
图7所示的充电器可在两个多小时内从大功率USB端口为2100mAh NiMH电池快速充电,并在大约三个小时内实现完全充电。从端口汲取的电流为420mA。如果需要与主机进行枚举并实现大电流使能,则可以在R9和地之间串联插入一个漏极开路NMOSFET。如果MOSFET关断,TMR悬空,DS2712处于挂起状态。
USB端口是一种经济实用的电源,用于为小型消费电子产品的电池充电。为了完全符合 USB 2.0 规范,连接到 USB 端口的负载必须能够与主机进行双向通信。负载还必须符合电源管理要求,包括低功耗模式和允许主机确定何时从端口获取高功率的方法。虽然部分兼容的系统可能与大多数 USB 主机兼容,但它们偶尔会产生意外结果。需要充分了解USB要求和负载期望,以便在完全合规性和负载复杂性之间做出正确的权衡。
审核编辑:郭婷
上一篇:电力线瞬变串联保护
下一篇:聊一聊逆变电路工作原理