时间:2023-04-03 11:29
人气:
作者:admin
在发布第一代iso电源产品ADuM524x系列之前,在同一封装中实现信号和电源隔离一直是许多系统设计人员的梦想。.iso电源解决了提供隔离电源的常见问题,与传统解决方案相比,它还大大降低了尺寸和成本。ADuM524x适用于许多需要数字隔离的低功耗应用,例如数据采集模块和工业自动化系统。但是,ADuM524x存在一些限制,无法被广泛采用。首先,隔离功率输出仅为50 mW。其次,静态电流高,负载小时效率下降很快。
为了消除这些限制,我们开发了第二代iso电源产品ADuM540x、ADuM520x和ADuM5000,这些产品不仅可以将隔离功率输出提高10×至500 mW,还可以将静态电流降低5×至20 mA以下。此外,功率转换效率从满载(33 mA)时的100%下降到负载31%(20 mA)时的20%。
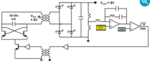
图1所示的全集成转换器架构使用两个0.6 μm高压CMOS开关,采用交叉耦合配置,并带有片内变压器;这形成了持续的振荡。变压器的中心抽头连接到VDD,以170 MHz谐振切换,以实现高效的能量传输。集成的肖特基二极管用作整流装置。这些二极管的导通和恢复速度足够快,可实现 170 MHz 整流。500 KHz反馈PWM信号打开和关闭谐振变压器开关动作,而不是直接控制两个CMOS开关。这种方法将能量调节与能量转换分开,从而优化功率传输并保持调节。

图1.功率传输框图。
反馈PWM信号由集成在次级芯片上的控制器产生。改进的比例加积分(PI)控制器用于实现高输出精度和对高频噪声的一定抗扰度。所有补偿元件均在芯片上实现。PWM是通过将误差放大器的输出与恒定频率斜坡波形发生器的输出进行比较来创建的。误差放大器的差分输入为4:1分压输出电压和通过片内带隙基准电压发生器产生的1.25 V基准电压。PWM 信号使用单独的 i耦合器信号变压器从次级传输到初级。
通过这些改进,带有isoPower集成隔离电源的i耦合器产品现在扩展了应用,以解决为隔离系统供电的挑战,并具有降低总系统,尺寸和成本的额外好处。
审核编辑:郭婷