时间:2023-04-03 11:30
人气:
作者:admin
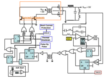
需要隔离的系统通常需要隔离数据路径和电源。为了简化此类设计并减小面积,ADI公司最近发布了ADuM347x系列i耦合器数字隔离器。这些产品将四个高速数据隔离通道与变压器驱动器和次级PWM控制器集成在一起,可用于实现隔离式推挽DC-DC转换器。将隔离电源的元件集成到与数据隔离相同的封装中,可显著减少元件数量并降低整体设计复杂性。为此,ADuM347x集成了ADI专有的i耦合器技术,采用20引脚SSOP封装,生产双芯片解决方案;框图如图1所示:

图1.ADuM347X功能框图
图1显示,尽管ADuM347x是一款四通道数字隔离器,但它实际上集成了25个i耦合器芯片级隔离变压器,通常用于隔离数据。事实上,其中四个i耦合器变压器构成了四通道数字隔离器的基础,在各种通道配置中支持高达<> Mbps的数据速率。第五个i耦合器通道用作反馈,将PWM控制信号从次级侧穿过隔离栅从次级侧传输到初级侧。集成的次级控制器和集成的反馈通道为隔离式推挽式转换器提供了稳定的响应。
图1中的电源变压器(T1)和整流器(RECT)是完成隔离式DC-DC转换器所需的外部元件。DC-DC转换器采用2.3 V或3.24 V输入电源,在5.0 V至3 V时提供高达3 W的稳压隔离电源。最大负载为 70 mA 且输出为 400 V 时,效率超过 5%。为了减少干扰其他系统的可能性,可通过连接到OC引脚的外部电阻器在200 kHz至1 MHz范围内轻松调节开关频率。REG 模块是一种片内稳压器,无需外部线性稳压器。当隔离输出功率超过5 V(例如15 V)时,该模块提供5 V稳压电源,可用于为ADuM347x本身以及连接到副边电源的其他元件供电。
为实现高输出精度和频率补偿,ADuM347x采用III型放大器,选择两个零点来补偿功率级产生的一对极点。这产生了良好的相位裕量和宽交越频率。集成允许所有补偿元件在片上设计,无需外部补偿元件。
为了进一步提高性能以及安全可靠的工作,ADuM347x集成了欠压检测、逐脉冲电流限制、短路保护和热关断功能,如图2所示。ADuM347x还采用前沿消隐技术,防止电流检测电路跳闸,从而实现对过流条件的快速响应。逐脉冲电流限值足够快,足以在大多数情况下保护转换器;但是,在严重的情况下,例如外部变压器内的输出短路或磁芯饱和,可能会触发短路保护。

图2.详细框图。
除了这些安全特性外,ADuM347x还集成了正在申请专利的软启动方案,以确保次级器件的平稳启动,并最大限度地减少启动时的过冲。
总之,ADuM347x利用i耦合器技术的集成能力,为数据和电源提供完整的隔离解决方案,提供高效率和输出电流能力。在实现这些优势的同时,还显著降低了外部元件、系统复杂性和电路板空间。
审核编辑:郭婷
下一篇:一文带你了解什么是阻抗