时间:2023-03-27 11:50
人气:
作者:admin
便携式媒体播放器、手持式 PC 和 GPS 接收器等电池供电的便携式电子设备通常需要多个内部电源轨:用于音频、电机驱动器和微型硬盘驱动器的 3.0V 或 3.3V 电源;用于逻辑内核的 1.2V 或 1.5V 电源轨;通常采用 1.8V 电源来支持闪存。对于锂离子电池供电的设备,由于3.0/3.3V输出轨位于电池的放电电压范围内,电源系统变得更加复杂,因此需要一种可以根据电池的充电状态向上或向下升压输入电压的电源解决方案。此外,大多数系统需要在多个输出电压轨之间进行特定的上电排序,以确保一致和可靠的系统初始化。
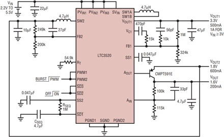
图1和图2显示了如何使用单个微型IC和相对较少的附加元件来满足所有这些要求。LTC3520 是这个完整电源系统的核心,它包括一个高效率、内部 1A 降压-升压型转换器、一个 600mA 同步降压型转换器和一个 LDO 控制器,全部采用 4mm × 4mm QFN 封装。

图1.完整的三路输出电源:锂离子电池至3.3V、1.8V和1.5V。

图2.排序启动、三路输出转换器。
LTC3520 的降压-升压型转换器利用一种先进的开关算法来精确地调节输出电压,其输入电压高于、低于甚至等于输出电压。模式转换无缝发生,在所有操作模式下均保持高效率和低噪声性能。同步降压转换器采用电流模式控制工作,并进行内部补偿以减少外部元件的数量。如果输入电压低于最小降压调节电压,降压转换器会自动转换到低压差模式,以延长电池寿命。引脚可选的突发模式操作提高了轻负载效率,并将两个转换器的空载输入电流降至仅 70μA。®
LTC3520 上广泛的可编程功能阵列提供了满足各种应用要求所需的灵活性。降压转换器和降压-升压转换器均由一个公共振荡器控制。单个外部电阻器设置开关频率,从而优化效率和应用尺寸。两个转换器均具有电压模式软启动功能,斜坡速率通过小型外部电容器独立设置。每个转换器的输出电压通过一个外部电阻分压器进行设置。降压-升压输出电压可设置为高达 5.25V 或低至 2.2V。当配置为 3.3V 输出时,降压-升压型可为大于 1V 的输入电压提供高达 3A 的负载电流,并支持低至 500.2V 输入电压的 2mA 负载。降压转换器可提供高达 600mA 的电流,其输出可低至 0.8V。
三个具有顺序启动的输出轨
在许多应用中,为逻辑内核和存储器供电的低压轨必须在激活外围设备的更高电压电源之前上电并处于稳压状态。这为处理器提供了初始化和控制其逻辑输出状态的时间,以确保系统的可靠和一致的初始化。图2所示为上电时序,在电阻R组成的RC滤波器产生可编程延迟后,使用降压转换器软启动引脚通过SD1引脚使能降压-升压序和电容器 C序.
图3显示了该应用电路在启动期间的输出电压。降压输出电压在SD2上升沿后不久开始软启动周期,LDO输出与降压输出同步上升。降压达到稳压后约5ms,降压-升压软启动开始。该延迟的长度可以通过RC滤波器的时间常数进行调整,而每个转换器软启动的斜坡速率可以由相应的软启动电容的值独立控制。在停机模式中,SD2保持低电平,这在内部强制SS2为低电平,从而确保降压-升压转换器也保持禁用状态。

图3.顺序启动期间的输出电压。
低电量和电源良好检测
在不需要第三个输出轨的应用中,LDO控制器可以用作通用比较器。一种可能性是利用非专用放大器作为低电量指示器,电路如图4a所示。然后,可以使用低电池输出向系统处理器提供有关电池状态的反馈。欠压闭锁不会使非专用放大器失效,从而使低电池电量指示器在低至 1.6V (典型值)下保持工作状态,远低于 LTC3520 的欠压闭锁门限。

图4.实现低电池电量和电源良好指示器。
也可以将非专用放大器用作降压或降压-升压输出轨的高精度电源良好指示器。然后可以利用由此产生的电源就绪信号使能相反的通道,从而提供高精度的电源排序。例如,图4b所示电路为降压转换器创建一个电源良好输出,只有在降压输出达到电阻R设置的电源良好阈值后,才启动降压-升压转换器。1和 R2.
USB 供电的三路输出电源
USB 规范要求高功率端口提供的输出电压保持在 4.75 至 5.25V 范围内。但是,一旦考虑到USB电缆和连接器中的电阻压降,以及上游总线供电集线器上的潜在压降,USB外设必须能够在4.25至5.25V的更宽范围内工作。此外,外设看到的输入电压可以根据特定的电缆、主机和负载电流在这些限制之间动态变化。在此类应用中,LTC3520 的降压-升压型转换器能够提供一个恢复的 5V 输出轨,而不受负载和电缆电阻的影响。此外,降压转换器和LDO可以配置为提供两个较低电压的输出,例如3.3V和1.8V逻辑电源。如果不需要这两个附加电压输出,则可以将非专用放大器配置为监视输入USB电压,以通知处理器存在有效的USB输入电压电平。
结论
凭借其小尺寸、灵活的可编程性和高效率,LTC3520 非常适合于满足大多数锂离子电池供电电子设备的多输出电源需求。此外,LTC3520 非常适合由 USB 或低压墙上适配器供电的系统,这些系统由于电源路径中的阻性压降而要求输出电压轨位于预期的输入电压范围内。
审核编辑:郭婷