时间:2023-03-27 11:52
人气:
作者:admin
由于高能量/功率密度,相对于锂离子(Li+)电池技术的重量和体积,在电池充电和放电时存在一些挥之不去的安全问题。虽然Li+电池已经是一项成熟的技术,但对Li+电池操作的改进仍在进行中。本应用笔记介绍了其中的一些改进。它还介绍了各种充电控制方案,以确保使用恒流恒压(CCCV)方法对电池进行正确充电。几种充电电路说明了单节和多节Li+充电器的方法。
介绍
纳米技术的最新突破提高了锂离子(Li+)电池的功率密度和充电/放电速率。这些新功能支持需要高功率密度和高充电/放电速率的应用。当然,这些要求是对便携式娱乐和便携式计算应用中使用的传统电池容量的补充。大功率电池非常适合用于电动工具和其他电机驱动应用;它们具有Li+优势和镍镉能力,并且对环境的影响很小(大多数类型有资格在常规垃圾流中处置)。
随着技术使集中能量设备(高能量密度)能够快速交付(高放电率和高功率密度),安全问题出现了。作为参考点,典型的Li+ 4芯2安培小时(Ah)电池组存储的能量水平约为100kJ,而手榴弹(150g TNT)具有600kJ。如果以不受控制的方式释放如此多的能量,人身伤害和/或财产损失的可能性是显而易见的。
电池安全有几个方面。最重要的是防止人身伤害或财产损失。还需要保护电池供电的设备。电池本身必须受到保护,因为它是系统中相当昂贵的部分,如果出现故障,可能会很麻烦或难以更换。Li+电池的机械,电气和化学设计和制造是一项成熟的技术,其安全问题已得到理解。在最近Li+电池故障成为世界媒体头条的案例中,化学成分的污染似乎是故障的根本原因。
由于一些安全问题,电池供应商不会向消费者甚至大多数原始设备制造商(电池组制造商除外)出售单节Li+电池。相反,电池供应商提供多节电池组作为OEM或消费产品。这些电池组将Li+电池与复杂的保护电子设备集成在一起。不建议在没有电池组式保护的情况下串联或并联组合为单个随机选择的电池充电。
市售Li+电池的特性
表1和表2总结了可用于大众消费应用的Li+电池系列的重要特性。每个表中的第一个电池类型是18650间隙碳阴极,锂钴混合氧化物阳极,凝胶电解质电池(直径18mm,长65mm),是便携式电子应用中最受欢迎的类型之一。该装置由索尼制造,此处用作代表性参考,以与下面的较新类型进行比较。18650 电池的预期循环寿命至少为 500 次充电/放电循环。当新的时,它保留了标称值的80%的容量(20%的容量衰减)。电池容量在0.5Ah和2Ah之间。®
| 电池类型 | 温度范围(°C) | 最大速率(电流,以 C 为单位,相对于容量) | 最大速率(电流,以 C 为单位,相对于容量) | 剩余容量为 80% 时的循环寿命 | ||||||
| 存储 | 放电 | 负责 | 放电 | 负责 | 标称(平台) | 最大电荷(±1%) | 放电截止 | 不收费 | ||
| 索尼及其他(便携式电子标准)US18650G4 2Ah(标称),直径18毫米×长65毫米 | -20 至 +45 | -20 至 +60 | 0 至 +45 | 2 | 1 | 3.6 | 4.2 | 3 | < 2.5 | 500 |
| A123 系统 ANR26650M1 2.3Ah(标称),直径 26 毫米×长 65 毫米 | -50 至 +60 | -30 至 +60 | -30 至 +60 | 30 52峰值,脉冲。 | 4 | 3.3 | 3.3 | 2 | – | > 700 |
| 瓦朗斯科技 萨菲恩 IFR18650p 1.1Ah(标称),直径18毫米×长65毫米®® | -40 至 +50 | -10 至 +50 | 0 至 +45 | 18 27峰值,脉冲。 | 0.5 | 3.2 | 3.65 | 2 | ∇ | > 600 |
| 电池类型 | 能量密度 | 功率密度 | 直流内阻 (mΩ) | ||
| 容积(瓦时/升) | 重量(瓦时/千克) | 容积(瓦时/升) | 重量(瓦时/千克) | ||
| 索尼及其他(便携式电子产品标准)US18650G4 2Ah(标称),直径18毫米×长65毫米 | 395 | 153 | 832 | 323 | 120 |
| A123 系统 ANR26650M1 2.3Ah (标称), 26毫米直径×65毫米长 | 200 | 103 | 5800 | 3000 | 20 |
| 瓦朗斯科技 萨菲恩IFR18650p 1.1Ah(标称),直径18毫米×长65毫米 | 200 | 90 | 4400 | 2000 | 40 |
最大充电和放电速率由相对于电池容量的最大充电和放电电流定义,以 C 单位表示。使用术语“速率”是因为电流是电荷对时间的导数。使用速率代替直电流值允许在比较不同电池技术或同一技术的不同电池尺寸时按容量缩放规格。例如,承受1C放电速率的电池名义上将在一小时内从充满电到耗尽。
超过Li+电池的温度限制会导致电池的电荷保持能力(容量)严重损失(衰减)。淡入淡出将随着电池超出其指定温度范围的时间而增加。如果在这些条件下放电或充电,电池将受到更大的不利影响。
严重超过充电/放电速率将导致电池组中的电子串联保护电路打开,由过电流(短期,高电流)或过热传感器(长期)触发。其中一些安全措施可能会不可逆转地禁用电池。不太严重的滥用会降低电池性能和预期寿命。
最大充电电压是Li+电池的充电过程必须从恒流(CC)切换到恒压(CV)的严格容差电压点。该规格与温度无关。最终充电对该电压的微小变化非常敏感,如图1所示。超过充电电压限制会对电池的充电保持能力产生不可逆转的不利影响。这两个因素的结合对充电电压限制施加了严格的容差。

图1.索尼US18650G4 Li+电池的电池充电特性显示了电池如何随时间充电以及从恒流充电模式到恒压充电模式的切换。资料来源:索尼公司
对于索尼类型的现代Li+电池(其他类型的电池见表1和表2),如果允许端子之间的电压达到4.45V,电池寿命就会受到影响。
充电电压限制(便携式电子电池类型为 4.2V)是电池在全新电池时以标称容量的 100% 充电时充电的值。如果在充电过程中,CC-CV切换发生在低于标称充电电压限值的电压下,则充电电流将出现早期下降,而不是遵循图1中的曲线。最终存储的电荷将远低于标称容量的 100%。
违反截止放电最低电压规格会产生不同的后果。如果允许电池放电低于该值,则会在容器内产生化学失衡。如果此时电池的电化学状态受到干扰(即尝试最大速率充电),则可能会触发突然的异常化学反应,从而杀死电池,完全失去充电保持能力。围绕Li+电池作为电源开发的所有系统都必须包括防止过放电的UVLO(欠压锁定)开关,以及防止深度放电电池大电流充电的电路。
Li+电池充电方式
除了专门用于极小容量(几mAh)Li+电池的电压源/电阻方法外,CCCV(恒流,恒压)是唯一普遍接受的Li+充电方法。将等于或低于最大充电速率的恒定电流施加到正在充电的电池上,直到达到最大充电电压。此时,充电器工作模式转为恒压输出,在满足充电终止标准之前,电池端子上保持恒定电压输出。
有时与其他电池技术(如NiCd)一起使用的复杂脉冲充电方案都不会减少完全充电时间,增加电池寿命或Li+的库仑效率。在大多数情况下,这些收费计划会产生有害影响。涓流充电,即迫使充电后长期小电流通过电池以使其保持在完全充电状态的做法是不必要的,对于Li+电池也是不明智的。
图 1 中的图表还显示了表 1 和表 2 中所述类型的索尼电池中充电过程中电流、电压和存储容量的行为。请注意从 CC 到 CV 的切换,以及电池在每个阶段获取的电荷比例。
正常充电终止发生在电池充满电时。确定完全充电的一个流行标准认为,当达到最大充电电压(从而将充电模式更改为CV)时,并且当充电电流的下降值(发生在更改为CV之后)低于电池最大充电速率的某个部分(通常为1/30至1/10)时,Li+电池充满电。另一种终止方法使用超时,在充电器处于恒压模式两个小时后停止充电。有时也不会使用终止操作。在后一种技术中,电池无限期地以恒压模式连接到充电器;它被称为“浮动”,因为如果经过的时间足够长,则没有电流循环。存在一些与长期浮动相关的容量衰减,但在第一个充电周期中是可逆的。
当充电过程中任何电池参数超出可接受范围时,充电器或电池组保护方案可以执行充电过程的“异常终止”。此外,如果在预编程的时间段内未发生任何预期的状态转换(CC→CV或CV→终止),高端充电器将通过超时终止充电。
Li+电池充电器实现
Li+电池充电器有多种类型和技术,具体取决于特定电池类型的特性,电池组中的电池数量,可用能源的类型以及应用的性质。在所有情况下,充电器都是CCCV电源,仅在一个象限中运行(充电器在任何情况下都不得从电池吸收电流,有源或无源等),具有高精度(优于±1%)CV输出。
充电器电源的效率决定了其尺寸(体积和电路板表面),而能源则影响电源拓扑。不同电源技术(开关、线性)之间的决策可以考虑散热、尺寸、EMI 约束等需求。关键组件是充电控制器,在所有情况下都是集成电路,至少包括CCCV电源,精密基准和状态机。
更复杂的充电器包括多种功能。示例包括:“电池鉴定”,其中检测到短路、开路、截止不足或正常状态;感应电池温度;“预认证”功能,其中向电池施加小电流,直到超过无充电电压水平;以及充电器所有状态的超时。
设计示例
在这一点上,值得一看的是Li+充电器的一些实用设计示例,从非常简单的低功耗单元到具有更多样化功能的更完整的类型。所选择的例子是“独立”的。无需单独的智能或主机控制来管理充电。
这些示例的共同特征是前面描述的CCCV充电算法,具有相同的精确CV部分,定义最大充电电压,并对所有充电CC进行中等精度控制。由于芯片供应商保证CV精度,因此不需要外部高成本精密元件。在所有情况下,CC和CV功能都通过整个输入电压范围进行调节。
示例之间的差异包括:
电效率(所选IC中使用的技术和拓扑定义它)
充电器可以设置处理的电池范围(数量)
在CC功能中可以设置器件的最大电流
保护和自动化功能的数量和类型
输入电压范围
这些充电器的电池数量和最大电流是设计变量,但在生产中是硬连线的。
线性充电器的物理尺寸更大,因为它们的效率较低会产生更多的热量,因此需要散热器来传递来自稳压器芯片的热量。但是,电路比基于开关技术的充电器更简单。尽管如此,开关模式充电器确实提供了更高的转换效率,并且体积更小,因为它们散发的热量更少。
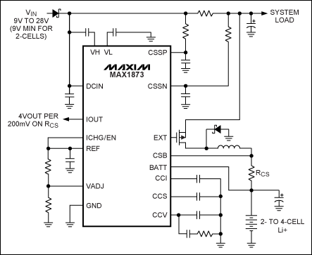
基于MAX1508的简单线性充电系统只需要几个额外的元件(图2)。它可以提供高达0.5A的电流来为单节电池充电。自适应电源/温度电路允许其使用宽范围的输入电压和电源工作。对于多节电池充电,单开关“开关”型稳压器MAX1873可以处理4至10节电池,提供3A至<>A电流(图<>)。该电路还提供为电池充电的电流的模拟电压读数。

图2.MAX1508为独立的恒流恒压(CCCV)、热稳压线性充电器,用于单节锂离子(Li+)电池。

图3.MAX1873为简单的开关模式Li+充电器,集成输入限流环路。
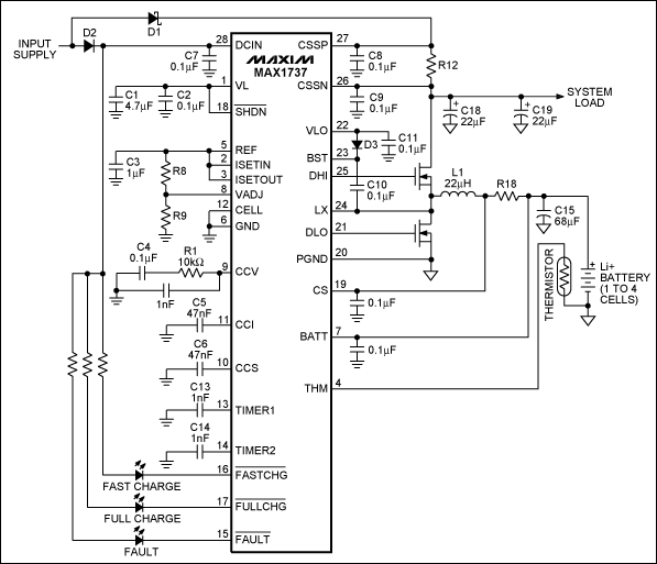
基于MAX1737的充电器提供更多的系统功能,可以从4节到1737节Li+电池充电(图1737)。电源核心是高频电源,使充电器尺寸非常小。MAX<>使用两个外部电源开关(高边电源开关和同步整流器)来提高效率,从而进一步减少产生的热量。该器件可以监控电池温度,具有所有功能的可调超时,并可以驱动提供循环点指示(完全充电、快速充电、故障)的 LED。MAX<>的输出电流能力主要由所用外部开关的类型和外部电源决定。该控制器可以支持高C速率,即使对于更高的电池容量也是如此。

图4.MAX1737为开关模式Li+电池充电器,可为0至8节电池充电。它提供稳定的充电电流和稳定的电压,电池端子的总电压误差仅为 ±<>.<>%。
审核编辑:郭婷