时间:2023-03-29 14:30
人气:
作者:admin
一、电源电路原理
1.1 基本原理
DC/DC转换电路主要分为以下三大类:①稳压管稳压电路。②线性 (模拟)稳压电路。③开关型稳压电路
1.1.1 DCDC原理(降压型)
1)DC/DC电源属于斩波类型,即按照一定的调制方式,不断地导通和关断高速开关,通过控制开关通断的占空比,可以实现直流电源电平的转换。DC/DC电源的调制方式有三种:PWM方式、PFM方式、PWM 与PFM的混合方式。
2)降压电路是BUCK电路,开关S闭合的时候,VD二极管承受负压关断,电感充电,电流正向流动,电流值呈现指数上升趋势。开关S断开的时候,VD二极管起续流作用,电感开始放电,电流逐渐下降,通过负载和二极管回到电感另外一端,短暂供电。这样电压就能降低。实际使用的时候,S开关是通过MOSFE或者IGBT实现的,输出电压等于输入电压乘以PWM波的占空比。
3) DCM与CCM区别:
反激变换器有两个工作阶段,即tON和tOFF,这两个阶段分别根据MOSFET的开关状态来命名并控制。
在tON,期间,MOSFET导通,电流从输入端流过原边电感器,对耦合电感器进行线性充电,并在其周围 产生磁场(见图2a)。在副边,整流二极管反向偏置,从而使变压器与输出端断开连接(见图2b)。
在tOFF,期间,MOSFET断开,耦合电感器开始通过二极管消磁(二极管现在已直接极化)。然后,电感 电流会为输出电容器充电并为负载供电。反激变换器有两种工作模式,采用何种方式取决于每个周期中电 感电流的最小值。如果在电感完全放电之前MOSFET从tOFF切换到tON,则电感中的电流永远不会为零, 这种操作方式称为连续导通模式(CCM)。如果tOFF持续足够长的时间使原边电感器能够完全放电,则 电感电流将在一段时间内为零,此时二极管和MOSFET都处于截止状态,我们称为断续导通模式(DCM)。
反激变换器的这两种工作模式看起来非常相似,但实际上各有优缺点。设计人员在设计过程中全面考虑这 些优缺点非常重要,因为其所选的工作模式会对电源变换器的效率、变压器、调整率、EMI和成本都产生 重大影响。图3和图4显示了CCM和DCM之间的区别。

EMI:一方面由于DCM模式会对电感器完全充电和放电,因此逻辑上其原边电流纹波要比CCM模式下大 很多。电流纹波将产生一个可变信号,由于原边电流回路中不同组件类似天线的行为,该信号随后被传播, 并产生显著的电磁干扰(EMI); 另一方面,DCM反激变换器还实现了零电流开关(ZCS),这减少了整 流二极管的反向恢复,从而提高了能源效率。但这种软开关会影响效率并对EMI产生重大影响,因为它必 须使用快速恢复二极管来减少能量损耗,但这会在副边产生非常尖锐的电压尖峰,引起振铃,并可能导致 高频差模噪声。为解决这个问题,必须采用缓冲电路来减少这些尖峰并确保符合电磁兼容性(EMC)标准 和法规。
下图为DCM和CCM对比:
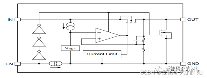
1.1.2 LDO原理
1)LDO即low dropout regulator,是一种低压差线性稳压器。LDO低压差线性稳压器的结构主要包括启动电 路、恒流源偏置单元、使能电路、调整元件、基准源、误差放大器、反馈电阻网络和保护电路等。
2)基本工作原理是:系统加电,如果使能脚处于高电平时,电路开始启动,恒流源电路给整个电路提供偏置, 基准源电压快速建立,输出随着输入不断上升,当输出即将达到规定值时,由反馈网络得到的输出反馈电 压也接近于基准电压值,此时误差放大器将输出反馈电压和基准电压之间的误差小信号进行放大,再经调 整管放大到输出,从而形成负反馈,保证了输出电压稳定在规定值上,同理如果输入电压变化或输出电流 变化,这个闭环回路将使输出电压保持不变。
二、关键参数与风险点
2.1 明确输入输出电压选择
1)降压,则可以选择线性稳压器(LDO电源)、电容式DC-DC(电荷泵)或降压DC-DC(电感式);
2)升压,则只能选择电容式DC/DC。
3)查看输出电压负载调整率、负载瞬态响应。
4)输出电压精度要求。
5)过流、超压、短路、温度保护功能。
2.2 效率选择
1)若压差很小(远小于1V),则可以考虑选择LDO;
2)若压差在1V以上,则可以考虑LDO或者降压DC/DC;
3)如果对效率没有要求,两种电源均可选择(LDO成本更低)。
4)为保证供电系统电源负荷变化较大应用的效率,DCDC最好选择DCM/CCM自动切换控制式DC/DC电源; CCM的特点:噪声低、满负载时效率高且能工作在连续导电模式;DCM的特点:具有静态功耗小,在低 负荷时可改进稳压器的效率。当系统在重负荷时有CCM控制,在低负荷时自动切换到DCM控制。采用 DCM/CCM的DC/DC电源能够获得较高效率。
2.3 电源芯片余量保证
1)如果使用能输出大电流的稳压器来带动小电流的负载,会带来成本的提高和使DC/DC电源效率的降低。
2)较合适的工作电流为电源芯片最大输出电流的70%~90%。
3)当在使用LDO时,输出电流要尽量留出较多的余量,因为LDO的压降都消耗在稳压芯片上,过大的负 载电流会造成较为严重的发热。
2.4 静态电流
1)静态电流是与负载电流大小几乎无关的消耗,越小越好;
2)效率是能够转为有效利用能量多少的量度同样容量大小的电池,电源的效率越高,静态电流越小,电源使用寿命越长。
2.5 合理选择LDO/DCDC芯片
1)若优先考虑转换效率,则可以选择DC/DC电源;
2)若考虑成本因素,并且要求较小的纹波和噪声,则可以选择LDO电源。
3)输出电流大时,应采用降压式DC/DC(电感式)。
4)需要负电源时,尽量采用DC/DC转换器,若要求噪声小或输出稳定的负电源,可采用带LDO的DC/DC 电源芯片。
5)在使用电池供电时,若要求较长的电池使用时间,需要优先考虑效率,无论是升压、降压、升/降压都可 以选用DC-DC转换器。为获得较高的效率,此时需要参照DC-DC转换器芯片手册里边的效率随负载电流变化曲线,要根据负载电流选择合适的DC-DC转换器,确保稳压器达到较高的效率。
2.6 芯片区别选择
1)国家以及厂商制造水平选择。
2)成本决定质量,考虑产品的价格选择合适的芯片定位价格(主要是制造商、工艺问题)
2.7 数值选择
1)电感:电感的选择要满足直到输出最小规定电流时,电感电流也保持连续。在电感选取过程中需要综合考虑输出电流、纹波、体积等多个因素。较大的电感将导致较小的纹波电流,从而导致较低的纹波电压,但是电感越大,将具有更大的物理占用面积,更高的串联电阻和更低的饱和电流。一般在芯片的datasheet 中会有相应的计算公式。
2)电容: 输出电容的选择主要是根据设计中所需要的输出纹波的要求来进行选取。电容产生的纹波:相对很小,可以忽略不计;电容等效电感产生的纹波:在300KHz~500KHz以下,可以忽略不计;电容等效电阻产 生的纹波:与ESR和流过电容电流成正比,该电流纹波主要是和开关管的开关频率有关,基本为开关频率的N次谐波,为了减少纹波,让ESR尽量小。