时间:2023-03-30 09:52
人气:
作者:admin
1.UC3842内部结构
UC3842是应用比较广泛的一种电流控制型PWM(PulseWidthModulation,脉冲宽度调制)控制器,其内部结构原理图如图1所示。 主要由振荡器、误差放大器、电流检查比较器、PWM锁存器、基准电压等功能模块构成。

图1 UC3842的内部结构图
2.AC-DC开关电源总体设计框图
AC-DC开关电源的总体设计框图如图2所示。 电路主要由输入保护电路和EMI(Electron-MagneticInterference:电磁干扰)滤波器、输入整流滤波电路、功率开关管、高频变压器、输出整流滤波电路、PWM控器电路及电压反馈电路等部分组成。

图2 AC-DC开关电源设计框图
80〜265V交流电经过输入整流滤波获得直流高压,再由功率开关管Q斩波、高频变压器T降压,得到高频矩形波电压,然后通过输出整流滤波后获得所需要的直流输出电压Uo。 PWM调制器产生频率固定而脉冲宽度可随反馈信号调节的驱动信号,控制开关管的通、断时间,从而达到自动稳定输出电压和输出电流的目的。
3.单元电路设计
3.1输入保护电路和EMI滤波器
输入保护电路和EMI(Electron-MagneticInterference:电磁干扰)滤波电路设计如图3所示。 电路中熔丝管FU,热敏电阻Ri和压敏电阻Rv构成输入保护电路,当输入发生短路等故障时能快速切断电源,保护电路。 压敏电阻Rv可旁路浪涌电压,防雷击保护。

图3 输入保护电路和EMI滤波器
EMI滤波电路由共模扼流圈L、滤波电容Cx1、Cx2、CY1、CY2构成,能有效滤除电网高频噪声,提高电子设备的抗干扰能力及系统的可靠性。当出现共模干扰时,由于L的两个磁通方向相同,经过耦合对共模信号呈现很大的感抗,使之不易通过。Cx1和Cx2跨接在两条电源线之间,可用来滤波线间干扰,即串模干扰;CY1和CY2串联后接在两条电源线之间,并将电容器中点接大地,能有效抑制共模干扰。
3.2输入整流滤波电路
输入整流滤波电路采用桥式整流电容滤波电路结构,如图4所示。50Hz交流电压经过全波整流后变成脉动直流电压,再经过滤波电容滤波得到直流高压电U1。

图4 输入整流滤波电路
3.3反激变换器
DC-DC变换器采用的是反激变换器拓扑结构,如图5所示,包括功率开关管Q1、高频变压器T1及输出整流滤波电路。

图5 反激变换器
Q1功率开关管的栅极接PWM输出信号,当栅极输入高电平时,开关管导通,输入低电平时,开关管截止。当开关管导通时,电流流过变压器初级线圈Np,而此时次级整流二极管截止,次级无电流流过,电能储存在高频变压器的初级电感线圈中Np中;当开关管关断时,初级线圈电流关断,所有绕组电压反向,整流二极管导通,初级线圈上的电能传输给次极绕组,并经过次级整流二极管D2整流、C3、C4、C5、L1组成的π型滤波器滤波后得到所需直流电压。
图中D1、C1、R1构成漏极钳位保护电路。当开关管由导通变成截止时,在一次绕组上产生尖峰电压和感应电压,与直流高压叠加在MOS管的漏极,很容易击穿开关管,漏极保护电路则可吸收产生的尖峰电压。
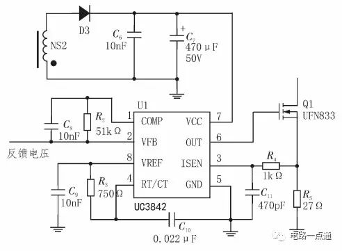
3.4PWM控制电路
PWM控制电路采用UC3842集成芯片进行设计,如图6所示。

图6 PWM控制电路
电路中变压器的另一次级绕组NS2及其所连接的二极管D3、电容元件C6、C7构成反激式开关电源的另一路直流输出为UC3842提供直流电压。
在UC3842的1脚和2脚之间并接R2和C8,对内部误差放大器进行补偿。输出反馈电压经2脚送到内部的误差比较放大器,与内部的基准电压进行比较,产生的误差信号送到内部电流检测比较器。流过开关管的电流(即初级电感导通时电流)经过R8采样,转换成电压,经R4和C11高频滤波后送入到芯片3脚。
内部振荡电路频率由4脚外接的R3和C10确定,内部振荡电路的频率决定PWM输出脉冲信号的频率,而PWM输出信号的脉冲宽度则随反馈电压的大小而变化。如果2脚的反馈电压变高,则PWM控制电路会使输出脉冲的宽度变窄,占空比减小,功率开关管Q1的导通时间变短。
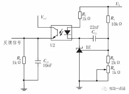
3.5电压反馈电路
电压反馈电路采用线性光电耦合器、三端可调稳压管以及由R4、R5、R6组成输出电压采样电路组成,设计电路如图7所示。

图7 电压反馈电路
输出电压经米样电阻R4、R5、R6分压,分压后的电压控制可调稳压管DZ的稳压值。当输出电压降低时,经采样电阻分压后输入到可调稳压管DZ的参考电压也降低,可调稳压管的稳压值减小,从而流过光耦中发光二极管的电流增加,光增强,流过光耦中光电三极管的电流也相应的增加,在反馈电阻R8上形成的反馈电压也增加,反馈电压送入到PWM控制器中,经过PWM控制电路使输出脉冲的宽度变宽,占空比增加,则功率开关管9的导通时间增加,输出电压增加,从而使输出电压稳定,反之亦然,从而达到稳疋输出电压的目的。
4.电路测试结果与分析
电路测试波形如图8所示

图8 电路测试波形
1)空载时开关管栅极电压波形如图8(a)所示。
2)有载时开关管栅极电压波形如图8(b)所示。
由这两个波形图对比可以看出,当输出端带负载时,输出电压会降低,但经过PWM控制电路输出的送入到开关管栅极的脉冲电压宽度变宽,开关管的导通时间变长,输出电压增加,从而使输出电压稳定。
3)空载时变压器输出端两端电压波形如图8(c)所示。
4)有载时变压器输出端两端电压波形如图8(d)所示。
这两个波形和栅极电压波形进行比较,可知当栅极电压为正,开关管导通时,变压器原方线圈中有电流流过,但变压器付方(输出端)两端电压为负,所以该变换器是一个反激变换器。
5)直流耦合时测得的输出电压波形如图8(e)所示。
6)交流耦合时测得的输出纹波电压如图8(f)所示。
从这两个测试结果可以看出输出电压稳定在+12V,输出电压的纹波限制在±20mV内,满足设计要求。
结束语
针对现代电子设备不仅要求直流电源输出稳定的直流电,对电路的效率要求也越来越高等要求,本文以UC3842为PWM控制器,首先交流电直接经过整流滤波变换为直流高压,然后采用反激变换器,利用线性光电耦合器、三端可调稳压管以及采样电阻构成输出电压反馈电路,设计了一种反激式AC-DC开关电源,性能达到了预期指标要求,该设计电路具有精度高、纹波小、效率高、性能可靠等优点。
审核编辑:汤梓红