时间:2023-03-21 11:09
人气:
作者:admin
LTC4011 是一款完整的独立式镍化学快速充电器,即使在一个远低于 DC 输入电源的电池电压下,也能在高达 34V 的输入电压下高效运作。采用5.5V和20V输入电源时的典型效率如图1所示。假设容差为 4%,25.5V 的欠压锁定可确保在输入低至 10V 时稳定工作。该 IC 提供全系列的充电控制功能,只需极少的外部元件即可轻松编程。其多级安全功能提供可靠的故障保护,并且易于配置。LTC4011 无需任何主机微控制器单元 (MCU) 支持即可工作,并且不需要固件软件。

图1.LTC4011 的充电效率具有 2A 输出电流。
准确、坚如磐石的快速充电终止
LTC4011 实施了一种完整的快速充电控制算法,最适合于 C/2 至 2C 的充电速率(对于 NiMH 电池)和 C/3 至 C 或更高的充电速率(对于 NiCd 电池)。这意味着完全放电的电池可以在一小时或更短的时间内充电到 100% 容量。这些较高速率下的可靠充电终止由针对所选镍化学成分量身定制的经过验证的电压和温度检测技术控制,以确保最短的充电时间,而不会降低充电循环寿命。各种内部和外部滤波器(模拟和数字)消除了电压和温度数据通道中的杂散噪声,用于确定一般电池健康状况和适当的充电终止。
监控 –ΔV 的电池电压
LTC4011 采用的主要快速充电终止技术涉及检测电池峰值电压,然后检测该终端电位的充分下降 (–ΔV 检测)。图2所示的典型NiCd充电周期由–ΔV端接。

图2.1C 镍镉充电周期。
为了支持各种电池组配置,IC检测电池组的平均电池电压。正极电池端子和V之间的简单阻性分压器CDIV引脚以及一些消除残余PWM开关噪声的电容是向V提供该平均电池电压所需的全部细胞输入引脚。该技术与 5V 至 34V 输入工作范围相结合,允许对 1 至 16 节串联镍电池充电。每节电池仅 10mV 至 20mV 的负增量表示电池已充满电。五世细胞电压还被监控,作为基本电池健康状况的衡量标准,并检测灾难性故障情况,如下所述。
监测电池温度的 ΔT/Δt
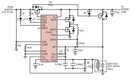
LTC4011 还可利用一个负温度系数 (NTC) 热敏电阻提供的信息来处理电池温度。热敏电阻应与最靠近电池组质心的电池外壳保持良好的热接触。然后将该热敏电阻包含在V之间的分压器网络中室温引脚和地,如图3所示,为V提供线性化输入临时针。这种配置足够灵活,可以支持非常广泛的NTC热敏电阻类型。

图3.具有完全电源路径控制的 3A 镍氢充电器。
建议使用外部模拟单极点无源滤波器来消除PWM开关噪声。V上的电压临时然后,LTC4011 使用引脚,根据可接受的范围(大约 0°C 至 45°C)鉴定充电过程。 此外,内部数据采集子系统使用板载实时时钟来监控快速充电期间电池的温度升高速率(ΔT/Δt)。1°C/min 和 2°/min 之间的值通常表示镍电池充满电。
图4显示了1C速率下的NiMH充电周期,充电周期的快速充电部分终止于ΔT/Δt。对于所有化学反应,LTC4011 上的温度处理是可选的。简单地绑 V临时到 V室温禁用所有基于温度的充电鉴定和终止。

图4.1C时的典型NiMH充电周期。
化学特定电池分析
LTC4011 应用的基本充电算法针对所选电池化学成分进行了修改。将 CHEM 引脚接地可选择 NiMH 充电参数,同时保持 CHEM 引脚开路或将其连接到 V室温选择镍镉充电参数。虽然相似,但这些化学物质确实需要略有不同的快速充电终止,以确保最长的充电循环寿命。较旧的镍镉化学受益于轻微的过度充电。在为 NiCd 电池充电时,LTC4011 使用的阈值电平有利于 –ΔV 端接,从而产生略高于电池组额定容量 (100%) 的最终充电。在这种情况下,ΔT/Δt 端接(如果启用)可用作辅助端接技术,以提高安全性。如图 2 的示例所示。
较新的镍氢电池通常设计为接受比其较旧的镍镉表亲更高的充电速率,但制造商经常警告不要过度充电。因此,对于 NiMH 电池,LTC4011 选择的内部门限有利于在电池组充电至约 95% 容量时实现 ΔT/Δt 端接。为了避免长时间处于非活动状态的高放电电池发生假端接,IC可以随着快速充电周期的进行而改变ΔT/Δt限值。然后,–ΔV限值用作次级端接(安全),IC在快速充电终止后施加定时浮充,以实现100%容量,如图4所示。显然,虽然是可选的,但强烈建议对NiMH电池使用热敏电阻输入。
除了这些特定于化学成分的措施外,LTC4011 还应用了一些通用的充电曲线技术。在新的充电周期开始时测量电池开路电压,以确定附加电池组的充电状态。如果电池组最初严重放电,IC会在固定的时间段内施加较小的调节电流,以将电池恢复到合适的快速充电接受点。如果电池组最初被放电,则 LTC4011 将应用一个 –ΔV 终止延迟期,以允许内部化学反应 — 从而在施加全充电电流后稳定下来。这样可以避免过早终止。但是,如果电池组已经适度充电,则初始端电压表现良好,并且立即开始–ΔV处理,以避免电池意外过度充电。如果启用,ΔT/Δt 检测始终处于活动状态。
自动充电使电池随时可用
镍电池具有高达每天3%的高自放电率。一旦一个充电周期完成,只要连接了一个输入电源,LTC4011 就会继续监视电池的开路端电压。如果电池电压指示损失超过约15%的容量,则启动刷新快速充电周期以使存储的能量水平恢复到100%。充电周期的持续时间通常只有几分钟。这种技术取代了更传统的连续涓流充电方法。涓流充电使电池处于恒定的过充电状态,这会降低某些 NiMH 电池的循环寿命,产生连续热量,并且效率略低于 LTC4011 自动再充电方法。
多种安全功能
LTC4011 内置了许多安全功能。它监控所有充电阶段的重要电压和温度参数。
如果VTEMP输入已启用,则要求感应温度在0°C和45°C之间,或者暂停充电。快速充电开始后,允许电池温度升至60°C。然而,如果超过此限值,则在恢复充电之前,感应温度必须降至45°C以下。LTC4011还跟踪其自身的芯片温度,如果温度上升到可接受的极限以上,则禁用充电。
在VCC和BAT引脚之间建立了操作PWM所需的电压净空(约500mV)之前,不允许开始充电。蓄电池电压也会持续监测是否存在过电压。如果VCELL上的平均电池电压超过1.95V,则充电将被禁用,并显示故障。LTC4011还对充电期间的电池电压进行了配置,以确保正确的充电接受,在预充电和快速充电开始时检查开路电压,以及在完成约20%的快速充电周期后检查电路内电压。
最后,LTC4011 包含一个安全定时器,用于限制任何单次充电可以持续的时间长度。该定时器可通过连接在定时器和GND之间的外部电阻器轻松编程,公式为R。定时器(Ω) = t.MAX(小时)/30μs.
时间可以决定一切
LTC4011 通过推断设定的时间限制、编程充电电流和被充电电池的容量之间的关系,将安全定时器的编程用于各种目的。它假设此计时器的周期设置为在R的编程电流下向完全放电的电池提供150%充电通常需要的100%时间意义/100mV.上面讨论的安全检查点以及浮充持续时间由安全计时器的中间间隔确定。表 1 显示了 R 的合适值定时器用于一系列编程的快速充电速率。
| R定时器(Ω) | 典型快速 充电率 | 预充电 限制 (分钟) | 快速充电 稳定 (分钟) | 快速充电 限制(小时) | 充值 负责 (分钟) |
| 24.9千米 | 2C | 3.8 | 3.8 | 0.75 | 15 |
| 33.2千米 | 1.5摄氏度 | 5 | 5 | 1 | 20 |
| 49.9千米 | 1C | 7.5 | 7.5 | 1.5 | 30 |
| 66.5千米 | 0.75摄氏度 | 10 | 10 | 2 | 40 |
| 100k | 0.5摄氏度 | 15 | 15 | 3 | 60 |
更小的 PWM 解决方案
LTC4011 还集成了一个完整的 PWM 控制器。其降压稳压器采用同步伪恒定关断时间架构和高侧PFET电源开关。这种选择产生的PWM非常容易配置,只需最少数量的外部元件。只需连接外部PFET电源开关、可选的NFET同步二极管、肖特基箝位和扼流圈,如图3所示。无需外部环路补偿,充电电流由连接在 SENSE 和 BAT 引脚之间的单个电阻器设置。该电阻在电感输出和电池之间串联,其值由公式R确定意义= 100mV/I进度.
LTC4011 PWM 采用一种独特的浮动 LV 差分架构,以提供 5% 的电流准确度和低周期至周期抖动以及高电感器纹波电流。这反过来又允许使用节省空间的磁性元件和更小的输出滤波电容器。伪恒定关断时间架构消除了对繁琐斜率补偿的需求,并允许在宽 V 范围内完全连续运行在/V外范围不会产生可闻噪声,即使使用陶瓷电容器也是如此。典型工作频率为 550KHz。采用 4011A PWM 实施方案的 LTC2 示例如图 5 所示。

图5.镍镉/镍氢充电器布局。
电源路径控制
电源路径™控制是镍电池充电时正确端接的重要组成部分。由于检测到–ΔV端接的差异非常小,如果在充电过程中从电池中汲取不同的负载电流,电池的串联电阻很容易导致过早终止。
LTC4011 为位于直流输入 (DCIN) 和主机的非稳压系统电源之间的输入 PFET 晶体管提供了集成的 PowerPath 支持 (V抄送).然后,该FET充当理想的整流器,具有低至50mV的稳压正向压降,与传统的阻塞二极管相比,需要更少的工作裕量,并且能够产生更少的热量。LTC4011 能够为该调整器件提供高达 6V 的栅极驱动。选择R足够低的输入FETDS(ON)在此栅极驱动电平下,全充电电流和全应用负载电流的组合不会导致过大的功耗。
如图4所示,BAT和V之间的PFET是抄送然后用于自动断开电池与系统负载的连接,只要存在直流输入。如果从电池运行应用时可以容忍额外的压降,则可以使用肖特基二极管代替该MOSFET。
微功耗特性支持延长电池使用
LTC4011 具有一个 3μA 的典型停机电源电流,当 DC 输入电源被移除时,从 SENSE/BAT 引脚组合吸收的电流通常远低于 1μA。此外,VCDIV引脚提供了一种断开 V 的方法细胞关断状态下的电阻分压器,在无法充电时消除该电路消耗的电流。当与直流电源断开连接时,这些特性极大地减少了充电器施加到电池上的负载,从而增加了电池在便携式应用中的可用运行时间。
结论
LTC®4011 是一款镍化学充电器,其集成了一个完整的高电压 PWM 控制器,因而使其能够从一个 34V 输入高效地为电池充电,而无需额外的电流源控制 IC。真正的独立操作和灵活的控制大大简化了充电器设计。PWM 工作在高频下,因此可以使用表面贴装元件以节省空间。可靠、稳健的充电终止算法以坚实的安全功能为后盾,使得 LTC4011 成为各种快速充电实施的绝佳选择,从而为可再充电镍电池提供了较长的使用寿命。
shenhbj:gt