时间:2023-03-21 11:12
人气:
作者:admin
英特尔®和AMD® CPU的性能在过去五年中大幅提高。性能的提高推动了为 CPU 供电的稳压器的精密度和复杂性的增加。电源设计人员面临的最大挑战是跟上功率水平的提高、更严格的容差和更快的瞬态要求,同时降低电源的总体成本。本文探讨了脉宽调制 (PWM)、多相操作和均流的简史,以及一些有助于设计人员应对现代高功率 CPU 挑战的最新技术进步。
不断提高的性能要求和更严格的成本限制
下表显示了 CPU 的性能在过去五年中是如何提高的。请注意,功率要求急剧增加,而电压,特别是电压容差下降。
| 特征 | 奔腾® III | 奔腾® 4 至尊版 |
| 推出年份 | 2000 | 2005 |
| 核心速度(赫兹) | 600米 | 3.73克 |
| 二级缓存 | 256K | 2米 |
| 前端总线速度(兆赫) | 100 | 1066 |
| 电压 (V) | 1.75 | 1.30 |
| 电压容差(mV) | +40/-80 | ±19 |
| 功率 (W) | 19.6 | 150 |
权力定义稳压器的一个维度是它可以容纳的“相位”或通道数。每相实际上可以提供25W至40W的功率,具体取决于可用空间和冷却等因素。对于奔腾 3,单相稳压器就足够了,而当前一代的 CPU 需要 3 相或 4 相稳压器。
电流平衡设计多相电源的一个挑战是确保电流(功率)在相位之间正确共享。一相中明显不成比例的电流会给组件带来应力并降低其使用寿命。几乎所有多相稳压器都集成了电路,以主动平衡相之间的电流。
准确性CPU 电压必须调节到极其严格的容差,才能在高时钟频率下工作。这些严格的公差必须在静态和动态负载条件下保持。静态精度是通过实现精确的片内基准电压以及最小化失调电压和偏置电流来实现的。动态精度受稳压器控制环路带宽和稳压器输出上使用的大容量电容量的影响。由于没有稳压器能够即时响应CPU电流需求的突然变化,因此每种设计都需要大容量电容。稳压器控制环路带宽越高,它就能越早“赶上”CPU的需求,并补充大容量电容器提供的电流。
对CPU稳压器的要求并非没有成本。芯片面积和引脚数都随着稳压器容纳的相数而增大。高精度基准电压源需要复杂的设计和校准技术。用于电压和电流检测、基本电压调节和有源均流的放大器必须设计为快速、低失调误差和偏置电流,并且在整个工艺和温度范围内必须稳定。
也许大功率CPU稳压器设计面临的最重大挑战是成本。在过去五年中,CPU内核稳压器的每相价格下降了4倍或更多。
电源控制基础
几乎所有多相稳压器都使用一种或另一种形式的PWM。大多数是固定频率,时钟启动高端MOSFET的导通(参见Q你好图1),并允许输入电源为电感充电。

图1.简化的单相降压稳压器。
当控制环路确定是时候终止该“导通脉冲”时,高侧MOSFET关断,低侧MOSFET导通(Q瞧),允许电感器放电到负载中。这种类型的PWM控制称为后沿调制,因为前沿(高边导通)是固定的(由内部时钟),后沿(高边关断)根据控制环路和实时条件而变化。高端MOSFET相对于时钟周期的时间百分比称为占空比(D),等于Vout/Vin在稳态条件下。
电压模式(见图2)将输出电压(或其缩放版本)与固定的内部基准电压进行比较。结果是误差信号与固定的内部锯齿(或斜坡)信号进行比较。斜坡信号与时钟脉冲同步启动,只要斜坡信号低于误差电压,PWM比较器的输出就保持高电平。当斜坡信号穿过误差电压时,PWM比较器的输出变为低电平,导通脉冲终止。电压环路通过适当调节控制电压(VC),因此占空比(图3)。

图2.简化的电压模式降压稳压器。

图3.电压模式波形。
峰值电流模式(见图4)通过将电压模式下使用的内部斜坡替换为电感中电流产生的斜坡,将电流信息添加到控制环路。与电压模式一样,固定频率时钟接通高端MOSFET,导致电感电流斜坡上升。当(标定的)峰值电感电流等于误差电压时,导通脉冲终止,高端MOSFET关断。通过这种方法,有一个外部电压环路和一个内部电流环路。外部电压环路通过对内部电流环路测量的峰值电感电流进行适当编程来保持输出电压恒定。

图4.简化的峰值电流模式降压稳压器。
权衡和注意事项
正如人们所期望的那样,每种方法都有优点和缺点。以下段落将详细讨论这些因素,因为它们与电源设计人员必须考虑的因素有关。
抗噪性
电压模式具有良好的抗噪性,因为在设计控制IC时,斜坡信号的幅度可以尽可能大。输出电压是唯一路由回控制器的敏感信号,因此电压模式相对容易布局。
峰值电流模式要求除输出电压外,还要求将外部电流检测信号路由回去。这是通过检测负载电流路径中的电阻来完成的(参见电流平衡)。为了将I²R损耗降至最低,电阻应尽可能小。因此,信号往往比电压模式下产生的内部斜坡小一个数量级。必须注意确保信号不会被外部噪声源破坏。实际上,峰值电流模式在当今非常普遍,使用标准的良好实践进行布局并不难。
线路调节
电压模式固有地响应输入电压的变化更慢。对输入电压变化的响应必须首先反映在输出电压的调节误差中,而输出电压的调节误差必须通过电压反馈环路进行校正。因此,响应时间受控制环路带宽的限制。大多数现代电压模式稳压器都集成了电路来检测输入电压变化,并通过相应地调整其斜坡斜率来应用“前馈”。但是,这增加了控制器的复杂性。回想一下峰值电流模式下的占空比由电感电流斜坡控制,这是输入和输出电压的函数,我们看到峰值电流模式在逐周期的基础上提供固有的前馈。因此,对线路电压变化的响应非常快。
电流平衡
由两相或多相(多相)组成的稳压器必须主动平衡相之间的电流,以防止一相处理不成比例的电流。每相电流检测可以通过监视通过高端或低侧MOSFET的电流,或通过放置在每相中的电流检测电阻器的电流来实现。MOSFET方法价格低廉,因为它们利用了现有的电路元件,但它们不准确,因为MOSFET电阻随工艺和温度变化很大。检流电阻方法可以非常精确,但会增加成本并降低电源转换效率。
提取每相电流信息的另一种常用方法是使用电感的直流电阻(DCR)作为电流检测元件。这种方法不会增加成本,因为它利用了现有的电路元件,并根据DCR容差提供合理的精度。在电感两端增加了一个串联电阻和电容,RC时间常数与L/DCR时间常数相匹配。在电容器上检测到的电压为通过电感器的电流提供了非常好的直流和交流表示。这种方法目前在电压模式和电流模式CPU稳压器中都非常常用。
电压模式和电流模式如何使用这些信息使我们面临另一种权衡。由于电压模式仅使用控制环路中的电压信息,因此无法控制每个电感中的单个相电流,这是电流平衡的要求。峰值电流模式提供自然均流,因为它利用电感电流信息作为控制方案的一部分。现代多相电压模式稳压器必须添加次级控制环路以提供电流平衡,这增加了IC的复杂性,并带来了电压定位和瞬态响应中讨论的其他权衡。
虽然峰值电流模式确实提供了固有的均流,但有一个伪影会影响电流匹配精度。由于电感电流峰值是受控的,但不是电流谷值,因此两相之间的电感不匹配(例如由于容差)都会产生具有不同峰峰值幅度的电感电流纹波信号。这会导致两相之间的电流直流失配,从而影响相电流平衡的精度。
Maxim通过快速有源平均(RA²)技术解决了这一限制,该技术平均出每相的电感纹波电流。RA²电路(见图5)在5至10个开关周期内“学习”每相的峰峰值纹波电流,然后将峰值电流信号偏置纹波电流的一半。由于峰值控制点已从电感电流峰值移动到直流电流点,因此我们仍然具有峰值电流模式控制的所有优点,但具有非常精确的直流电流匹配。由于RA²电路不是用于调节的电流环路的一部分,因此不会减慢瞬态响应。该技术用于专为英特尔VRD 8809.8810(和下一代VRD)和AMD K10插槽M1设计的MAX8A/MAX2A内核稳压器。

图5.RA² 算法的实现。
电压定位和瞬态响应
当处理器负载突然变化时,现代 CPU 具有较大的电流瞬变。在这些苛刻的动态条件下,必须保持电压容差,否则CPU容易锁定。这可以通过确保足够的大容量电容来吸收或提供CPU电流的突然变化来实现;然而,这会增加总体成本。
大多数大电流CPU内核稳压器设计使用一种称为电压定位的技术来降低大容量电容要求。根据定义的斜率,允许输出电压随着负载电流的增加而降低(下降)。电压与电流的关系线有时称为“负载线”,斜率指定为阻抗(例如1mΩ)。优点是在动态条件下增加电压裕量,从而减少安全操作所需的大容量电容量。
忽略电压定位考虑因素,电压模式确实在电压环路响应方面提供了理论优势。理论环路带宽是(输出电压)纹波频率或每相开关频率乘以相数的函数。在峰值电流模式下,电压环路带宽仅是每相开关频率的函数,这是由于一种称为“采样效应”的现象。
然而,在电压定位应用中存在实际差异。请记住,电压模式控制需要第二个控制环路来实现电流平衡。环路带宽通常设置为电压环路带宽的1/5至1/10,以防止对电压环路的干扰,这对于电流平衡来说已经足够了,因为通常只需要缓慢的调整。然而,对于电压定位,响应负载瞬态的能力是电流环路带宽的直接函数。对于电压模式,这是相当低的(例如5kHz)。对于峰值电流模式,电流环路带宽与电压环路带宽相同(例如50kHz至75kHz),因为只有一个环路同时使用电压和电流信息。从图6和图7中的示波器镜头中很容易看出这对瞬态性能的影响。两者都显示了对 95A 负载阶跃的响应,然后是 95A 负载释放。

图6.电压模式瞬态响应(竞争产品)。

图7.峰值电流模式瞬态响应(MAX8810A)。
稳压器在如何实现电压定位方面存在差异。电压模式下的次级电流环路通常提供总平均电流信息。该信息(通常是缩放版本)通过电阻器强制设置失调电压,该失调电压施加于基准(所需输出)电压或实际(反馈)电压。选择电阻值以提供适当的负载线阻抗。
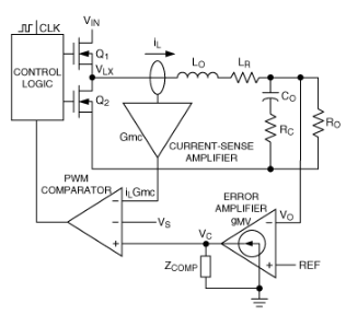
MAX8809A/MAX8810A采用不同的方法,使用有限增益主动设置输出负载线(图8)。

图8.峰值电流模式控制,带有源电压定位(MAX8810A)。
误差电压的公式如下:
VC = gMV x RCOMP x (VDAC - VOUT)
其中 gMV是误差放大器的增益,R比较是连接在误差放大器输出和地之间的电阻,VDAC是所需的输出电压,VOUT是实际输出电压。
同样,PWM比较器反相输入端的电压为:
VC = (IOUT / N) x RSENSE x GCA
其中IOUT是输出(CPU)负载电流,N是相数,RSENSE是电流检测元件的值,GCA是电流检测放大器增益。
在调节中,这两个电压必须相等。通过替换和一些重新排列,我们可以解决:
(VDAC - VOUT) / IOUT = (RSENSE x GCA) / (N x gMV x RCOMP)
术语(VDAC- VOUT) / IOUT是以前定义为负载线阻抗的内容。电流检测增益(G加州)和误差放大器的跨导(gMV) 是 IC 设计固定的常数;参数RSENSE和 N 由应用程序确定。因此,只需选择适当的R值即可轻松设置负载线阻抗比较,用于设置电压误差放大器的增益。
环路补偿
上述MAX8809A/MAX8810A电压定位技术的美妙之处在于其简单性。误差放大器输出端用于电压定位的电阻也用于环路补偿。峰值电流模式只需要单极补偿即可消除大容量电容器及其ESR形成的零点。MAX8809A/MAX8810A只需要在电压定位电阻上增加一个小值电容。电压定位和环路补偿相结合,可减少影响稳压器输出精度的误差源。
由于调制器(控制环路)和输出滤波器形成的极点和零点,电压模式控制的补偿更加复杂。电压模式通常需要III型补偿,这增加了小电阻和电容的数量。
温度补偿
使用电感DCR进行电流检测的一个缺点是DCR根据铜的正温度系数随温度变化。这直接影响电压定位和限流保护的精度。
为了进行补偿,设计使用具有相等但相反(负)温度系数的电阻器——NTC。NTC通常是设置负载线阻抗的电阻网络的一部分,可确保输出电压与电流的关系在工作温度范围内保持稳定。NTC在整个温度范围内不是线性的,因此电阻网络必须包括两个额外的电阻,以便在目标温度范围内线性化。
缺点是限流信息没有温度补偿。室温下的限流阈值必须向上缩放,以考虑较高温度下电流信号的增加。在室温下,电感器和MOSFET必须过大,以处理电流限制下的最大电流,这反过来又导致更高的解决方案成本。
MAX8809A/MAX8810A再次提供了创新技术的范例。这些稳压器也使用NTC,但此信息的应用独立于电压定位电路。集成了线性化,节省了两个电阻。然后,在内部使用经过温度校正的电流信息进行电压定位和电流限制。竞争产品通常需要第二个NTC来补偿电流限制。MAX8809A/MAX8810A也使用相同的内部温度信息来实现VRHOT功能,该信号表示稳压器已超过一定温度。因此,只需一个温度检测元件即可实现三种温度功能,从而降低了总体成本。
结论
我们研究了稳压器控制的基础知识,包括两种流行的方案,电压模式和峰值电流模式,用于为现代CPU供电。每种方法都包括电源设计人员在大电流、多相设计环境中必须考虑的某些权衡。MAX8809A/MAX8810A内核稳压器等产品的特性和技术通过RA²实现峰值电流模式控制,有助于简化设计过程并降低总方案成本。请访问计算机:台式机、工作站、服务器概述,了解Maxim用于台式PC和服务器应用的其他稳压器解决方案的完整信息。