时间:2023-03-21 11:14
人气:
作者:admin
除主电源外,许多应用还需要低功耗电源。出于成本、库存管理或电磁兼容性 (EMC) 的原因,单独的转换器可能不合适。因此,需要另一种从主电源提供额外电源轨的方法。本应用笔记展示了如何使用降压型IC转换器的开关动作来获得一个或多个输出:隔离式或非隔离式、准稳压或非稳压输出。
介绍
除主电源外,许多应用还需要低功耗电源。一个典型的例子是模拟前端放大器需要±5V,而主数字电路只需要+5V。出于成本、库存管理或EMC的原因,单独的-5V转换器可能不合适。因此,需要另一种从主电源提供额外电源轨的方法。
作为此问题的解决方案,降压型IC转换器的开关动作可用于获得一个或多个输出,隔离或非隔离,准稳压或非稳压。辅助输出电流为主输出的10%至30%是完全可能的。本应用笔记将说明使用MAX5035 DC-DC转换器的该技术。
降压波形
回顾工作降压转换器中的波形,将确定可用于产生额外输出的电压和电流。请参阅下面的图 1 和本文末尾的示例 1 波形。

图1.MAX5035原理图为降压转换器工作原理图。
LX引脚处有一个幅度为开关电压波形:
VLX = [VIN (max) to -V(diode)] < VLX < VIN(min) -V(diode)]
电源循环期间主电感器两端的电压(LX 连接到 Vin) 是:
VIND = [VIN (max) - VOUT] < VIND < [VIN(min) - VOUT]
连续电感电流操作
当电源开关关闭时,LX连接处的电压变为负值,打开二极管D1,以确保电感电流继续循环。当电源循环开始时,D1中的环流降至零时,操作称为连续(图2)。

图2.连续电感电流波形。TS = 切换周期;D = 占空比。
了解与关键元件相关的各种RMS电流和电压后,功耗可以计算如下:

定义
RON_SW—数据手册中内部电源开关的导通电阻 (V在至 LX)
RLOAD — 连接在电源输出端的有效电阻。
静止—控制IC的静态电流,无开关动作。 IDIODE_RMS—肖特基二极管(D1)正向有效值电流。
VFORWARD - 肖特基二极管 D1 在额定电流下的正向压降。
ILOAD_RMS - RMS 负载电流。
辅助输出
辅助输出可以通过电感器上的附加绕组添加到主降压端。额外的输出依赖于主电感在“锁位”肖特基二极管(图1中的D1)导通期间的反激作用。由于二极管压降相对恒定(300mV至500mV,通常取决于电流),并且由于控制器调节输出电压,因此电感的压降在电源开关的关断时间内也相对恒定。为使压降保持一致,主电感应在整个主降压负载范围内连续导通。
LX引脚还可用于为分立电荷泵电路提供开关输入。为了保持一致,每当需要额外输出时,LX引脚必须处于活动状态。您可以通过确保主降压输出支持最小负载来保持LX引脚处于活动状态。
电感器选择
设置主电感的值需要三个功能:电感两端的电压、工作频率和电感的电流纹波。这些功能共同确保电感中存储足够的能量。电感的最小值由最大占空比和最小输入电压决定,由下式给出:

纹波电流是输出电流的百分比,MAX30定义为5035%。请注意,纹波电流设置了不连续工作开始前的最小负载电流。由于辅助电源会增加电源开关的峰值电流要求,因此必须注意限制辅助电源的消耗。
对于许多应用,评估(EV)板的标准设置为100μH和68μF输出滤波器值是合适的。这些值将保留用于额外供应。MAX5035具有固定的内部3类补偿,对输出电容的选择提出了限制。选择ESR,使零频率出现在20kHz和40kHz之间。更多信息参见MAX5035数据资料的应用部分。
来自主电感变压器的辅助输出
在电源开关的关断时间内,电感的压降相对恒定,因为初级肖特基二极管的压降相对恒定(300mV至500mV,通常取决于电流),并且控制器调节输出电压。连接次级整流器和电容器,以便在反激周期(二极管导通)期间发生导通,允许从主电感中抽取一些能量。图3a和3b显示了这种安排的两个版本。辅助绕组与主降压组隔离,可实现灵活的连接布置。图3a显示了折合到零伏的辅助输出,图3b显示了折合到主正输出的辅助输出。另请参见示例2a和2b中的波形。

图 3a.变压器用作主电感器(辅助输出以零伏为参考。T1 = 库珀·布斯曼 DRQ125-101。(请注意绕组开始的 DOT 约定。

图 3b.变压器作为主电感(+ve辅助输出参考主输出)。T1 = 库珀·布斯曼 DRQ125-101。(请注意绕组开始的 DOT 约定。
辅助输出电压由下式给出:
VAUX = N2/N1 (VOUT + VDIODE1) - VDIODE2
N1 = 初级匝数,N2 = 次级匝数。
图3中的输出与输入电压变化无关,因为当内部LX电源开关关闭时,D2为ON。 应选择电容C7,以便在电源开关的最大导通时间内支持输出。次级输出会受到2%至3%的输出变化,因为D1的正向压降随温度和负载电流而变化。由于变压器的N1和N2彼此直流隔离,因此额外的输出可以参考任何直流电压。
对于给定的电感值,辅助输出端的次级功率受主初级环路中不连续电流的限制。简单地说,D1必须在反激期结束时保持传导。在不连续工作开始时,通过D1的导通变为零,LX处的电压将显示特征衰减“环”,频率由输出电感和LX节点的总杂散电容决定。
当内部LX从开到关时,次级负载会导致转换点的初级电流发生变化。图 4 中所示的当前步骤由下式给出:
IXTRA = PSEC (D x VLX)
D = 占空比
PSEC= 次级电源
VLX= LX 处的峰值电压偏移
原则上,匝数比的选择有很大的灵活性。然而,在实践中,具有合适电感和峰值电流值的标准1:1变压器的可用性使其成为最受欢迎的匝数比选择。

图4.次级负载引起的初级电感电流。
注意额外的负载如何产生改变的初级纹波电流。粗线表示主电感电流形状的简化变化,并带有有源辅助输出。
这种方法的相对优势
正或负辅助输出
准稳压辅助输出
孤立;可参考接地或主正输出
通过主降压设置电感值
现成的磁性元件(1:1 变压器比)
这种方法的相对缺点
初级纹波电流增加增加不连续电流的产生
辅助输出所需的最小负载
主正输出端所需的最小负载,以保持LX的开关动作
电荷泵的负辅助输出
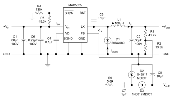
LX端电压偏移可用作电荷泵的源,以产生未稳压的辅助负输出。附加输出未稳压,因为LX处的电压未与V的变化隔离在.额外的电荷泵元件如图5所示。另请参见示例3中的波形。
当电源开关在电源循环开始时闭合时,电流通过D7和R2流入C6,并开始在电感L1中斜坡上升。在D1导通的反激循环中,C7上的电荷转移到C8和负载。R6是一个重要的补充,因为它限制了C7的峰值电流。如果没有R6,将超过电源开关的电流限值,导致电源周期过早终止,甚至关断受保护的降压转换器(如MAX5035)。参见图 6。

图5.电荷泵的辅助负输出原理图。

图6.来自电感和电荷泵的电流波形。
由R6和C7引起的非稳压电荷泵的源阻抗由下式给出:

通过识别非稳压电荷泵的源阻抗,设计人员可以估算可变负载条件下的电荷泵输出电压。
开路电荷泵辅助输出电压大致由下式给出:

加载的电荷泵辅助输出电压由下式给出:

当电容值在1μF至10μF范围内时,R1将主导源阻抗。输出纹波几乎完全由C8的ESR(图4中的输出电容)引起。由于电荷泵未稳压,因此可以在输出端连接线性稳压器以提供稳压负输出。
这种方法的相对优势
小型组件
成本低于 1:1 变压器架构
这种方法的相对缺点
非稳压输出;如果输入电压范围很宽,则输出端可能需要一个额外的稳压器。
高峰值电流,适用于适度的辅助负载电流(约 4 x IOUT_AVE)
仅负辅助输出;输出可以参考地或主稳压输出,前提是有足够的电压差为泵浦电容充电(图7中的C5)。
辅助输出所需的最小负载,以防止尖峰存储过压
主正输出端所需的最小负载,以保持LX的开关动作
赛克辅助电源
通过使用第二个电感L2,可以从LX引脚获得负输出,L7与主降压电感共享相同的内核,因此具有相同的值。图 5 显示了 C2、D6、C2 和 L4 如何形成 SEPIC 拓扑。另请参见示例1中的波形。LX处驱动正输出降压的开关信号与驱动负输出的电平相同。在开关导通期间,L<> 两端的电压为 VLX, w外,在关闭期间为 V外+ VDIODE_1).通过变压器作用 (1:1),该电压也施加在 L2 两端并产生 -V外与 D2 和 C5。由于两个绕组L1和L2的耦合不太完美,C5创建了SEPIC连接,并以非常适度的调节改善了正常反激式辅助输出的调节。
选择耦合电容C5是为了在其上产生低压纹波,作为辅助负载电流占空比和时钟周期的函数。

这种方法的相对优势
准稳压输出
“干净”电感电流波形;减少噪音产生
通过耦合电感器降低纹波
单个磁性元件(现成的 1:1 变压器)
这种方法的相对缺点
-VOUT仅可用
接地参考输出

图7.耦合电感器SEPIC辅助电源。L1, L2 = 库珀·布斯曼 DRQ125-101。(请注意绕组开始的 DOT 约定。
结论
可以将许多辅助输出拓扑添加到集成的正降压转换器中。示例选择MAX5035,但较低输出的MAX5033可以采用相同的电路,但输出减小。
审核编辑:郭婷