时间:2023-03-22 10:27
人气:
作者:admin
近年来,随着居民健康意识的提高,超声检测的需求越来越多。在传统的超声检测场景下,待检者须在医院超声机台边排队等候。如果出现了待检者难以抵达医院或者超声机台资源紧张的情况,如何完成对待检者的检测就成了一个难以解决的痛点。超声波智能探头的出现,重新构建了新的超声检测场景。超声波智能探头的体积通常来说仅有手掌大小,医生可直接携带智能探头去待检者的场景下进行检测,大大提高了超声检测设备在应用中的灵活性。
在超声智能探头的设计中,整体电路的小型化和EMI性能是最为关键的考量点,因此电源轨的设计至关重要。TI是全球第一家成功使用了SiP(System-in-Package)电源模块封装技术并成功量产的公司。在MicroSiP封装形式中,IC嵌入到基片中,所有的被动元器件(电容,电感)焊接在基片上。紧凑的封装具备最小化体积的优势外,同时也使得开关电源的电流和电压环路最小化,提高了整体电源模块的EMI性能。
图1是一个典型的应用于电池供电的超声波智能探头的整体解决方案。电池供电的方案由于其便携性逐渐成为智能探头的主流。

图 1超声波智能探头解决方案
本文主要讨论超声波智能探头解决方案中TI的产品。
超声波智能探头的主信号链路由32通道的发射端芯片TX7332和32通道的接收端芯片接收端芯片AFE5832LP组成,根据设备探头基元通道数的不同,可以增加发射端和接收端芯片的数量,或者用高压开关进行通道数的拓展。
TX7332集成了32通道的pulser电路,可以产生3电平的高压脉冲(最高可达±100V),每通道的输出电流可以从0.3A到1.2A自由配置。同时TX7332集成了T/R开关,在发送高压脉冲时处于关断状态以保护低压端的接收电路,在需要接收反射回来的信号时导通,使探头和接收端连通。T/R开关的导通电阻为24Ω。同时TX7332支持对每个通道的发波进行不同的配置。
AFE5832LP是一款集成模拟前端(AFE),针对医疗超声波应用进行了优化。该器件通过具有两个裸片的多芯片模块(MCM) 进行实现:一个压控放大器(VCA) 裸片和一个模数转换器(ADC) 裸片。AFE5832LP还支持各种功率和噪声组合选项,从而优化系统性能。作为一种极低功耗的AFE解决方案,AFE5832LP每通道的功耗为18.5mW,因此适用于具有严格的电池寿命要求的系统。
下述这篇应用文章提供了一个低压输入,最高可产生TX7332中的pulser电源轨的±80V电压的解决方案。每路高压的最大功率为2W。整体电路基于PWM控制器LM3488,电路拓扑选择了SEPIC架构,如图2所示。

图 2 SEPIC架构示意图
TX7332的-5V电源轨由LM27762提供。LM27762是一个低噪声的电荷泵,可以同时产生可调节的正负电压,调节范围在±1.5V~±5V之间。LM27762的输入电压范围在2.7V~5.5V之间,最大输出电流可支持±250mA,LM27762工作频率为2MHz以减小输出阻抗和电压纹波。正常工作的静态电流仅为390uA,关断电流仅为0.5uA。LM27762可以为大电流,低噪声的负压电压应用场景提供理想的偏置。

图 3 LM27762简化示意图
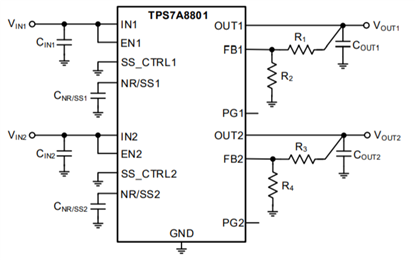
TPS7A88是一个双通道,低噪声,高电源抑制比的LDO,最大输出电流可达1A,同时仅有200mV的压降。TPS7A88最低可工作在1.4V输入电压,0.8V输出电压的环境下。每个通道的线性调整器均集成了一个低噪声的0.8V的电压基准。同时内部的保护电路(比如欠压保护锁定)可以防止器件在输入电压不够高的时候启动,这样的设计可以保证输出电压具有良好的精度。折返电流限制会在输出短路的情况下限制输出电流。内部的power good检测电路可以让用户在多个LDO级联的情况下设置时序,而且当输出电压低于设置的阈值时会有alert信号产生。

图 4 TPS7A8801简化示意图
TPS82140最高可支持17V的电压输入,最大输出电流为2A,整体尺寸为3.0mm x 2.8mm x 1.5mm。TPS82140 MicroSiP电源模块采用了DCS-Control™ (Direct Control with Seamless transition into Power Save Mode)的工作模式。这种工作模式结合了迟滞控制和电压控制的优点,在中到重载的时候工作在PWM(Pulse Width Modulation)模式,轻载的时候工作在PSM(Power Save Mode)模式。在PWM工作模式下,开关电源的开关频率为2MHz,当负载电流减小时,开关电源进入PSM模式,降低了开关频率以减小IC的静态电流,从而实现轻载高效。DCS-Control™同时支持这两种模式,可以在不影响输出电压的前提下完成从PWM到PSM模式的无缝切换。TPS82140提供出色的直流电压调制以及快速的瞬态负载相应,同时具备极低的输出电压纹波,适用于射频,医疗等应用场景。
TPSM82822电源模块集成了同步降压转换器和电感器,可简化设计、减少外部元件并节省印刷电路板 (PCB) 面积。该器件采用紧凑的薄型封装,面积仅为2.0mm x 2.5mm,适用于通过标准表面贴装设备进行自动组装。为了最大限度地提高效率,该转换器以4MHz 的标称开关频率在脉宽调制(PWM)模式下工作,并且会在轻负载电流条件下自动进入节能工作模式。在节能模式下,器件的工作静态电流典型值为4µA。通过使用 DCS-Control 拓扑,该器件可实现出色的负载瞬态性能和精确的输出稳压。器件的 EN 和 PG 引脚支持顺序配置,可带来灵活的系统设计。集成的软启动功能降低了输入电源需要提供的浪涌电流。过温保护和断续短路保护功能使得该解决方案稳健且可靠。

图 5 TPSM82822简化示意图
TI可以提供应用于超声波智能探头的整体解决方案,上述高性能的便携式方案同时也可以为设计者带来便利。
审核编辑:Gt
下一篇:Type-C双电池快充解决方案