时间:2023-03-22 10:28
人气:
作者:admin
随着Type-C的广泛应用,以往的USB充电方案也逐渐需要Type-C Power Delivery(PD)来实现更高效快捷的充电。以往的座充通常仅支持单电池充电,在某些耗电量较大的便携式设备应用的场景下不能完全满足需求,因此本文章提出了一个双电池快充的解决方案。
图1是本文提出的Type-C双电池快充解决方案的框图。Type-C快充协议由USB PD芯片TPS65987D来完成,充电芯片使用了TI最新的升-降压充电芯片BQ25790,电池包中的电量计芯片采用了BQ40Z50,此外,Type-C接口的ESD保护使用了TPD6S300A,同时在输入端使用TPS70933来提供整个系统的芯片供电。整个系统的快充协议、充电和电量计配置由MCU MSP430FR2476来完成。

图 1 Type-C双电池快充解决方案
本文主要讨论此解决方案中TI的产品。
TPS65987D是一款独立的USB Type-C Power Delivery(PD)控制器,具备USB Type-C接口的正反插识别。在线缆识别之后,TPS65987D使用USB PD协议通过CC线进行协议通讯。当线缆识别和PD协议沟通完成后,TPS65987D会打开PD充电路径进行快充。

图 2 TPS65987D简化示意图
TPD6S300 是一种单芯片 USB Type-C 端口保护解决 方案,可提供 20V VBUS 短路过压和 IEC ESD 保护。TPD6S300通过在 CC 和 SBU 引脚上提供过压保 护,可以使 CC 和 SBU 引脚实现 20V 容差,同时不 会干扰正常工作。该器件将高压 FET 串联放置在 SBU 和 CC 线路上。当在这些线路上检测到高于 OVP 阈值 的电压时,高压开关被打开,并且将系统的其余部分与 连接器上存在的高压状态隔离。大多数系统都需要为其外部引脚应用 IEC 61000-4-2 系统级 ESD 保护。TPD6S300为 CC1、 CC2、SBU1、SBU2、DP、DM 引脚集成 IEC 61000- 4-2 ESD 保护,并且无需在连接器上通过外部放置高 压 TVS 二极管。

图 3 TPD6S300简化示意图
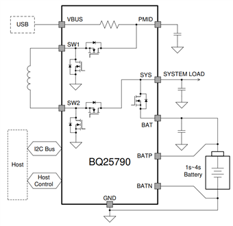
BQ25790是一款集成了MOS管开关的buck-boost充电芯片,可以支持1-4节锂或锂聚合电池。该充电芯片集成了4个开关MOSFET(Q1, Q2, Q3, Q4)、输入电流和充电电流感知电路、电池端FET(QBAT)以及buck-boost转换器的补偿电路。BQ25790可以为USB Type-C和USB Power Delivery(USB-PD)的应用场景提供很高的功率密度和设计灵活性。

图 4 BQ25790简化示意图
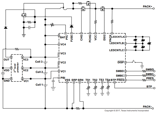
BQ40Z50器件采用已获专利的 Impedance Track™ 技术,是一款基于电池组的单芯片全集成解决方案,针对1 节、2 节、3 节和 4 节串联锂离子或锂聚合物电池组提供电量监测、保护及认证等一些列丰富的功能。BQ40Z50 器件利用其集成的高性能模拟外设,测量锂离子或锂聚合物电池的可用容量、电压、电流、温度和其他关键参数,保留准确的数据记录,并通过 SMBus v1.1 兼容接口将这些信息报告给系统主机控制器。

图 5 BQ40Z50简化示意图
TPS709系列线性稳压器是针对功耗敏感型应用而设计的超低静态电流器件。此精密带隙和误差放大器在温度范围内的精度为 2%。这些器件的静态电流仅为 1µA,因此对于由电池供电、要求静态状态功耗非常小的常开系统而言,这是非常理想的解决方案。为了增加安全性,此器件还具有热关断、电流限制和反向电流保护功能。关断模式通过将 EN引脚拉为低电平进行使能。该模式 的关断电流低至 150nA(典型值)。TPS709系列采用WSON-6和SOT-23-5 封装。

图 6 TPS709简化示意图
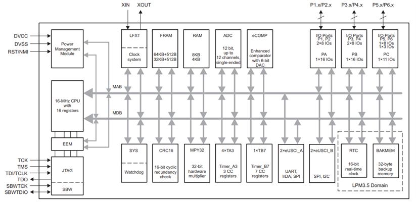
MSP430FR247x 微控制器 (MCU) 是 MSP430™ MCU 超值系列超低功耗低成本器件产品系列的一部分,该产品系列用于检测和测量 应用中的数字输入 D 类音频放大器。MSP430FR247x MCU集成了一个 12 位 SAR ADC 和一个比较器。所有MSP430FR247x MCU均支持 –40° 至 105°C 的工作温度范围,因此这些器 件的FRAM数据记录功能对更高温度的工业 应用 来说意义重大。MSP430FR247x MCU 由一系列由软、硬件组成的生态系统提供支持,并提供有参考设计和代码示例,可帮 助您快速开展设计。开发套件包括 MSP-TS430PT48 48 引脚目标开发板。TI 还提供免费的MSP430Ware™ 软件,该软件以 Code Composer Studio™ IDE 台式机和云端版本组件的形式在 TI Resource Explorer 内部提供。MSP430 MCU 还通过 E2E™ 社区论坛提供广泛的在线配套资料、培训和在线支持。MSP430 超低功耗 (ULP) FRAM 微控制器平台将独特的嵌入式 FRAM 和整体超低功耗系统架构相结合,从而使系统设计人员能够在降低能耗的情况下提升性能。FRAM 技术将 RAM 的低功耗快速写入、灵活性和耐 用性与闪存的非易失性相结合。 TI MSP430 系列低功耗微控制器包含多种器件,其中配备了不同的外设集以满足各类 应用的需求。该架构 与多种低功耗模式配合使用,经过优化,可在便携式测量应用延长电池 寿命中的数字输入 D 类音频放大器。该 MCU 具有一个强大的 16 位精简指令集 (RISC) CPU,使用 16 位寄存器以及常数发生器,以便获得 最高编码效率。数控振荡器 (DCO) 可使 MCU 在不到 10μs(典型值)的时间内从低功耗模式唤醒至活动模式。

图 7 MSP430FR247x框图
审核编辑:郭婷