时间:2023-03-22 11:07
人气:
作者:admin
LTC®3824 是一款非同步降压型控制器,可接受 4V 至 60V 的输入,并且在存在大输入瞬态电压的情况下具有鲁棒性(图 1)。在突发模式操作中,该器件仅吸收 40μA 的静态电流,从而延长了电池供电型应用的运行时间。为了应对汽车和工业应用中的宽温度范围,LTC3824 采用耐热性能增强型 10 引脚 MSE 封装。

图1.无论输入电压如何大幅摆动,输出电压均保持稳定。
12V/2A,宽输入电压范围
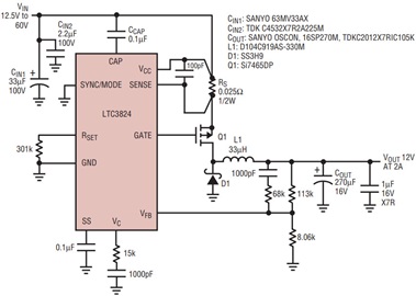
典型的 LTC3824 应用 (图 2) 可提供高达 2A 的连续负载电流,并在 90A 时提供高达 1% 的效率 (图 3)。坚固的 2A、8V 栅极驱动器适用于工业高压 P 沟道 MOSFET。通过使用 P-FET 作为主开关,控制器能够工作高达 100% 的占空比,并且不需要 N 沟道降压稳压器中的升压电容器和二极管。这意味着,每当输入电压降至编程输出电压以下时,输出电压就会平稳地跟随输入电压(降低I2通过检测电阻、P-FET 和电感的 R 损耗)(图 4)。LTC3824 的电流模式架构以极少的补偿组件提供了卓越的线路和负载瞬态响应。输入电流通过与P-FET串联的电阻器持续检测,从而提供精确的电流限制以及快速过压和短路保护。

图2.典型的LTC3824应用。

图4.当输入电压降至编程输出电压以下时,输出电压平稳地跟踪输入电压。
两种操作模式
LTC3824 的 SYNC/MODE 引脚允许用户在工作模式之间进行选择,以提高轻负载条件下的效率。如果引脚保持开路或保持在2V以上,该器件将在编程电流限值的约1/3时开始突发模式操作。在突发模式操作期间,跳过开关周期以减少开关损耗,这对于延长移动应用中的电池寿命尤其重要。将外部时钟接地或施加到SYNC/MODE引脚会强制控制器在轻负载时进入脉冲跳跃模式。在脉冲跳跃模式下,突发箝位设置为零电流,这会将最小峰值电感电流限制在由控制环路的最小导通时间设定的水平。虽然脉冲跳跃模式在非常轻的负载下不如突发模式操作高效,但它降低了V外在恒定频率下工作时产生纹波,从而减少无线电和音频范围内可能的噪声,并简化噪声过滤。工作频率可由单个电阻器 R 进行设置设置,或者它可以同步到200kHz至600kHz的外部时钟。同步有助于集成到使用其他开关稳压器的应用中。
基本的软启动、短路和过压保护
LTC3827 包括一个可编程软起动时间,该时间只需要在 SS 引脚和地之间接一个外部电容器。在高输入电压下,相对较大的电容器可防止启动期间的浪涌电流。这反过来又防止了输出过压和V突然下降在,这在极端情况下可能会迫使 LTC3824 低于其 4V 欠压闭锁。软启动期间,SS 引脚上的电压 V党卫军,作为控制输出电压斜坡上升的基准电压。V的有效范围党卫军斜坡上升期间为 0V 至 0.8V。输出达到编程电平的典型时间由所选软启动电容和SS引脚的7μA上拉电流决定:T党卫军= (C • 0.8V)/7μA。
短路和过压保护设计用于即使在极端条件下也能保持 LTC3824 正常工作。正常工作时,反馈电压VFB被调节至 0.8V。如果 VFB当降至 0.5V 以下时,LTC3824 的开关频率将折叠回 50kHz,前提是电感器电流在 MOSFET 的导通时间内上升得过快。通过为电感电流放电提供额外的时间,可以避免失控。过压比较器监视 V 时的电压FB,并在发生过冲时调整 VC电压向下,保持 MOSFET 关闭。在轻负载突发模式操作期间,过压保护 (OVP) 阈值降低,从而导致周期被跳过。当负载电流增加时,OVP阈值上升。该方案在保持保护的同时,确保最严格的输出电压调节。
结论
LTC®3824 是一款高电压降压型控制器,具有适用于许多精密工业和汽车系统的基本功能。它采用纤巧型耐热性能增强型 10 引脚 MSE 封装(图 5)以节省空间,并且具有高度可配置性,包括与外部频率源同步的能力、两种轻负载操作模式以及可编程软启动和电流限制。

图5.LTC3824 采用小型、耐热性能增强型 MSE 封装。
审核编辑:郭婷