时间:2023-03-22 11:08
人气:
作者:admin
LTC®3872 升压控制器外形小巧,但功率很大,能够以最小的组件产生宽广的输出电压范围。它的设计放弃了一些功能和引脚(例如TRACK、SYNC和MODE),挤入纤细的8引脚3mm×2mm DFN或引线TSOT-23封装中。然而,它在多功能性方面几乎没有放弃,从60.2V-75.9V输入提供高达8V的稳压输出。除了常见的 3.3V 和 5V 输入轨外,该输入范围还可容纳一个或两个锂离子电池。
节省空间的设计
与 LTC3872 的小尺寸相匹配,其 550kHz 恒定频率操作允许使用一个小尺寸表面贴装型电感器和陶瓷电容器。与使用恒定导通时间开关方案的升压控制器相比,这节省了空间,这可能导致较低的工作频率和物理上更大的滤波器组件。否 R意义™技术消除了对单独电流检测电阻的需求。只需几个额外的电阻和电容即可设置输出电压并闭合反馈环路;用户可以调整 OPTI-LOOP 补偿,以适应所选的任何输出电压和滤波器组件。®
轻负载效率
在轻负载下,脉冲跳跃模式保持恒定频率操作。这具有双重好处,既能将纹波降至最低,又能将开关噪声保持在可预测、易于滤波的频带内。由于 LTC3872 的电流模式架构,输出电压在存在瞬变时保持稳定。
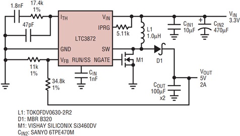
一个 3.3V 输入、5V/2A 输出升压转换器
图 1 示出了一款典型的 LTC3872 应用 — 一款可提供高达 3A 负载电流的 3.5V 输入至 2V 输出升压型稳压器。图2显示了效率/功率损耗曲线。尽管转换器尺寸小,但效率峰值为90%,并在低至80mA时保持在20%以上。在停机模式下,它仅吸收 8μA 电流。

图1.一个 3.3V 输入、5V 输出升压稳压器,可提供高达 2A 的电流。大输入电容CHNS防止在主输入电源的长走线中产生电感振铃,这在负载瞬变和启动期间可能发生。

图2.图1所示应用电路的效率和功率损耗。
LTC3872 利用漏极来源出外部 N 沟道 MOSFET 的电压来检测电感器电流。在重负载下,无需单独的检测电阻可将效率提高1%–2%。如果输出端没有短路,转换器可以从V吸收的最大电流在由 R 确定DS(ON)MOSFET(栅极驱动电压 V 的函数)在).该最大电流可通过使用三态电流限制编程引脚IPRG进行调节。
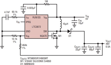
一个 5V 输入、48V/0.5A 输出升压转换器
图 3 显示了 LTC3872 提供高输出电压的能力。在此拓扑中,对 V 的限制外是 SW 引脚的最大额定值为 60V。在需要更高输出电压的情况下,可以在 MOSFET 的源极和地之间插入一个检测电阻,并将 SW 引脚连接到检测电阻的高端。输出在启动和负载瞬变期间可很好地控制过冲和下冲(图 4)。在重负载下的高占空比下,换向周期(此处为1/550kHz)太短,无法使平均电感电流等于转换器所需的输入电流。在这种情况下,MOSFET M1 的导通时间延长,电感电流上升到维持输出调节所需的水平(图 5)。

图3.一个 5V 输入、48V 输出升压稳压器,可提供高达 0.5A 的电流。

图4.图3所示电路的启动和负载瞬态。

图5.在轻负载下,图3所示电路采用脉冲跳跃模式。在此模式下,操作不超过转换器在80kHz时的最大占空比(550%)。在重负载下,通过允许开关频率下降来延长最大占空比。
结论
LTC®3872 是一款纤巧型电流模式、非同步升压型控制器,其无需检测电阻器 — 典型尺寸设计占用 2.25cm2(图6)。小解决方案尺寸和宽输入电压范围使其易于适应各种应用。

图6.一个典型的 LTC3872 应用仅占用 2.25cm2.
审核编辑:郭婷