时间:2023-03-22 11:11
人气:
作者:admin
CCD成像仪在更高的分辨率、更快的读出速率和连续的视频功能方面不断进步。所有这些进步都需要增加功率,但电源设计必须在不降低效率或增加尺寸的情况下增加功率。LT®3487 单片式开关稳压器为 CCD 应用提供了一种纤巧、高度集成、高效的偏置电源解决方案。它集成了升压和反相稳压器、肖特基二极管、升压侧输出断接和接地侧反馈电阻器,全部集成在 3mm × 3mm DFN 封装中。LT3487 的升压侧 750mA 直流电流限值和 900mA 的反相开关限值足以为最新一代和下一代 CCD 成像器供电。输出断接可确保在关断时不会因负载直流泄漏而浪费电源。
CCD 从放电的锂离子电池中获取高功率
图 1 示出了 LT3487 在一种高功率 CCD 应用中的应用,该应用利用一个几乎放电的 45.15V 锂离子电池提供 90mA (8V) 和 3mA (–0V)。这种功率处理能力使得 LT3487 能够用于具有视频功能的数码相机。

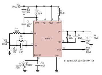
图1.紧凑型 15V、–8V CCD 偏置应用。

图2.3.6V V CCD 偏置应用的效率在.
该特定转换器可在 2.3V 至 16V 的宽输入电压范围内工作。两个通道均以 2MHz 开关频率运行,因而可以使用纤巧型电感器和电容器。固定频率 PWM 控制提供具有低、可预测纹波的输出。
由于两个通道都集成了片上肖特基二极管,因此外部元件最小化。每个通道还只需要一个外部电阻来设置输出电压。每个分压器中的第二个电阻在片内提供并经过调整,以提供精确的25μA输入电流。
软启动和排序
当 DC/DC 转换器开始向未充电的输出电容器供电时,它通常以电流限制运行,直到输出达到稳压状态。从输入端拉出的这种大电流尖峰在许多应用中可能不被接受,其中V.在电流供应能力有限。LT3487 具有软起动功能,可箝位内部 VC节点到缓慢上升的软启动电压,从而限制峰值开关电流。这使得电感中的电流上升得更慢。输出进入调节速度较慢,来自V的电流尖峰在被淘汰。
在多通道稳压器中,输出的排序也很重要。典型的CCD要求正输出在负输出之前进入稳压状态,并在稳压器关断时在其后崩溃。LT3487 的智能软起动利用单个外部电容器提供了两个通道的顺序软起动。LT3487 从 RUN/SS 引脚提供 1.4μA 电流,该引脚对软起动电容器进行充电;要关断器件,请使用漏极开路晶体管来吸收该电流。使用足够尺寸的软启动电容时,正通道缓慢上升进入稳压状态,然后负极通道开始缓慢上升进入稳压状态。图3和图4显示了带或不带软启动电容时的输出电压和输入电流。请注意,即使没有软启动电容器,负极通道也不会启动,直到正极达到其最终电压的87%。输出断接的设计还使得当芯片关断时,两个通道可以轻轻地折叠在一起。

图4.采用 100nF 软启动电容器启动。
输出断开
在标准升压稳压器中,电感和肖特基二极管提供从输入到输出的直流电流路径,即使在稳压器关断时也是如此。当芯片关断时,输出端的任何负载都可能继续耗尽V电压在源。LT3487 通过一个片内输出断接解决了这一问题。输出断接是一个PNP调整管,消除了直流损耗路径。调整管由一个电路控制,该电路改变其基极电流以使其保持在饱和边缘,从而在PNP两端的压降和静态电流之间产生最佳折衷方案。LT3487中的断开可以支持50mA的负载,VCE小于210mV。
VBAT Pin
VBAT引脚是一项创新,允许在广泛的应用中进行输出断开操作。VBAT监测升压电感器的输入处的电压,并允许正输出保持激活,直到CAP节点下降到高于VBAT的1.2V。这样可以确保即使在零件停机后,输出断开也能继续运行。由于输出断开继续工作,在负偏压放电之前,正输出不会急剧下降到地。VBAT引脚允许电感器由不同于VIN的电源供电,同时仍保持断开操作。这在使用双电池电源的系统中是有用的,其中低电压升压为VIN电源提供3.3V。通过将VBAT和电感器连接到2单元电源,当部件进入停机状态时,正输出能够尽可能长时间地保持导通。
应用
LT3487 可用于一个 CCD 偏置以及其他需要正偏置和负偏置的应用,例如 ±12V 数据采集系统。升压通道可以产生高达30V的电压,只要该器件能够满足所需的占空比。同样,反相通道可以产生低至 –30V 的电压。这种高电压能力使得 LT3487 能够用于许多 LCD 应用。
结论
LT3487 简化并缩小了 CCD 偏置电源,而不会影响性能或特性。软启动和输出断接功能可确保输入电池不会遇到电流尖峰或关断漏电。高电流能力甚至可以满足最耗电的视频应用。
审核编辑:郭婷
下一篇:可充电AA电池的简单表征电路