时间:2023-03-22 11:16
人气:
作者:admin
汽车信息娱乐产品(多媒体和远程信息处理)对功率的要求更高,对车辆的电源管理系统提出了挑战。本应用笔记介绍了用于电源管理的平均电流模式控制(ACMC)技术。本文展示了该技术最大限度地减少了几个电源管理问题,包括效率、尺寸、EMI、瞬态响应、设计复杂性和总体成本。MAX5060/MAX5061将作为该技术的示例。
介绍
由于高性能微处理器在汽车多媒体和远程信息处理(例如信息娱乐产品)中需要更多的功率,因此一些众所周知的设计问题(如噪声敏感性、EMI 和环路补偿)也是如此。平均电流模式控制(ACMC)有助于缓解这些问题,特别是在汽车信息娱乐应用中。本应用笔记介绍了ACMC,并解释了它相对于信息娱乐应用的电流模式控制设计的优势。MAX5060/MAX5061为ACMC,此处提供的信息补充了产品数据资料中的基本说明。
定义设计目标
每个汽车信息娱乐应用都对电源管理提出了一套独特的技术和商业要求。最重要的设计考虑因素是效率、尺寸、EMI、瞬态响应、设计复杂性和成本。所有这些参数都与电源开关频率间接相关,而电源开关频率是平衡所有这些要求的重要参数。
ACMC的优势
对于输出电流相对较高(5A至25A)的转换器,在电流模式控制(CMC)技术中降低检流电阻值有助于提高效率。在本文中,CMC意味着具有峰值电流检测的恒定频率。然而,这种方法有一个缺点:CMC使转换器越来越容易受到噪声的影响。在极端高电流情况下,即使是最好的PCB布局也无法充分抑制叠加在电流检测信号上的噪声。解决这个问题的一种方法是使用电压模式控制VMC,这是一种古老但经过验证的技术。VMC提高了抗噪性和效率,但需要一定量的环路补偿设计才能达到可接受的性能。
ACMC 设计基础
ACMC技术将VMC的抗噪性和效率与CMC的稳定性和性能特征相结合。图1显示了在ACMC中运行的降压转换器的功能框图。

图1.ACMC中运行的降压转换器的功能框图。在图中,CEA = 电流误差放大器,CSA = 电流检测放大器,VEA = 电压误差放大器。电感电流信号,iL,将在下面和图 2 中讨论。
为了更好地理解ACMC,首先回顾CMC的原理。通过检查图1,如果去掉电流误差放大器(CEA)和锯齿发生器,则电流检测放大器(CSA)的输出可以馈入PWM比较器的反相端子。类似地,电压误差放大器(VEA)的输出随后可以馈入同相端子。结果是一个双回路系统,用于控制电感电流(内环路)和输出电压(外环路)。
如前所述,在高输出电流应用中,需要使检流电阻R。S(见图1),尽可能小,以最大限度地降低转换器的功耗。但这样做的结果是一个较浅的信号,噪声会蔓延到系统中,并表现为抖动。
然而,对于ACMC,电流检测信号被馈入CEA的反相输入(图1),而VEA在CEA的同相输入端设置电感电流。通过使用反馈网络补偿CEA,可以完成以下几件事:定制电流检测信号以在直流时表现出最大增益(对于降压转换器,电感的直流电流相当于转换器的输出电流);允许实际电流检测信号畅通无阻地通过放大器;最后,抑制叠加在信号上的高频开关噪声。CEA在直流下的高增益使该控制方案能够精确地设置输出电流。相比之下,CMC中的电流检测信号具有平坦的增益,导致系统由于输入电压变化而表现出峰均电流误差。最后从图1开始,将CEA输出与电压斜坡进行比较,从而产生所需的PWM信号来驱动功率MOSFET。

图2.图1的控制波形。
图2显示了图1的控制波形。注意电感电流信号,iL(红色)与锯齿波相比,是反转的。PWM 比较器之后的 SR 锁存器可防止因噪声而发生信号反弹。类似地,时钟信号复位锯齿斜坡,几乎消除了噪声尖峰过早关闭MOSFET的任何可能性。这种控制技术的另一个重要特点是,当占空比超过50%时,不需要斜率补偿。这是因为锯齿坡道已经提供了这种补偿。
对于图1中的降压转换器示例,内部环路补偿输入电压的变化。随着输入电压的增加,来自CEA的电流信号的下降斜率变得更陡(图2),导致占空比变窄。然而,外环路补偿输出电压的变化,而输出电压的变化又是由负载的变化引起的。由于电感电流由VEA编程,因此功率部分呈现单极响应,从而简化了电压环路补偿。
补偿CEA是一项简单的任务,前提是遵循MAX5060/MAX5061数据资料中的推荐指南。MAX5060/MAX5061为DC-DC控制器,可解决上述所有设计问题,并包含实现高效、安静、高性价比DC-DC转换器所需的全部特性。图3显示了具有建议补偿网络的器件中的CEA。建议使用此网络,因为 CEA 不提供对其反相输入的直接访问。请注意,CEA是跨导放大器,即与标准运算放大器相比,它具有相对较高的输出阻抗。

图3.建议MAX5060/MAX5061DC-DC转换器中CEA补偿网络。
为了优化电流环路,电感电流的下降斜率,iL,(图 2 中的红色信号)是沿着锯齿坡道的斜率进行的。同样重要的是,我L不超过斜坡,否则会发生次谐波振荡和不稳定。
忽略同步整流器两端的压降,降压转换器电感电流的下降斜率由下式给出:

该电流通过检流电阻RS。RS两端的电压由CSA测量和放大,增益为34.5(见图1)。如果我们将其乘以CEA的增益,G中航,并将其等同于锯齿坡,等于 VSfS,我们得到表达式:

现在,跨导放大器的增益定义为gMRL.将其替换为 G中航并求解 RL,我们得到:

数据资料中给出MAX5060/MAX5061的CEA跨导为550μS;RL在这种情况下变为RCF,如图 3 所示。该电阻将CEA增益设置为单位,大约为电流环路的交越频率。锯齿坡道,VS,MAX5060/MAX5061的峰峰值幅度为2V。将这些常量代入上述等式,我们得到:

CEA的直流增益应尽可能高,以准确设置直流输出电流。在直流时,补偿网络中的电容器相当于开路,从而使CEA在直流时具有最大增益。将零点放置在略低于最小交越频率的位置,将极点放置在比零点高至少十倍频程的位置,会导致电流环路表现出高带宽,同时衰减不需要的开关噪声。
极点和零点的计算公式为:

为了使公式5中的极点频率表达式成立,CCF需要至少是 C 的 10 倍CFF.如果此比率不是 10:1,请替换 CCFF与 CCF||CCFF对于极表达式。请注意,在原点有一个极点,正如人们可以想象的那样,在C上出现无限阻抗CFF.所需的电容值使用上述公式求解。
补偿 VEA 可能是一项非常复杂的任务,具体取决于所需的性能水平。MAX5060/MAX5061数据资料介绍了一种简单实用的补偿方法,仅推荐使用电阻反馈网络。这是有源电压定位技术的一部分,该技术减小了输出电容的尺寸,同时提供了良好的负载瞬态响应。如果在最小负载条件下将输出电压设置为略高于其标称值,而在满载条件下允许其低于标称值相同量,则直流调节会下降。尽管如此,负载瞬态期间的最大电压偏差明显低于VEA补偿高低频增益时的最大电压偏差。此外,负载的功耗也降低了。
补偿电压环路以获得最佳响应需要了解VEA的增益与频率特性,以及整个环路在整个负载和温度范围内的大信号行为。增益与频率的知识可以通过实验获得。然后可以对 VEA 进行补偿,以实现所需的性能。应允许足够的相位裕量以确保稳定性;45° 到 60° 通常很好。VEA 补偿网络的派生方式与 CEA 相同。DC-DC 转换器应承受启动、负载变化、短路恢复、无负载条件和输入电压变化等瞬态。如果输出电压在所有这些瞬态条件下在整个温度范围内表现出良好的阻尼响应,则可以假设系统是稳定的。
应用提示
调整输入电压范围
MAX5060/MAX5061具有内部5V线性稳压器,可由外部5V电源覆盖。如果将输入电压馈入IN,则输入范围指定为7V至28V。将输入电压馈入 Vcc将输入范围限制在 4.75V 至 5.50V 之间。在后一种情况下,建议将IN短路为Vcc绕过内部调节器。为了在两个输入范围内连续工作,可以使用图4所示的自举电路。扼流圈中的耦合绕组设计用于产生电压,例如8V,即使IN电压低于7V,该电压也会接管IC的电源。该自举电路还有助于降低IC中的功耗。

图4.扩展MAX5060/MAX5061输入电压范围的自举电路示例
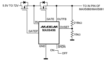
IC的最大输入电压为28V。如果转换器需要承受高达72V的更高电压,建议使用图5所示电路。该电路还提供反向输入电压保护。

图5.利用该电路将MAX5060/MAX5061的电压限制在28V,并保护电路免受电池反接故障的影响。
同步开关频率
开关频率同步是信息娱乐系统的一个非常重要的要求,以避免DC-DC转换器对汽车收音机、电视调谐器、显示监视器或导航系统等敏感负载的干扰。在这些单元中,同步通常是通过让 DC-DC 控制器的频率自由运行,然后让高性能处理器将其同步到所需的频率来实现。MAX5060/MAX5061提供125kHz至1.5MHz的频率范围,也可同步。
如果无法将MAX5060/MAX5061与外部时钟同步,或者转换器的开关频率产生过大的EMI,则实际方案是通过扩频振荡器(如DS1090U-16扩频振荡器)驱动SYNC引脚,如图6所示。本例中,300kHz的开关频率通过DS1090U-16上的单个电阻进行设置。抖动量为±4%,抖动率为1.2kHz。抖动速率不应太高,因为扩频会导致系统环路中的相移,需要对其进行补偿。DS1090的频率计算器可在应用笔记3692“DS1090的频率计算器”中免费下载。

图6.通过将MAX5060/MAX5061与扩频时钟(DS1090)同步,峰值辐射发射显著降低。
降压-升压操作
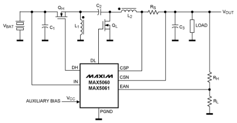
MAX5060/MAX5061还可用于实现降压-升压转换器(图7)。

图7.利用MAX5060/MAX5061实现简化的降压-升压转换器。
注意,在图7中电容C。1和 C2需要承受比降压转换器输出电容更大的纹波电流等效输出电流。另请注意,所示的两个电感可以绕在同一磁芯上;如果这样做,请注意 L 的方向点1和 L2在图 7 中。如果使用两个独立的电感器,则可以忽略这些点。
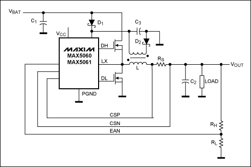
MAX5060/MAX5061中CSA的共模范围为0至5.5V。在设计输出电压大于5V的转换器时,可以推荐两个电路。图8中的电路采用现成的电流检测变压器,图9中的电路采用电阻桥。设计中使用 0.1% 电阻。减小电阻kR的尺寸和功耗S, VRS偏置至5V。由于EAN输入应设置为0.6V,因此需要单独的分压器。

图8.使用电流检测变压器的电流检测方法

图9.使用电阻桥的电流检测方法
结论
尽管设计人员一直提倡CMC是操作DC-DC转换器的出色技术,但对廉价电流检测电阻器提高效率的要求暴露了CMC的主要缺点之一:噪声敏感性。MAX5060/MAX5061采用的ACMC技术解决了噪声问题和其他问题。ACMC能够设计出满足高性能微处理器要求的DC-DC转换器,尤其是汽车多媒体和远程信息处理系统中的微处理器。
审核编辑:郭婷
上一篇:可充电AA电池的简单表征电路