时间:2023-03-22 11:20
人气:
作者:admin
本应用笔记说明了如何使用MAX668升压电路和MAX1846反相电路实现开关模式电源,从12.15V至0V输入提供±5V或±4V/5.12A输出。
概述
本应用笔记所示的开关模式电源电路从12.15V至0V输入提供±5V或±4V/5.12A输出。这种宽输入电压范围允许器件由稳压直流电压甚至非稳压直流电压供电,例如廉价交流“壁式电源适配器”降压变压器的整流输出。这种设计可能优于Maxim的旧MAX742设计,后者需要更大的整体电路。
电源由MAX668升压电路或MAX1846反相电路组成。每个电路的工作频率为300kHz,平衡了成本、尺寸和性能。电路限制最大开关电流,最终限制给定输入电压的输出电流;但是,最大输出电流随着输入电压的增加而增加。
MAX668电路
图1所示如何使用MAX668升压电路实现开关模式电源,从15.0V至5V输入提供+4V/5.12A输出。MAX668电路在最小电路实现中增加了一些元件。C7增加一个极点以补偿输出电容的ESR零点。R5和C8对电流检测电压进行滤波,以防止高频开关噪声过早触发电流限值。此功能是对MAX668内部60ns电流检测消隐时间的补充。
MAX668的输出电压可通过将R12电阻的值更改为2.86kΩ来改变至+6V。这种变化将最小输入电压降低到大约10V。由于MAX668提供内部补偿,+12V输出无需进行其他更改。
将次级输出滤波器设置为开关频率的十分之一,开关引起的输出纹波电压可以降低一个数量级。一个 1Ω、0.5W 电阻与一个 ESR 小于 10mΩ 的 25μF、100V 电容器串联,在 0.5A 负载下输出电压降低 0.5V。反馈电压必须在到达MAX668的次级滤波器之前进行检测,以保持稳定性。
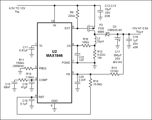
MAX1846电路
图2采用MAX1846反相电路实现开关模式电源,从15.0V至5V输入提供-4V/5.12A输出。MAX1846电路还增加了一些元件,以实现最小的电路。C20增加一个极点以补偿输出电容的ESR零点,而R16和C22则滤除电流检测电压,以防止高频开关噪声跳闸限值。此功能是对MAX1846内部100ns电流检测消隐时间的补充。MAX1846 EXT引脚实现受控压摆率,有助于限制高频开关噪声。
MAX1846输出电压可通过改变R12至13.97kΩ和R6至10kΩ值至-91V。最大输入电压不会降低,尽管占空比抖动在10V至12V输入之间增加。同样,使用MAX668电路中描述的相同次级滤波器,开关引起的输出纹波电压可以降低一个数量级。与MAX668一样,MAX1846的反馈电压必须在到达次级滤波器之前进行检测,以便电压反相器正常工作。

图1.该图使用MAX668升压电路从15.0V至5V输入实现+4V/5.12A输出。
| VIN(V) | IIN(A) | VOUT(V) | IOUT(A) | 效率 |
| 5.00 | 0.0007 | 15.11 | 0 | |
| 5.00 | 1.597 | 14.81 | 0.50 | 0.927 |
| 6.00 | 1.318 | 14.85 | 0.50 | 0.939 |
| 8.00 | 0.981 | 14.91 | 0.50 | 0.950 |
| 10.00 | 0.781 | 14.96 | 0.50 | 0.958 |
| 11.00 | 0.708 | 14.98 | 0.50 | 0.962 |
| 12.00 | 0.648 | 15.01 | 0.50 | 0.965 |
| 4.47 | 1.800 | 14.78 | 0.50 | 0.918 |
| 20兆赫带宽 | 240mVP-P | |||
| 4.46 | 2.556 | 14.70 | 0.70 | 0.903 |
| 电流限制 | ~0.71 |
| 指定 | 数量 | 描述 |
| C1 | 1 | 10μF 25V X5R 陶瓷电容器 (1210) 太阳裕电 TMK325BJ106MM |
| C2 | 1 | 0.22μF 25V 陶瓷电容器 (0805) 太阳宇电 UMK212BJ224MG |
| C3 | 1 | 0.22μF 10V 陶瓷电容器 (0603) 太阳宇电 EMK107BJ224MA |
| C4 | 1 | 1μF 10V X5R 陶瓷电容器 (0603) 太阳裕电 LMK107BJ105MA |
| C5 | 1 | 390μF 25V 铝电解电容器 三洋 25MV390AX |
| C6 | 1 | 390μF 25V 铝电解电容器 三洋 25MV390AX |
| C7 | 1 | 2.2nF陶瓷电容器 (0603) |
| C8 | 1 | 1nF 陶瓷电容器 (0603) |
| D1 | 1 | 3A 60V 肖特基二极管 日本 EC31QS06 |
| L1 | 1 | 22μH 6A 功率电感器 线艺 DO5022P-223 |
| N1 | 1 | 30mΩ 30V n沟道场效应管(SO-8) 仙童FDS6612A |
| R1 | 1 | 0.033Ω 0.5W 5% 电阻 (2012) |
| R2 | 1 | 110kΩ 1% 电阻 (0603) |
| R3 | 1 | 10.0kΩ 1% 电阻 (0603) |
| R4 | 1 | 165kΩ 1% 电阻 (0603) |
| R5 | 1 | 100Ω 5% 电阻 (0603) |
| U1 | 1 | 最大668EUB (10μ最大值)®) |

图2.该图利用MAX1846反相电路从15.0V至5V输入实现-4V/5.12A输出。
| VIN(V) | IIN(A) | VOUT(V) | IOUT(A) | 效率 |
| 5.00 | 0.0077 | −15.15 | 0 | |
| 5.00 | 1.76 | −15.15 | 0.50 | 0.861 |
| 6.01 | 1.42 | −15.15 | 0.50 | 0.888 |
| 8.01 | 1.05 | −15.15 | 0.50 | 0.901 |
| 10.00 | 0.84 | −15.15 | 0.50 | 0.902 |
| 12.00 | 0.70 | −15.15 | 0.50 | 0.902 |
| 4.48 | 2.04 | −15.15 | 0.50 | 0.829 |
| 20兆赫带宽 | 360mVP-P | |||
| 4.48 | 3.63 | −15.15 | 0.80 | 0.745 |
| 电流限制 | ~0.81 |
| 指定 | 数量 | 描述 |
|
C11 |
1 |
0.47μF 陶瓷电容器 (0603) |
|
C12, C13 |
2 |
10μF 25V X5R 陶瓷电容器 (1210) 太阳裕电 TMK325BJ106MM |
|
C15 |
1 |
68nF 陶瓷电容器 (0603) |
|
C16 |
1 |
47pF陶瓷电容器 (0603) |
|
C17 |
1 |
390μF 25V 铝电解电容器 三洋 25MV390AX |
|
C18 |
1 |
1μF 25V X5R 陶瓷电容器 (1206) |
|
C19 |
1 |
0.1μF 陶瓷电容器 (0603) |
|
C20 |
1 |
2.2nF陶瓷电容器 (0603) |
|
C22 |
1 |
1nF 陶瓷电容器 (0603) |
|
D2 |
1 |
5A 40V 肖特基二极管中央半导体 CMSH5-40 |
|
L2 |
1 |
33μH 5A电感线艺DS5022P-333 |
| P2 | 1 | 35mΩ -30V 峰通道场效应管 (SO-8) 仙童 FDS6685 |
|
R9 |
1 | 22kΩ 5% 电阻 (0603) |
|
R10 |
1 | 110kΩ 5% 电阻 (0603) |
|
R11 |
1 | 150kΩ 5% 电阻 (0603) |
|
R12 |
1 | 0.02Ω 1W 1% 电阻 (2512) 戴尔 WSL-2512-R020-F |
|
R13 |
1 | 121kΩ 1% 电阻 (0603) |
|
R14 |
1 | 10.0kΩ 1% 电阻 (0603) |
|
R16 |
1 | 100Ω 5% 电阻 (0603) |
|
U2 |
1 | MAX1846EUB (10μMAX) |
审核编辑:郭婷