时间:2023-03-23 10:52
人气:
作者:admin
就其本质而言,反激式 DC/DC 转换器是最通用的电源转换器拓扑之一。由于它使用变压器,因此它可以升压或降压,并在需要时提供直流隔离。应用包括网络设备的电源、以太网供电 (PoE)、汽车、消费电子和一般系统内务管理。LTC3805 专为增强基本反激式转换器的灵活性而设计,从而能够针对各种应用优化单个设计。转换器的输入和输出电压仅受功率MOSFET和变压器等外部元件的额定值限制。LTC3805 可针对频率、斜率补偿、软起动、输入电压 RUN/STOP 门限 (包括可编程迟滞)、与一个外部频率源的同步以及过流保护进行编程,以保护转换器免受故障影响。
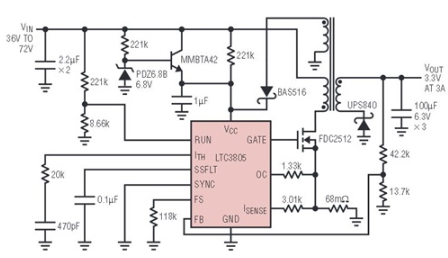
36V–72V 至 3.3V/3A 非隔离反激式
图 1 示出了 LTC3805 采用非隔离式反激式转换器,其输入电压范围为 36V 至 72V,输出电压为 3.3V/3A。本节的其余部分详细介绍了在创建此转换器时做出的设计决策,并介绍了针对各种应用更改设计的方法。下一节将介绍转换器的独立版本。

图1.非隔离式 36V 至 72V 至 3.3V 3A 反激式转换器。
VCC电源和启动
在此设计中,启动V抄送LTC3805 的电源由一个采用一个 NPN 晶体管、一个齐纳二极管和两个电阻器的外部前置稳压器提供。一旦转换器开始工作,变压器上的绕组将提供偏置电源,该偏置电源关闭NPN晶体管以节省功耗并提高效率。或者,由于 LTC3805 具有一个 40μA 的超低停机电流,因此可以使用一个简单的涓流充电器来消除 NPN 前置稳压器。LTC3805 具有一个 V抄送上升门限为8.5V,下降门限为4V,因此实现涓流充电器时有足够的迟滞。无论哪种情况,请注意 V抄送未连接到 V在因此,通过适当选择外部组件,几乎任何高于 8.5V 的输入电源都可以容纳,并且一旦启动,LTC3805 就可以采用低至 4V 的输入电源运行。
VOUT编程
FB 引脚通过一个电阻分压器将其与 LTC0 的 8.3805V 内部基准进行比较来监视输出电压。由于 FB 引脚不直接连接至输出,因此 LTC3805 只需调整电阻值即可适应低至 0.8V 的任何输出电压。
选择频率
200kHz 工作频率由 FS 引脚上的 118kΩ 电阻设置。通过改变此电阻,工作频率可以设置在70kHz和700kHz之间。高功率设计倾向于使用较低的频率,而低功耗设计倾向于使用较高的频率。LTC3805 的频率可编程性允许为任何给定设计选择最佳频率。
对VIN阈值进行编程
V 上的阈值上升在,与 V 上的阈值无关抄送,由连接到 RUN 引脚的 221kΩ 和 8.86kΩ 电阻设置。RUN 引脚上的上升门限为 1.2V,而其绝对最大电压为 18V — 比率为 15:1。因此,RUN 引脚适合具有宽输入电压范围的设计,并且仍然具有足够高的额定电压,以承受 V 上的瞬态过压在.一旦启动,LTC3805 将从 RUN 引脚获得一个 5μA 的电流。乘以221kΩ电阻,该电流将迟滞设置为V。在至 1.1V。通过改变221kΩ和8.86kΩ电阻的值,同时保持其比率恒定,可以选择具有相同上升阈值的不同迟滞。
设置软启动
V的变化率外启动时由SSFLT引脚上的电容编程 — 本例中为0.1μF。选择SSFLT电容器的一个主要考虑因素是用于旁路V的滤波电容器外.通常,较大的输出滤波电容需要较慢的软启动,以限制充电滤波电容引起的浪涌电流。相反,如果转换器具有一个小的输出滤波电容器,则可以省略 SSFLT 电容器,而 LTC3805 内部软起动可在 1.8ms 内斜坡上升输出电压。
斜率补偿和过流操作编程
68mΩ电阻监视通过主NMOS开关的电流,并通过I实现电流模式控制和过流保护意义和 OC 引脚。我意义引脚监视通过主开关的电流,并在电流超过I上的电压设定的水平时将其关闭千针。3.01kΩ 电阻器利用由 LTC3805 提供的一个斜坡电流来设定斜率补偿量。
过流保护电平由 1.33kΩ 电阻与 OC 引脚串联,使用 OC 引脚提供的恒定 10μA 电流设置。使用此电阻器可以对多种行为进行编程。这种特殊的设计设置为将输出电压调节到3A,然后过流跳闸刚好高于该电流。另一种策略是使用较小的电阻,当转换器进入限流状态时,允许输出电压骤降,然后跳闸过流以防止损坏。无论哪种情况,一旦出现过流跳闸,LTC3805 就会关断,等待一个超时间隔,该间隔是通过对 SSFLT 引脚上的电容器放电来确定的,然后在过流故障被消除时重新启动。如果未消除故障,则 LTC3805 将进入一种打嗝模式,在该模式下,LTC3805 会周期性地尝试以由 SSFLT 引脚上的电容器确定的周期重新启动。因此,LTC<> 可完全保护反激式转换器免受输出短路的影响。
与外部源的频率同步
尽管图 1 所示为接地,但 SYNC 引脚用于将 LTC3805 的工作频率同步至一个外部电源。同步信号可以在没有任何特定排序要求的情况下施加和移除 — 它可以在 LTC3805 开始工作之前存在,也可以是在 LTC3805 开始工作之后使用由 FS 引脚上的电阻器设置的频率施加。当施加同步信号时,LTC3805 在两个操作周期内锁定至该信号。当同步信号被移除时,LTC3805 只需不超过两个周期即可跳回到由 FS 引脚设置的频率。
隔离式转换器设计
通过在变压器的副边增加一个基准(例如 LT1)和一个光隔离器以从隔离的次级向 LTC4430 提供反馈,可以修改图 3805 所示的基本设计,以在输入和输出之间提供直流隔离。图2显示了DC1045演示电路的照片,DC1演示电路是一种隔离式转换器,其基本设计和性能与图3中的转换器相同,代表了隔离式和非隔离式设计的尺寸。图<>显示了隔离式转换器的效率,也是非隔离式转换器的代表。

图2.隔离式 36V 至 72V 至 3.3V 3A 反激式转换器。

图3.隔离式和非隔离式 36V–72V 至 3.3V 3A 反激式转换器的效率。
针对不同输入或输出电压的修改
上述两种应用代表典型的非隔离和隔离式10W反激式转换器。采用这种基本设计并通过与电压变化成正比地缩放外部组件来改变输入或输出电压是相当容易的。这些变化对 LTC3805 是透明的,并且可以通过一个不比图 1 更复杂的电路和一个不大于图 2 所示的电路板来实现。
输入电压的降低和输入电流的增加主要涉及选择具有较低电压和较高额定电流的NMOS电源开关,以及选择匝数减少且导线尺寸成比例较大的变压器初级绕组。对于输入滤波电容,可以降低额定电压,并按比例增加电容。此外,连接到 RUN 引脚的电阻分压器必须针对新的输入电压进行调整。最后,应减小68mΩ电流检测电阻的值,以考虑较高的输入电流。对于输入电压的增加,一切都按相反的方向成比例变化。
同样,输出电压的变化涉及二极管的变化、变压器次级绕组中的匝数、输出滤波电容器的额定电压和值的变化,以及检测输出电压的分压器的适当变化。如果输出电压在4V和9V之间,非隔离转换器的设计非常简单,因为V抄送可由直接连接到输出的二极管提供,而不是变压器上的第三个绕组。
结论
由于其灵活性,反激式转换器是使用最广泛的基于变压器的转换器。LTC3805 使得能够对宽范围的转换器输入和输出电压使用相同的基本电路,从而最大限度地提高了反激式转换器的灵活性。只需调整元件值以匹配电压和电流条件,大大简化电路板设计和更新。
审核编辑:郭婷