时间:2023-03-23 11:24
人气:
作者:admin
用于备用电源的最常见电源是电池。在备用电源系统中,通过持续监控电池的健康状况和充电状态,了解电池是否随时准备就绪且可靠非常重要。智能电池是目前可以满足这些要求的最佳行业标准系统。
智能电池系统(SBS)的两个重要特点是它们与电池化学成分无关,并提供内置的电量计。由于充电系统不再承担充电监控和应用特定化学充电算法的负担,因此充电器本身可以是真正的通用,接受任何智能电池,无论类型或容量如何。主机系统只需提供智能电池充电器即可保证健康的电池保持充满电状态并检测到损坏的电池。
这无疑简化了充电器设计。同一充电器无需修改即可在各种产品中使用。它还简化了现场和工厂升级到不同的化学品或更高的容量。
LTC®4100 智能电池充电器主要针对高功耗便携式产品(如笔记本电脑)中的大电池配置。许多新产品不需要 LTC4100 的高电压能力,但仍需要 SBS 系统的所有优势。LTC®4101 是 LTC4100 智能电池充电器的一个特殊版本,其经过优化以在低于 5.5V 的电池电压下工作,同时保留了 LTC4100 节省空间的优势。
LTC®4101 智能电池充电器
LTC®4101 是一款紧凑型智能电池充电器,专为低于 5.5V 的电池电压而优化。它通过减小外部元件的尺寸来缩小整体电路尺寸。例如,它利用了紧凑型陶瓷电容器节省空间的功能,同时避免了任何可闻的噪音。它还工作在 300kHz 的高开关频率,因而允许使用非常小、低成本的电感器。电感值可在 4A 和 4.7V 输入时低至 5μH。

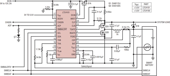
图1.具有 2A 输入电流限制和 1A 充电功率的充电器。
LTC®4101 是一款符合智能电池充电器 V2.1 和 SMBus V1.1 标准的 1 级 (从属) 智能电池充电器。输入电压范围为 6V 至 28V,而输出电压范围为 3V 至 5.5V。电流精度分别为10%和11.5%的0位电流DAC和8位电压DAC提供精密充电能力。顶部 P 沟道 MOSFET 可实现 98% 的最大占空比,从而显著减少器件总数和 IC 引脚数,同时保持超过 95% 的效率(参见图 2)。

图2.单节锂离子电池电压下的效率。
LTC4101 还提供了许多独特的功能,包括一个电流限制和电压限制系统,该系统可防止 SMBus 数据损坏错误产生有害的充电值。获得专利的SMBus加速器1提高高电容走线中的数据速率,同时防止总线噪声损坏数据(见图3)。

图3.内置 SMBus 加速器可提高上升时间性能和噪声容限。
图1所示为典型的紧凑型单电池充电器。该电路可为电池充电高达1A,并连续开关至零负载电流。LTC4101 能够提供高达 4A 的充电电流。其他功能包括:
交流电信号具有精度为 3% 的用户可调跳变点
一种安全信号电路,可抑制由于突然出现高充电电流引起的接地反弹而导致的误热敏电阻跳闸
直流输入 FET 二极管电路,可防止电池电流倒流到墙上适配器或直流电源
超快过压比较器电路,可在充电过程中电池突然取出或断开时防止电压过冲。
VLIM 和 ILIM 设置,用于保护电池免受 SMBus 通信中出现数据损坏错误时可能发生的过电压或电流情况的影响。
输入限流检测电路2用于限制充电电流,以防止墙上适配器在系统功率增加时过载。
陶瓷电容器减小尺寸并提高可靠性
近年来最大的节省空间的变化之一是使用高电容和电压(高C / V)陶瓷电容器。在开关稳压器应用中,陶瓷的低ESR允许它们处理每微法拉相对较大的纹波电流,同时保持相对便宜的价格。电池充电器可以获得同样的好处,只要它们的反馈回路在陶瓷电容器下保持稳定。
陶瓷有其独特的挑战,例如压电特性,如果存在具有可听频率的交流电流,则会导致可听噪声。这种频率可能发生在电池充电器的两个极端负载下:低压差和轻负载。
电池充电器的墙上适配器电压通常仅比峰值电池电压高几伏。根据设计,当充电器接近 100% 占空比时,开关频率在到达直流的途中会通过可听范围。或者,充电电流低于PWM控制器维持稳压能力的情况可能会导致开关周期不连续或周期跳跃。周期跳跃开关周期可能发生在可听范围内。这通常发生在电池在充电过程中暂时断开自身以评估终止条件,从而迫使充电电流为零时。陶瓷电容器将周期跳跃或低压差开关活动转换为可闻噪声。LTC4101 通过在所有负载 (甚至 0A) 下连续切换来避免此问题。
高开关频率使电感器保持较小
充电器系统设计人员经常需要降低电感值,以利用更小尺寸的组件。问题在于,给定开关频率下的电感越小,电感纹波电流就越大,从而增加了输出电容的尺寸。但是,如果开关频率与电感的降低成正比,则输出电容可以保持不变。LTC4101 在 300kHz 的开关频率下工作,因而允许使用纤巧、扁平的电感器。
结论
LTC®4101 智能电池保留了与 LTC4100 相同的紧凑外形尺寸优势,同时针对需要备用电池的紧凑型产品中可以找到的低电压电池组进行了优化。
审核编辑:郭婷
下一篇:开关模式电源基础知识