时间:2023-03-23 11:23
人气:
作者:admin
移动技术从根本上改变了我们获取、共享和传播信息的方式。功能丰富的现代手持式和便携式设备需要多个电源管理电路,包括电池充电器、多个降压型开关稳压器和用于看门狗电路的低功耗 LDO。如果这些功能中的每一个都由单独的电源IC提供,则每个IC(及其外部组件)都会占用宝贵的电路板空间,消耗消耗电池的静态电流,并显着增加器件的整体开发和材料成本。LTC3557 将所有电源管理功能集成到单个器件中解决了这一问题。该器件在单个 3mm × QFN 封装中集成了一个功能齐全的 USB 电源管理器、一个锂离子电池充电器、三个高频降压型开关稳压器和一个 3.4V 常导 LDO。
特征
LTC®3557 是一款高度集成的电源管理和电池充电器 IC,适用于单节锂离子 / 锂聚合物电池应用。表 1 重点介绍了 LTC3557 的一些关键特性。
| 特征 | 好处 |
| 电源路径控制 | 允许在输入电源(锂离子电池、USB、墙上适配器或高压降压稳压器)之间无缝转换,以供应系统负载。 |
| 墙面输入 | 通过外部低阻抗 PFET 将来自 5V 墙上适配器的电源直接提供给系统负载 |
| 接口输入 | 与电池充电器通信的精密输入电流限制,以确保输入电流永远不会违反USB规范 |
| 带蝙蝠轨道的高压降压控制™ | 控制外部高压降压以将输入电压范围扩展至高达 38V。蝙蝠轨道功能允许对电池进行高效充电,以最大限度地减少应用中的散热 |
| 锂离子充电器 | 采用恒流/恒压架构,具有热调节功能,可实现最佳充电。预设浮动电压精确到0.85%。 |
| 使用NTC进行符合温度要求的充电 | 在超出可编程范围的极端温度条件下禁用电池充电 |
| 内部安全定时器 | 将最大充电周期限制为 4 小时 |
| CHRG故障报告 | CHRG引脚的四种模式,包括开,关,慢闪烁和快速闪烁,以报告各种操作状态 |
| 三个高效率降压型开关稳压器 | 高频开关 (2.25MHz) 远离 AM 频段,因而可以使用纤巧型电感器。内部补偿,节省宝贵的电路板空间。用户可编程输出电压,带外部电阻分压器。上电复位输出,用于上电排序。 |
| 始终接通 3.3V LDO | 超低静态电流 3.3V LDO,用于实时时钟、待机电源、按钮控制等。 |
LTC3557 能够从一个电流受限的输入 (例如 USB) 获取电源。可编程电流限值由单个外部电阻器 (R中欧普罗格) 以及 ILIM0 和 ILIM1 引脚的逻辑状态。表2显示了输入电流限值的不同工作模式。
| ILIM1 | ILIM0 | IBUS(LIM) |
| 0 | 0 | 100mA(1x) |
| 0 | 1 | 1A(10x) |
| 1 | 0 | SUSPEND |
| 1 | 1 | 500mA(5x) |
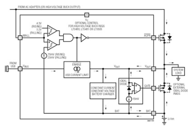
1A(10x)模式保留用于更高电流的输入电源,例如AC墙壁适配器。或者,可以通过与AC墙壁适配器串联的外部PFET将电力直接提供给系统负载(VOUT)。输入电源范围可以通过使用适当的高压降压调节器来扩展,如图1所示。LTC3557通过VC引脚接管降压调节器的控制,并将VOUT引脚电压设置在高于电池电压的固定偏移处。这种蝙蝠追踪功能可以以最高的效率为电池充电。在没有所有其他输入电源的情况下,电池通过内部200Ω的理想二极管为系统(VOUT)供电。在大电流应用中,可以使用可选的外部<50mΩ的理想二极管来最大限度地减少从BAT到VOUT的电压降。

图1.采用 V 的高压降压控制C.
LTC3557 充电器电路采用恒定电流 / 恒定电压架构来优化电池的充电。电池充电电流由外部电阻器(RPROG) 连接到 PROG 引脚,如下所示:

LTC3557 包括几种安全机制,以处理可用输入电流小于编程充电电流的情况。这允许系统设计人员根据正常工作条件设置充电电流,而不是降低充电电流以应对最坏情况。这些安全机制在下面的“正确确定优先级”部分中进行了更详细的解释。
LTC3557 包括三个能够提供高达 600mA 电流的降压型开关稳压器。此外,具有固定 3.3V 输出电压的始终导通 LDO 可提供高达 25mA 的负载电流。这可用于为看门狗电路或其他低功耗电路供电。
典型应用
图 2 示出了使用 LTC3557 的典型应用。在此配置中,LTC3557 可在高电压降压型电源或 USB/5V 墙上适配器之间自动切换。USB 输入电流利用 CLPROG 引脚上的 476.2k 电阻器编程为 1mA 的标称值。充电电流利用 PROG 引脚上的一个 500k 电阻器编程为 2mA。NTC 引脚上的电阻网络根据 0k NTC 热敏电阻的 R-T 曲线 40 特性,将电池充电温度范围设置为 1°C 至 100°C。CHRG 引脚上的 LED 提供电池充电和状态信息。

图2.LTC3557的典型应用电路。
VOUT1设置为3.3V,以驱动更高功率的应用程序,如I/O或磁盘驱动器。VOUT3被设置为1.8V以驱动中等功率应用,而VOUT2被设置为1.2V以驱动微处理器核心。RST2输出可用于使用PMIC控制引脚提供电源序列。可选的外部理想二极管可用于为从电池汲取重负载的应用提供从BAT到VOUT的较低阻抗路径。
安全定时器和自动充电
内部安全定时器在充电 4 小时后关闭电池的所有充电电流。只要负载电流在V外不超过外部电源的可用电流,电池保持充满电状态。如果负载电流在V外超过外部电源的可用电流,额外的电流从电池中拉出。这会导致电池放电,如果电池电压降至其浮动电压的 100mV 以下 (LTC4 为 2.3557V,LTC4-1 为 3557.1V),则启动一个自动再充电周期。
确定优先级
USB规范对可以从总线中拉出的最大电流有非常严格的限制。为此,LTC3557 提供了针对系统负载 (Vout) 如图 3 所示。功率始终优先于 Vout并且电池充电电流会自动回拨,因此永远不会超过 USB 电流限制。此功能使电池充电电流能够编程为正常工作条件,而不是V上的最坏情况负载外.

图3.简化的 PowerPath 框图。
在高温下,充电电流也会自动回拨,以防止器件过热。此外,如果 V外由于重载而开始下降,充电电流回拨以维持V外近 V总线.如果系统负载超过编程的USB电流限制,则从电池中汲取所需的额外电流。直接提供给 V 的电源外由于 USB 电源受电流限制,因此通过 WALL 输入的引脚优先于 USB 电源。
身份符号
CHRG引脚提供有关电池充电状态的宝贵信息。CHRG 引脚是一个漏极开路输出,在正常充电周期内被拉低。当充电电流降低到充电电流编程值(C/10)的十分之一时,CHRG引脚被松开,并由外部上拉器件拉高至适当的电源轨电压。两种故障模式也编码到 CHRG 输出上。如果电池电压在充电半小时后仍未升至2.85V以上,则认为电池损坏,CHRG引脚将此故障报告为快速闪烁(6Hz信号调制为35kHz)。温度合格充电可通过 V 上的外部电阻分压器使能NTC和NTC引脚,如图4所示。这定义了为电池充电的温度范围,并且是NTC电阻器热特性的函数。当电池温度超出定义范围时,CHRG引脚通过缓慢闪烁(1.5Hz信号调制为35KHz)指示NTC故障。

图4.使用NTC进行温度合格的充电。
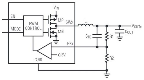
降压型开关稳压器
LTC3557 包括三个内部补偿 2.25MHz 恒定频率电流模式降压型开关稳压器,每个稳压器可提供 600mA、400mA 和 400mA 电流。所有降压型开关稳压器均可设置为0.8V的最小输出电压,并可用于为微控制器内核、微控制器I/O、存储器或其他逻辑电路供电。图5所示为降压型开关稳压器应用电路。每个降压型开关稳压器的满量程输出电压使用电阻分压器进行编程,如图所示:

R1的典型值在40kΩ至1MΩ范围内。电容器CFB消除了反馈电阻产生的极点和FB引脚的输入电容,还有助于改善远大于0.8V输出电压时的瞬态响应。对于 C C,建议值为 10pFFB适用于大多数应用。

图5.降压转换器应用电路
当输入电压非常接近输出电压时,所有三个降压型开关稳压器均支持 100% 占空比操作(低压差模式)。每个稳压器可通过其各自的使能引脚单独使能。
单个 MODE 引脚将三个稳压器设置为高效突发模式操作 (MODE = 1) 或低纹波脉冲跳跃模式 (MODE = 0)。对于足够高的负载电流,在任一模式下,降压型开关稳压器都会自动切换到恒定频率 PWM 模式操作。2.25MHz 的高开关频率允许使用纤巧型功率电感器,并且不用于 AM 频段。
降压型开关稳压器还包括软启动以限制上电时的浪涌电流、短路电流保护和开关节点压摆率限制电路,以减少 EMI 辐射。建议降压型开关稳压器输入电源(V合1和 V合2) 连接到系统电源引脚 (V外).这允许 V 上的欠压锁定电路外用于禁止降压型开关稳压器在指定电压范围之外工作的引脚。
使用 RST2 进行电源排序
RST2 漏极开路输出响应降压型开关稳压器 2,并在反馈电压 (FB230) 上升到其最终值的 2% 以内 8ms 后发出上电复位信号。该输出可利用一个外部上拉电阻器拉至所需电压电平,并用于对电源轨进行排序。例如,它可用于驱动其他开关稳压器的使能输入。
结论
总之,LTC3557 采用紧凑的 4mm × 4mm QFN 封装,为手持式和移动应用提供了高度集成的解决方案。各种输入电源和外部可编程输出电压使其非常适合广泛的应用。功能丰富的锂离子电池充电器可针对多种实际故障情况提供保护,而多功能高频降压型开关稳压器可提供高效电源。
审核编辑:郭婷