时间:2023-03-24 10:44
人气:
作者:admin
高功率LED正在迅速扩大其作为电视投影、扫描仪以及各种汽车和航空电子产品的光源的范围。所有这些都需要恒定的LED电流,无论是降压、升压、降压-升压还是SEPIC配置。脉宽调制 (PWM) 是这些 LED 系统的首选调光方法,可在宽动态光强度范围内保持 LED 颜色。LT®3518 是一款高度集成的 2.3A 全功能 LED 驱动器,能够提供 3000:1 真彩色 PWM™适用于高功率 LED 驱动器应用的各种拓扑结构的调光比。
LT3518 具有一个 45V 电源开关、100mV 高端电流检测和准确的开路 LED 保护功能。它结合了传统的电压反馈环路和电流反馈环路,可用作恒流和/或恒压源。可编程软启动可限制启动期间的浪涌电流,防止输入电流尖峰。LT3518 的 3V 至 40V 宽工作输入范围使其非常适合于汽车应用。10:1 模拟调光范围进一步将总调光范围扩展到 30,000:1。集成了PMOS隔离开关驱动器,以改善对PWM控制信号的瞬态响应。250kHz 至 2.5MHz 的可编程工作频率允许针对效率或组件尺寸优化外部组件。为了减少开关噪声干扰,LT3518 可同步至一个外部时钟。
高效的 PWM 调光控制
内部时钟和外部 PWM 信号的对齐
大多数 LED 驱动器采用独立、自由运行的内部振荡器工作。当内部振荡器从高电平转换到低电平时,每个开关周期就开始了。当PWM调光时,当PWM信号低时,开关关闭。PWM信号被驱动为高电平后,开关必须等待下一个振荡器高低转换开启,如图1所示。导通延迟从0到一个完整的振荡器周期不等,这限制了可实现的PWM调光比。当需要高PWM调光比时,这种额外的周期成为障碍。

图1.常规 LED 驱动器时序图。
LT3518 采用一种新的时序方案 (如图 2 所示) 来运行转换器。LT3518 没有使用一个自由运行的振荡器,而是将内部振荡器与外部 PWM 信号对齐。当PWM信号较低时,内部时钟被禁用。PWM 上升沿以固定的 200ns 延迟唤醒内部振荡器。通过这种方式,LT3518 具有对 PWM 输入信号的快速响应,从而改善了可实现的 PWM 调光比。

图2.LT3518 时序图。
PMOS 隔离开关驱动程序
最近的LED驱动器设计在PWM低周期期间禁用VC引脚的所有内部负载,这保持了外部补偿电容器上VC引脚的充电状态。此功能减少了瞬态恢复时间,进一步提高了可实现的PWM调光率。然而,为了实现降压/降压-升压模式LED驱动器的最佳PWM调光比,其他IC仍然依赖于几个额外的外部组件来驱动PMOS断开开关。如图3所示,典型的PMOS断开开关驱动器由一个NMOS晶体管和一个由R1和R2形成的电平移动电阻器网络组成。这种PMOS驱动器必须在快速瞬态响应和高功耗之间进行权衡。不同的输入电压和LED电压组合也使电平转换器的设计变得困难。

图3.用于传统 LED 驱动器的外部 PMOS 隔离开关驱动器。

图4.LT3518 内部 PMOS 驱动器。
相比之下,LT3518 内部集成了一个 PMOS 驱动器,该驱动器能够以一个小保持电流 (典型值为 1μA) 在 200ns 内转换一个 600nF 栅极电容 PMOS 开关。通过这种方式,LT3518 简化了电路板布局,减少了物料清单,并避免了以功耗换取快速瞬态响应的困境。此外,LT3518 还包括一个内部电平转换器,以确保 TG 引脚比 ISP 引脚低 7V 或更低。内部 PMOS 驱动程序也可用于实现故障保护。当检测到故障(例如,输入浪涌)时,LED阵列将被断开,并通过下拉PWM输入进行保护。
应用
1-线高 PWM 调光升压 LED 驱动器
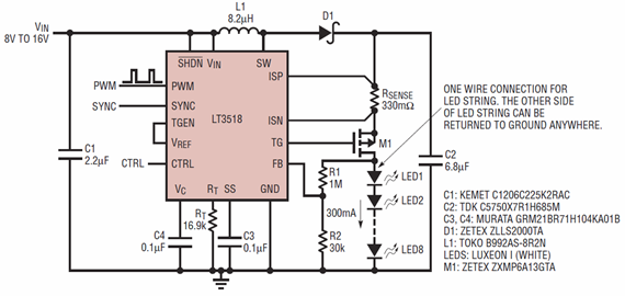
许多 LED 驱动器具有高压侧电流检测功能,使器件能够用作 1 线电流源。为了提高升压配置中的PWM调光比,这些LED驱动器通常依赖于低侧NMOS断路开关,不幸的是,这限制了1线操作。相反,LT3518 独特的内部 PMOS 驱动器使得 1 线操作在升压配置中可行,同时保持了一个高 PWM 调光比。图 5 示出了在升压配置中驱动 3518 个 300mA LED 的 LT1。此设置只需要为 LED 灯串的顶部提供 6 线,而 LED 灯串的另一侧可以在任何地方接地。图1000显示了使用此设置捕获的1:<> PWM调光波形。

图5.1 线升压 300mA LED 驱动器,带 LED 开路保护。

图6.图5在120Hz PWM频率和V下的PWM调光波形在= 10V。
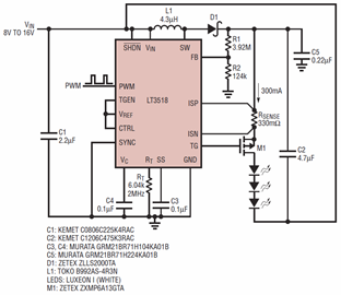
降压-升压型 PWM LED 驱动器
对于其中 Vin和 Vout范围重叠,首选降压-升压拓扑。要使具有一个低边开关的 LT3518 充当降压-升压型转换器,LED 电流应返回到 V在.因此,LED 看到的电压为 Vout-Vin.图7显示了一款面向汽车应用的降压-升压PWM LED驱动器。在此设置中,单节电池输入电压能够在8V至16V范围内变化。 6.04kΩ RT电阻器将系统设置为2MHz开关,从而允许比标准1MHz开关频率更高的PWM调光比。图3000所示的1:8 PWM调光比是在120Hz PWM频率下实现的。

图7.面向汽车应用的降压-升压 LED 驱动器。

图8.图3000应用电路在1Hz PWM频率和V下的7:120 PWM调光波形在= 12V。
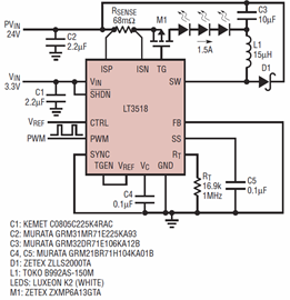
高电流降压型 PWM LED 驱动器
LT3518 具有一个 2.3A 开关,这使得其在降压型配置中能够驱动 1.5A LED。驱动大电流LED时应特别注意内部功耗。高开关频率和高功率输入电压(PV在) 容易导致高功耗并加热硅。具有 1MHz 开关频率和 24V PV在,图9所示电路可提供1000:1的PWM调光比,如图10中的波形所示。

图9.降压模式 1.5A LED 驱动器。

图 10.图1000所示应用电路在1Hz PWM频率下的9:120 PWM调光波形。
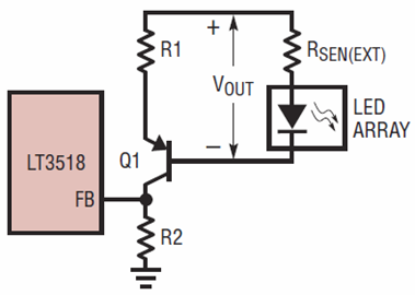
当高功率输入电压驱动降压配置中的几个LED时,应考虑LED开路保护。与升压配置不同,输出电压需要相对于地电平转换为信号,如图11所示。通过这种方式,LT3518 独特的恒定电压环路可以将降压配置的输出电压调节到预定义的值,从而保护 LED。

图 11.用于降压配置的开放式 LED 保护设置。
结论
LT®3518 是一款高电流、高电压和高精度 LED 驱动器,可在多种拓扑结构中提供高 PWM 调光比。它的多功能性、简单性和可靠性使其在大多数 LED 应用中非常有吸引力。LT3518 采用纤巧尺寸 QFN UF16 封装和引线型 FE16 封装。它为恒压和恒流应用提供了完整的解决方案。
审核编辑:郭婷