时间:2023-03-24 10:45
人气:
作者:admin
LT®3497 是一款双通道升压型转换器,能够从一个单节锂离子电池输入驱动多达 12 个白光 LED。该器件能够通过独立的调光和关断控制驱动非对称 LED 灯串,非常适合驱动电池供电便携式设备(如手机、MP3 播放器、PDA、数码相机和便携式 GPS 设备)中的背光电路。
LT3497 直接调节 LED 电流,从而为所有 LED 提供一致的亮度,而不管其正向压降如何变化。该器件集成了包括内部补偿、开路 LED 保护、DC/PWM 调光控制、一个 35V 电源开关和一个 35V 肖特基二极管在内的重要特性,从而使 LT3497 LED 驱动器成为空间受限的便携式设备的理想解决方案。此外,2.3MHz 开关频率允许使用纤巧型电感器和电容器。图1所示为典型的12白光LED应用。图2显示了电路的效率。

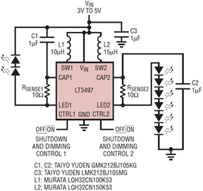
图1.用于 <> 个白光 LED 的锂离子供电驱动器。

图2.电路效率如图1所示。
特征
高边感
LT3497 具有一种独特的高端 LED 电流检测功能,使该器件能够充当一个 1 线电流源 — 串中底部 LED 的阴极侧可在任何地方接地,从而实现简单的 1 线 LED 连接。传统的 LED 驱动器使用接地电阻来检测 LED 电流,需要与 LED 灯串进行 2 线连接。高端检测将检测电阻移动到 LED 串的顶部。此外,高端检测允许 LT3497 在无法使用传统 LED 驱动器的独特应用 (降压模式或降压-升压模式) 中工作。
调光和关机控制
LT3497 具有针对每个转换器的单引脚停机和调光控制功能。两个驱动器中的LED电流可以通过调制CTRL1和CTRL2引脚独立设置。有三种不同类型的调光方法:直流电压调光、滤波 PWM 信号调光和直接 PWM 调光。
LED 电流与 CTRL1 和 CTRL2 引脚上的直流电压成正比,因此通过降低 CTRL 引脚上的电压来实现直流电压调光。该器件的调光范围从 CTRL 引脚上的 1.5V 扩展至低至 100mV 的全 LED 电流。CTRL 引脚直接控制设定 LED 电流的检测电阻两端的稳压检测电压(参见图 3)。

图3.LED 检测电压与 CTRL 引脚电压的关系。
滤波PWM调光的工作原理与直流电压调光类似,不同之处在于CTRL引脚的直流电压输入来自RC滤波PWM信号。R1和C1的转折频率应远低于PWM信号的频率,以便进行适当的滤波。滤波PWM调光如图4所示。

图4.滤波PWM调光。
通常使用直接PWM调光,因为与使用滤波PWM或直流电压相比,它实现了更宽的调光范围。直接 PWM 调光使用与 LED 串串联的 MOSFET 快速连接和断开 LED 串。图 5 显示了锂离子电池至 4 和 4 白光 LED 应用中的直接 PWM 调光。PWM 信号施加于 CTRL 引脚和 MOSFET,其中 PWM 信号控制器件的导通和关断。图6显示了PWM调光的线性度。可用的调光范围取决于应用的建立时间和使用的PWM频率。图5中的应用使用250Hz PWM频率可实现1:100的调光范围。图7显示了不同PWM频率的可用调光范围。

图5.锂离子电池至八个白光 LED,带直接 PWM 调光。

图6.图5在100Hz时的PWM调光线性度。

图7.调光比范围与频率的关系。
应用
用于 12 个白光 LED 的锂离子供电驱动器
图 1 突出显示了 LT3497 令人印象深刻的输入和输出电压范围。该电路能够以20mA的恒流驱动两串1个LED。如图3所示,该电路采用单节锂离子(5V)电池或2V墙上适配器工作。图3显示了采用6.<>V输入时的效率。
锂离子转 2 LED 和 6 LED 显示屏
图 8(降压-升压/升压配置)显示了一个白光 LED 驱动器,用于为两个显示器提供背光:6 LED 主显示器和 2 LED 副显示器。该设计从锂离子 (20V~3.4V) 或 2V 适配器输入在每个白光 LED 串中产生恒定的 5mA 电流。两个独立的调光和关断控制(CTRL1 和 CTRL2)简化了电源管理并延长了电池寿命。图9显示了电路的效率。

图8.锂离子电池到 2 个 LED 和 6 个 LED 显示屏。

图9.电路效率如图8所示。
结论
LT®3497 是一款双通道白光 LED 驱动器,能够从一个单节锂离子电池输入驱动多达 12 个白光 LED。该器件具有 35V 内部电源开关、内部肖特基二极管、直流或 PWM 调光控制、开路 LED 保护和优化的内部补偿。LT®3497 是各种应用的理想解决方案,包括多面板 LCD 背光、相机闪光灯或空间受限的便携式应用,例如蜂窝电话、MP3 播放器、PDA 和数码相机。
审核编辑:郭婷