时间:2023-03-24 11:46
人气:
作者:admin
LTC3562是一款I2C四级降压调节器,由四个用途极其广泛的单片降压转换器组成。两个600mA和两个400mA高度可调降压调节器提供了总计2A的可用输出电流,全部封装在3mm×3mm QFN封装内。所有四个调节器都是2.25MHz、恒定频率、电流模式的开关降压转换器,其输出电压和操作模式可以通过I2C控制进行独立调节。2.7V至5.5V的输入电压范围非常适合需要多个独立电压供电轨的单锂离子电池供电应用。
I2C可编程操作模式
所有四个 LTC3562 降压型稳压器都具有独特的编程为四种不同的操作模式的能力,以满足各种应用的各种噪声 / 功率需求。这四种模式是脉冲跳跃模式、突发模式操作、强制突发模式操作和LDO模式。
脉冲跳跃模式允许稳压器在轻负载电流下跳脉冲,提供非常低的输出电压纹波,同时保持高效率。突发模式操作和强制突发模式操作将突发电流传递到降压输出,并通过迟滞控制调节输出电压,从而在低负载电流下提供最高效率。在LDO模式下,降压转换器转换为直流线性稳压器,并通过电感器从开关引脚提供连续功率,从而提供尽可能低的输出噪声和最低的空载静态电流。
I2C可编程输出电压
LTC3562的另一个独特特征是它能够通过I2C控制来调整每个调节器的输出电压。该芯片包含两种不同类型的输出可调调节器。A类调节器(R600A、R400A)具有可编程反馈伺服电压,而B类调节器(R700B、R400B)具有不需要外部编程电阻器的直接可编程输出电压。
| R600A | R400A | R600B | R400B | |
| 类型 | 一个 | 一个 | B | B |
| 输出电流 | 600毫安 | 400毫安 | 600毫安 | 400毫安 |
| 我2C 可编程操作模式 |
脉冲跳 跃 突发强制突发 LDO |
脉冲跳 跃 突发强制突发 LDO |
脉冲跳 跃 突发强制突发 LDO |
脉冲跳 跃 突发强制突发 LDO |
| 反馈伺服电压 |
我2C 可编程 425mV–800mV 25mV 步进 (16 种设置) |
我2C 可编程 425mV–800mV 25mV 步进 (16 种设置) |
600mV (固定) | 600mV (固定) |
| 输出电压 | 可使用外部电阻器进行调节 | 可使用外部电阻器进行调节 |
我2C 可编程 600mV–3.775V 25mV 步进 (128 种设置) |
我2C 可编程 600mV–3.775V 25mV 步进 (128 种设置) |
| 运行引脚 | 是的 | 是的 | 不 | 不 |
A 型稳压器使用外部反馈电阻器根据可编程反馈伺服电压设置输出电压。反馈电压值可在 800mV (满量程) 至 425mV 范围内以 25mV 步长进行编程。这导致16种可能的反馈伺服电压,因此相同的外部编程电阻有16种不同的输出电压设置。
B型稳压器(R600B、R400B)根本不需要外部编程电阻,因为它们集成在芯片内部。这些内部反馈电阻不仅节省了宝贵的电路板空间,而且还2C 可编程。内部反馈电阻的值可通过I2C 控制可直接设置稳压器输出电压,范围为 0.6V 至 3.775V,增量为 25mV。即每个 B 型稳压器有 128 种可能的输出电压设置。
运行引脚和默认设置
I2C应用程序通常具有负责各种系统块之间的I2C通信的微处理器。诸如LTC3562之类的多通道降压转换器提供了一种极好的解决方案,用于从更高的输入电源或电池有效地降低微处理器的核心和I/O电源电压。从表面上看,使用I2C可控电压转换器来生成微处理器的电源似乎会在系统启动时带来自举问题。如果微处理器最初没有电源,因此没有I2C控制,那么是什么将LTC3562的输出编程为耐心等待的微处理器的适当电压?
LTC3562通过为两个A型调节器提供单独的RUN引脚来解决这一启动问题。这些RUN引脚绕过I2C控制,并在I2C不可用时启用调节器。当使用RUN引脚时,相应的a型调节器在默认设置下启用,反馈电压为800mV,操作模式为脉冲跳过模式。一旦I2C对系统可用,这些默认设置就可以随时通过I2C进行修改。
按钮控制和电源排序
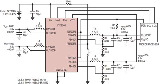
图 1 示出了一款使用 LTC3562 为系统微处理器的内核和 I/O 电源供电的应用电路。R600A 的 RUN 引脚通过上拉电阻连接到按钮电路,用于系统上电。按下按钮时,RUN 引脚变为低电平,使 R600A 能够为微处理器内核增加电源。R400A 的 RUN 引脚连接到 R600A 的上电复位输出信号 (POR600A)。一旦R600A达到稳压,POR600A在230ms时间延迟后变为高电平,这将使R400A能够为微处理器的I/O电源供电。

图1.LTC3562 配置在一个具有按钮控制和电源排序功能的四通道降压型转换器中。
在内核和 I/O 电源均启动后,微处理器可通过 I 与 LTC3562 通信2C 对器件进行编程,使其即使在移除按钮激励后也能保持 R600A 启用状态。然后,微处理器可以在任何模式下启用稳压器R600B和R400B,并将输出电压编程到所需水平。

图2.2.5V稳压器的效率。
低功耗适应性
随时更改工作模式和输出电压的能力使 LTC3562 能够适应许多高性能系统不断变化的需求。这种适应性的一个例子是在手持式电池供电系统中的低功耗待机操作期间。当进入待机模式时,可将稳压器编程为突发模式操作或强制突发模式操作,以最大限度地提高轻负载时的电源效率。在空载条件下,稳压器也可以编程为LDO模式,从而提供最低的静态电流(LDO模式下的所有四个稳压器仅对整个芯片消耗80μA的总电流)。
为了节省更多功率,LTC3562 可进行编程,以在突发模式操作中或在轻负载条件下强制突发模式操作期间降低稳压器的输出电压。由于功耗与电源电压乘以负载电流成正比,因此降低电源电压可有效降低电路的总功耗。如果输出负载本质上是阻性的,则降低电源电压的效果更大,因为负载中的功耗与电源电压的平方成正比。
结论
LTC®3562 是一款高度灵活的 I2C 四通道降压型转换器由两个 600mA 和两个 400mA 降压稳压器组成,采用 3mm × 3mm QFN 封装。稳压器的输出电压可以使用伺服控制或I即时切换2C 控制。每个稳压器还可以动态切换到四种可能的高效率或低噪声工作模式。对于需要持续控制电源的高性能应用来说,这是一款完美的器件。它还可用于简化设计、构建和测试周期,因为无需更改组件即可轻松更改输出电压。
审核编辑:郭婷