时间:2023-03-16 17:51
人气:
作者:admin
1、拓扑结构
以下为BOOST电路拓扑结构,主要器件是MOS管、电感、二极管各一颗,电容若干。一般的小功率BOOST类型DCDC芯片L1和D1外置,大功率DCDC芯片MOS管外置。使用PWM方式控制MOS管导通与关闭。

2、MOS管导通
MOS管导通后,电流流向如下图红色箭头指示,电感开始充电,转换为磁能,此时二极管反向截止,输出能量全部由C2电容提供,如下绿色箭头。

3、MOS管关闭
MOS管关闭后,电流流向如下图绿色箭头指示,电感释放能量,这时候电感就像一个电池和Vin串联为负载供电,同时为输出电容C2充电。此时负载由输出电容C2和二极管D1提供电能。D1一般选择导通迅速,导通压降小的肖特基二极管。

4、同步类型BOOST电路
以上电路拓扑有个缺陷,就是当电路不工作时,输入电压经过L1电感和D1二极管流向负载,有时候这个电压很讨厌,会产生功耗问题,不得不再加个开关电路。为了解决这个问题,我们可以选择同步类型芯片,以下是同步BOOST升压电路拓扑结构,和上面的异步类型拓扑的区别就是二极管换成了MOS管,这个MOS管由芯片内部的逻辑控制,在芯片不工作时,MOS管关闭输出,因此不会产生漏电问题。MOS管导通压降小,功率损耗小,使用它替换二极管效率更高。

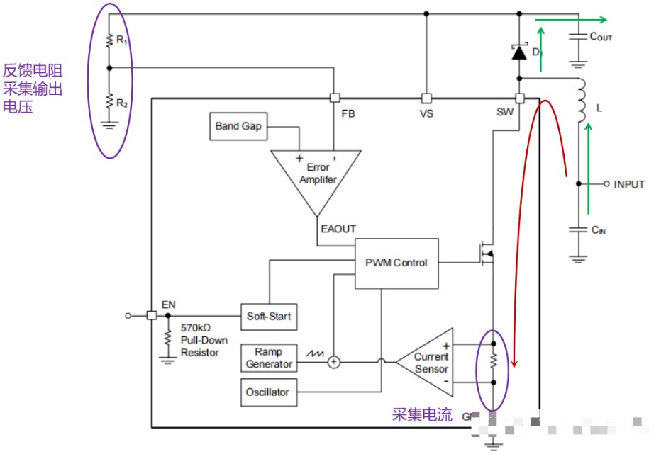
4、异步BOOST芯片举例介绍
以下是型号SGM6623升压DCDC芯片内框图。原理和上面一样,MOS管导通(红色箭头),电感储能,MOS管关闭,电感向输出供电(绿色箭头)。芯片会采集输出电压以及MOS管电流,控制PWM占空比,调整输出电压。和其他BOOST芯片一样,此芯片也有几种工作模式,下面依次介绍一下。

1)Pulse-Skipping Mode
此模式出现在轻负载的时候,这种模式二极管只导通了很短时间,并且两次导通之间间隔比较长,DCDC芯片工作在这种模式功耗低,但是输出纹波较大,这一点要注意一下。

2)连续导通模式CCM(continuous-conduction-mode)
不管MOS管开通和关闭,电感中的电流都大于零,既电感中电流是连续的,没有中断,称为连续导通模式,这种模式出现在负载较重的时候,既BOOST电路全力输出阶段。

3)断续导通模式DCM(Discontinuous-Conduction Mode)
在MOS管关闭期间,电感电流能够下降至零,一直持续到再次打开MOS管,电感电流出现断流因此称作断续模式。这种模式工作电流介于前面两种模式之间,而且SW管脚出现振铃,输出纹波也较大。

3)临界导通模式DCM(Boundary Conduction Modee)
这种模式比较特殊,既电感电流下降到零时,恰好这时候MOS管开始导通,是一种临界状态。这里不做介绍了。

5、误区
一般BOOST类型DCDC手册上标注的最大电流不是最大输出电流,而是Switch电流,看一下上面的芯片拓扑图中电流检测在哪里就知道了,可以理解为前级电流,这个电流比输出电流大不少,这一点要注意,不少同学被这个Switch电流误导,导致选型选错了。