时间:2023-03-16 18:09
人气:
作者:admin
开关电源输出纹波成分主要包含两种:开关纹波和工频纹波。

开关纹波指的是MOS管或IGBT等功率开关器件在开通和关断时产生的输出电压纹波。这种纹波一般可以通过调节输出滤波器参数可以得以减小。
工频纹波指的是输入交流电经过整流滤波后还存在的低频电压纹波,其频率与交流电网频率成一定的倍数关系,桥式整流的低频纹波频率为交流频率的2倍,半波整流为1倍交流频率。将整流滤波后的直流电作为高频DC-DC变换器的输入,DC-DC变换器的输出往往含有工频纹波,这是很难靠输出滤波器滤除的,因为高频DC-DC输出滤波器只对较高频率的纹波起作用。
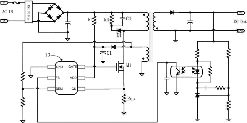
目前,较为流行的抑制工频纹波的方法主要有两种,一种是通过加入前馈调节,这种是最常用的,例如峰值电流模式的反激电源,当输入电压变大时,据 dI=dV*t/L,原边电流同步增大,经过采样送入环路,当前周期内就能调节开关管的占空比,不用等到输出发生了变化再做调节,大大缩短了延时,从而使得输出没有工频纹波。

另一种是通过提高带宽,使得低频段有很高的增益,对输出电压低频波动能快速做出调节,从而能将低频纹波抑制得很小,但不能完全滤除。但这种方法一般用于开关频率很高的场合,500kHz或以上。
除此之外,还有哪些方法可以抑制输出工频纹波?