时间:2023-03-01 10:58
人气:
作者:admin
前一段时间有一个项目需要增加新功能,这个新功能是客户要求的,必须要实现,但是目前产品已经小批量生产,产品研发尾声了,没想到客户提出了新需求,没办法客户就是上帝呀。需求是这样的这个项目有一个700mA小容量锂电池,需要增加充电指示LED,充电状态亮红灯,充满亮绿灯,不充电都不亮。
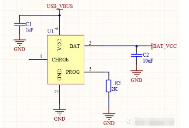
原电路是这样的:充电时插入USB即可,像这种5脚的充电IC市面上很多,选型很方便。此芯片有一个状态指示管脚(Pin1),因为前期客户没有要求,所以没有使用。这个管脚是开漏输出,使用时需外部加上拉电阻。有两种状态,充电时内部下拉到GND,充满时外部上拉电阻拉高此管脚。

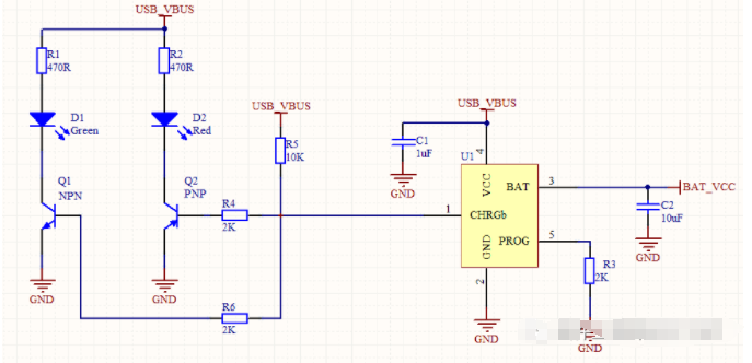
Pin1管脚状态很明确,修改电路图如下(下图Q2管画反了):使用两个三极管分别控制两个灯,一个PNP,一个NPN,即,一个高导通,一个低导通。因为项目已经接近尾声,任何的修改都需要经过评审之后才能发板制作,因为电路原理简单,原理图评审很快通过,然后给客户试制500个,发板、贴片,检测,组装,走到整机测试这个步骤时发现问题了。插拔USB的时候会出现瞬间两个灯同时亮的情况,尴尬。经过示波器测量发现,USB插入瞬间Pin1管脚异常抖动,绿灯短时亮起,虽然时间很短,但是一眼就能看见。取掉R4和R6,也就是充电IC只留上拉电阻,示波器器测量抖动消失,看来和充电IC没关系。

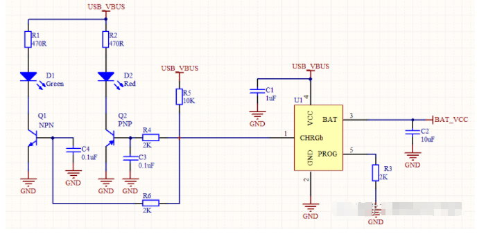
再次修改电路(下图Q2管画反了):Q1三极管的基极增加对地电容,减缓三极管的开启速度,完美解决问题。为了以防万一Q2也加了一个电容空位,默认不贴,这个项目不能再出错啦。改板重新发板制作。问题是解决了,但是给客户试制的500个样品需要返工,带来的返工成本是无法估量的。像这种接近量产的产品,如果需要修改电路,必须手工验证通过方可发板制作,避免出现此类批量错误。

下一篇:一文详解倍压整流电路