时间:2023-03-02 10:16
人气:
作者:admin
2023年动力电池企业再掀扩产潮,动力电池会产能过剩吗?
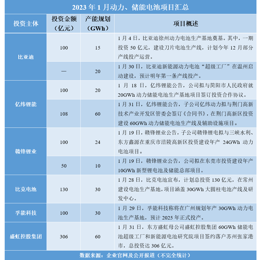
2023年刚刚开始,动力电池企业便再掀起了一轮扩产潮。2023年1月,比亚迪、亿纬锂能、赣锋锂业、比克电池等动力电池企业纷纷宣布扩产,且投资规模几乎都在百亿以上。
然而根据公开测算的2022年数据,去年我国动力电池产量545.9GWh,累计装车量仅294.6GWh,差额明显,动力电池产能过剩的风险似乎已经显现。已经预感到这一风险的宁德时代、亿纬锂能以及国轩高科等已经纷纷布局海外。未来,国内动力电池市场势必会迎来更激烈的洗牌,各大企业只有不断寻找机遇,逆风而上,才能在市场中站稳脚步。

编辑:黄飞