时间:2023-03-02 16:49
人气:
作者:admin
谓自举电容,通俗点说就是自己举起自己的电压,它是利用电容两端电压不能突变的特点实现电压升高。
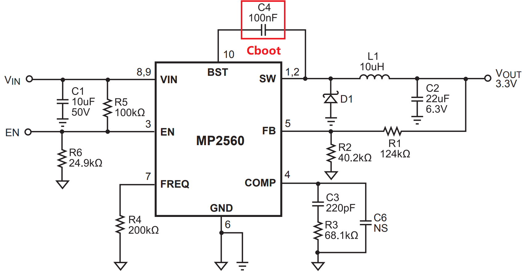
为了方便理解,我们借用MPS的MP2560芯片为例进行分析说明,如下图电容C4就是的自举电容。

图1 DC-DC典型电路图
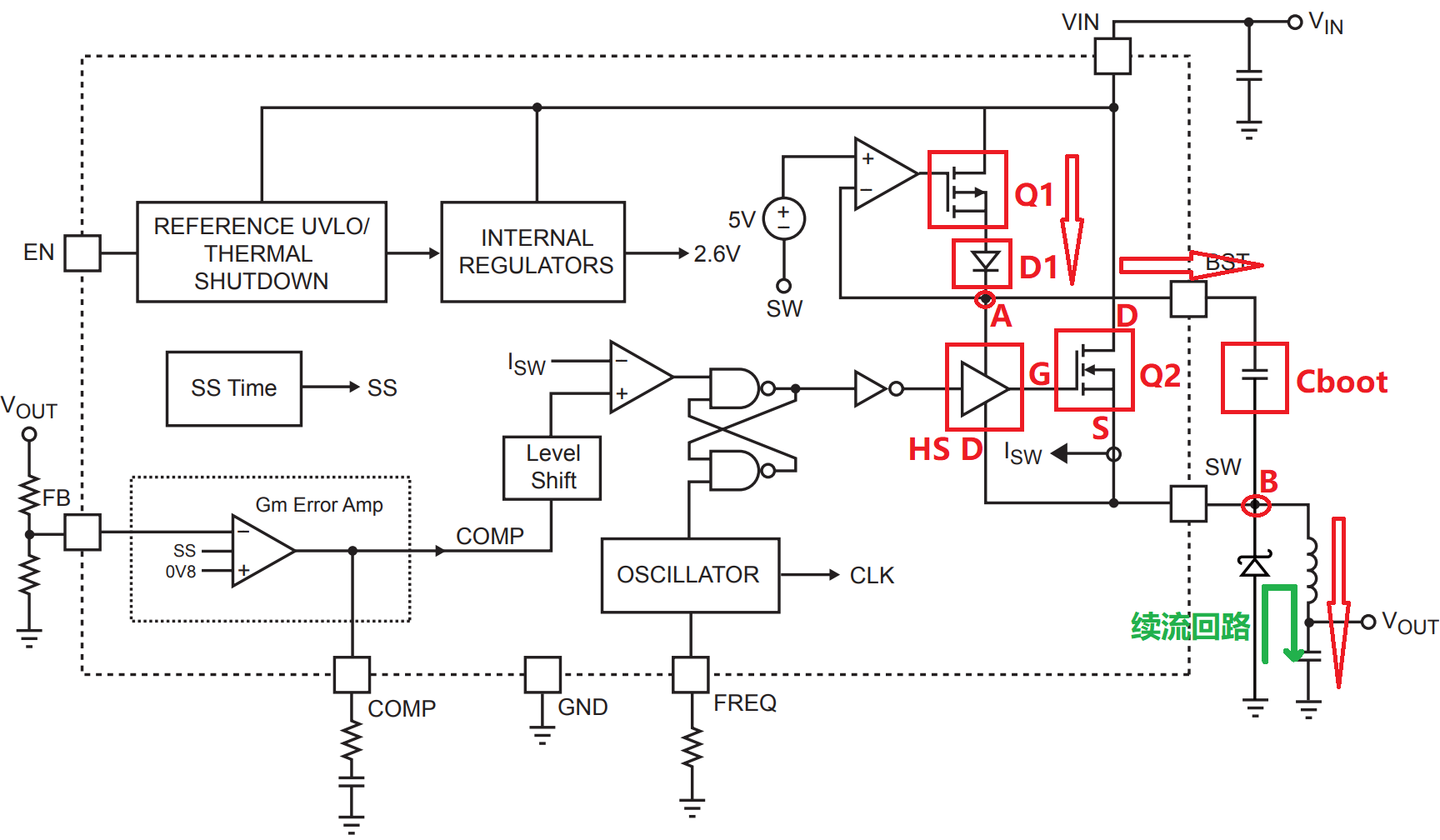
为了方便分析自举电容的工作原理,我们从MP2560芯片的内部原理框图入手,去了解自举电容到底是如何实现自举的。

图2 DC-DC电路内部原理框图
其中:
Q1、D1:PMOS开关管和反向保护二极管;
Q2:DC-DC电路的开关管;
HS Driver:DC-DC电路的开关管的驱动电路;
现在我们将从两方面分析电容如何实现自举。
1)自举电容Cboot充电
DC-DC电路的工作原理及电流回路想必大家都比较清楚了,那么自举电容是如何实现充电的呢。
如图2所示,开关管Q2与自举电容Cboot充为并联关系,要给自举电容充电就必须使Q2截止,Q2截止后DC-DC电路就利用功率电感和续流二极管给负载供电,其电流回路为绿色电流回路。Q2截止后VIN开始给Cboot充电,其充电电流回路为
VIN→ Q1→ D1→ Cboot→功率电感L→输出滤波电容C。当功率电感L中的储能放完后,B点电位接近0V,自举电容Cboot电压约等于VCboot=VIN,至此完成自举电容充电。
2)自举电容Cboot升压
自举电容充电完成后,开关管NMOS Q2处于截止状态,其VG=0V、VS=0V、VD=VIN(忽略二极管压降)。
当开关管Q2导通时VG=VIN,此时NMOS管导通瞬间VS=由0V→VIN。如果没有自举电容,导通后VGS电压由VIN→0V,NMOS管又会重新关闭,电路输出的电压就会异常。如有自举电容就不一样了,当VS由0V→VIN时,利用电容电压不能突变的原理,使得VG电压由VIN→2VIN,此时VGS的电压在NMOS管导通前后保持不变等于VIN,这样就达到自举升压作用了。
上一篇:DC-DC变换器的应用电路