时间:2023-02-13 14:16
人气:
作者:admin
继续写放大器,一块是TI的LM6483,一个是AD的623.


可以看到后面的AD其实还算是仪表放大器,就是我写过的:仪表放大器
一般还有个叫法是:满摆幅运算放大器
那这两个的区别是啥?(我都写了叫法一样了)
意思相同。从轨到轨(Rail to Rail)运算放大器的工作特征来看,也称为满摆幅放大器。
从输入方面来讲,其共模输入电压范围可以从负电源电压到正电源电压;从输出方面来讲,其输出电压范围可以从负电源电源到正电源电压。也可以说,这是一个与供电电压密切相关的特性,对器件的输入或输出无失真动态范围有很大的影响,当 ΔV 很小时(10mV--100mV),无失真动态范围最小电压为 VSS+ΔV,最大值为 VCC-ΔV,具有这样动态范围的运放就叫Rail to Rail运放。

这是我能找到最好的图了

满载
指器件的输入输出电压范围可以达到电源电压,这种器件,一般都是低压器件(+/-5V 或 single +5V),输入输出电压都能达到电源(输入甚至可以超过)。
大部分运算放大器要求双电源(正负电源)供电,只有少部分运算放大器可以在单电源供电状态下工作。需要说明的是,单电源供电的运算放大器不仅可以在单电源条件下工作,也可在双电源供电状态下工作。
另外,轨到轨运放,可以分为输入轨到轨,输出轨到轨,输入和输出轨到轨,输入到正轨,输入到负轨。
一般用这种放大器的时候要看下面两个参数:
common mode input voltage
也叫input voltage swing.当运放的输入电压在common mode input voltage标注范围之内,则运放处于线性工作状态;若超出标注范围,则运放开始失真。
共模电压是指运放正负两端电压的平均值。
output voltage swing
输出电压在output voltage swing标注范围之内,则运放处于线性工作状态;若超出标注范围,则运放开始失真。
让我来总结一下,在低电源电压应用中,无论是使用单电源,或是低电压双极性电源,放大器的输入范围和输出摆幅都有一定的限制,有限的输入范围和受限的输出摆幅都会减小放大器的动态范围。轨到轨放大器不仅有助于扩展这个动态范围,而且还能提高性能。
动态范围就是最大和最小的值是多少,一般来说,越大越好。
放大器通常采用射极跟随器(源跟随器)或共发射极(共源极)输出级电路。射极跟随器可提供较低的失真,但输出摆幅也较小,这是因为输出级晶体管需要在线性区域工作,这样会使输出摆幅减小约1V。轨到轨输出放大器一般采用共射极或共源极输出电路,虽然这种输出电路无法提供像射极跟随器那么好的性能,但它能提供更宽的摆幅。轨到轨输出的摆幅能够非常接近电源轨,但由于晶体管上有一定的压降,所以也不能完全达到轨电压,不过两者的差值在几毫伏之内。
一、场效应管(FET)输入运算放大器能带来什么好处
FET输入的运算放大器具备几个优势。由于它具有极低的输入偏置电流,通常在pA范围内,因而对输入电路产生的负载也极低,这样就可使用大的源电阻,而不会引入明显的失调电压误差(大小为输入偏置电流与源电阻的乘积)。由于输入偏置电流如此之低,因此将运算放大
器用于反相配置时,就没有必要补偿输入失调电压误差。在这种配置中,补偿放大器的一种常用方法是采用一个电阻将同相输入端连接到地,该电阻的阻值是反馈和增益设置电阻的并联组合,但现在由于电流很低,这里也不再需要此电阻,因此简化了电路。FET输入运算放
大器的一种常见应用就是在光电二极管检测器应用中作为电流-电压转换器(I-V转换器)。在这些应用中,光电二极管的电流非常小,因此强制要求所用运算放大器必须具备极低的输入偏置电流,这样才能确保所有的光电二极管电流都通过反馈电阻(产生输出电压),而不是进入运算放大器中,否则将会在运算放大器电流-电压转换器的预期输出电压中引入误差。
二、放大器输出阻抗和输出驱动能力如何影响系统性能
低输出阻抗之所以重要是有多方面的原因。理想放大器的输出阻抗是零,但理想放大器实际上并不存在,所以每个放大器都有一定的输出阻抗。负反馈和环路增益有助于减小输出阻抗,但在选择运算放大器时还得十分小心。输出阻抗与频率有很大关系,并且随频率升高而增加。
低输出阻抗可确保放大器能准确地再生输入信号,失真很小甚至没有失真。例如在50Ω系统中,输出阻抗为5Ω的放大器代表信号路径中的误差为5%。在更低阻抗负载情况下,由输出阻抗引起的误差会更明显。低输出阻抗还意味着放大器本身会有更低的功耗。在驱动低阻抗负载时,大电流输出也是一种有用的特性。
驱动低阻抗负载的能力取决于鲁棒性的输出级电路。如上所述,轨到轨输出具有更大信号摆幅和更大动态范围的优势。具有轨到轨输出和大电流驱动能力的放大器是一种极其优秀的组合。大输出电流的放大器在驱动低阻抗负载时可以在输出端实现宽电压摆幅。
三、在有源滤波器中使用放大器时要考虑哪些重要因素
在为有源滤波器电路选择放大器时,有许多因素必须加以考虑。本文无法对所有因素进行阐述,这里仅探讨一些较为重要的因素。
首先,为了保证有源滤波器能够提供合适的频率性能,带宽是一个关键的考虑因素。放大器必须具备足够的带宽,以确保滤波器的性能取决于正确的滤波器频率响应,而不是放大器的限制。没有足够带宽的放大器将引起过早的滚降和失真。在选择放大器时,一般公认的做法是使用带宽至少为所需滤波器带宽10倍的放大器,这样能保证有源滤波器的性能取决于频率而不是放大器。例如带宽为15MHz的低通有源滤波器,我们应该选用带宽至少为150MHz的放大器。
其次需要考虑的是低输出阻抗。对整个滤波器来说,目标工作频率范围很重要。在宽带宽滤波器中,选择一个在整个频率范围内都具有低输出阻抗的放大器是很重要的。在较高频率的滤波器应用中,滤波器元件值变得很小,因此,像放大器输出阻抗等所有“寄生”元件或电路板寄生参数都会影响或劣化滤波器性能。
在为有源滤波器应用选择滤波器时,压摆率是另一个重要的考虑因素。压摆率是放大器输出端的最大变化率,因此会给放大器和滤波器造成另一种频率限制。具有较高压摆率的放大器能够在高频段工作,而具有较低输出摆幅的滤波器也能够在高频段工作,这是因为压摆率也较低,这个关系可以从公式Fmax= Slew Rate/2πVpeak中看出来。
输入偏置电流也是一个需要考虑的重要参数。在有源滤波器电路中,任何一种应用中使用多个电阻值的情况很常见。大阻值的电阻可能会引入较大的失调电压,这个电压值等于电阻值乘以放大器的输入偏置电流。根据输入级电路的不同,输入偏置电流范围可从fA到μA数量级。场效应晶体管(FET)或互补金属氧化物半导体(CMOS)输入级电路具有最低的输入偏置电流,因此当需要减小失调电压误差时,可选择这两种输入结构的放大器。
开环增益是要考虑的另一个重要参数。就像带宽一样,开环增益方面也有一个一般性的公认标准,即放大器开环增益应至少高出有源滤波器在最高频率点增益的10倍,这样可以确保放大器电路有足够的闭环增益,并使环路保持闭环和锁定。

找了放大器的参数,你看这个输入范围

TI

AD
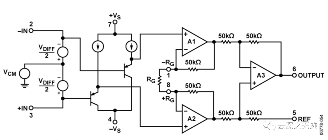
都是三运放的放大结构。

看看最后这个封装
小外形集成电路(SOIC),轻薄小外形封装(TSSOP)和超薄小外形封装(VSSOP)是业界最常见的封装。
LMC6482 拥有得到保证的低电压和低功耗特性,因此特别适合使用电池供电的系统。LMC6482 还采用了 VSSOP 封装,大小几乎是 SOIC-8 器件的一半。

一模一样输出


使用的时候看图

同时适用于单电源供电和双电源供电。在环境温度升高的情况下,持续短路运行可能会导致超过允许的最大结温 (150°C)。输出电流长期超过 ±30mA 会对可靠性造成不利影响。
双电源供电也是一样的电流最大限制。

在电压超过电源电压的情况下,提供 Ri输入电流保护
比16V都高。。。
在滤波器等应用中, 信号峰值超出输入共模范围会导致输出相位反转或严重失真,因此线性信号范围至关重要。
不滤波也重要,线性范围就是很重要。
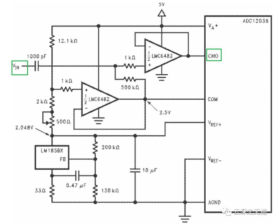
通过使用 LMC6482 来缓冲 ADC12038 可实现低功耗、单电源数据采集系统解决方案。
LMC6482 能够使用整个电源电压范围,因此无需降低输入信号来满足有限的共模电压范围。82dB 的 LMC4282 CMRR 将 12 位数据采集系统的积分线性保持在 ±0.325LSB。
其他轨到轨输入放大器的 CMRR 仅为 50dB,会将数据采集系统的精度降至仅为 8 位。
再次看到轨到轨的强大保真度。

原理图

SPI的接口,前面的MCU是摩托罗拉的,这个片子太老了

51也是可以模拟的
LMC6482 具有仪表电路设计所需的高输入阻抗、高共模范围和高 CMRR。采用 LMC6482 进行仪表电路设计,可以比大多数仪表放大器抑制更大范围的共模信号。
因此,采用 LMC6482 进行仪表电路设计是嘈杂或工业环境下的绝佳选择。从这些 特性中获益的 其他应用包括 分析医疗仪器、磁场检测器、气体检测器和硅基传感器。

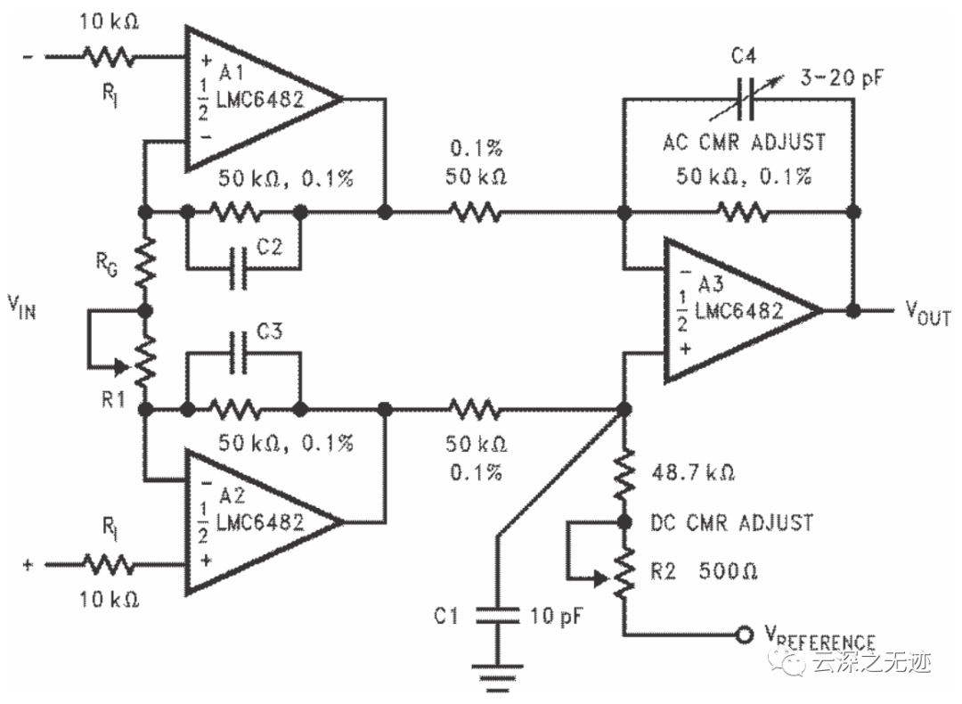
在上图中,低阻值电位器与 Rg 串联使用,用于设置三级运算放大器仪表电路的差分增益。之所以采用这种组合,而未使用高阻值电位器,是为了提高增益修整精度并减少因振动导致的误差。
上图中显示的两级运算放大器仪表放大器专为增益值 100 设计,可针对失调电压、CMRR 和增益进行低灵敏度修整。低成本和低功耗是这款两级运算放大器电路的主要优势。对于频率更高且共模范围更大的应用, 三级运算放大器仪表放大器则是绝佳选择。

低功耗俩级的放大系统

3V的单缓存放大
为了获得出色性能,请确保输入电压摆幅在 V+ 和 V- 之间。确保输入不超过共模输入范围。为了降低输出失稳的风险,驱动容性负载时,请在输出端使用电阻式隔离。

可以使用电阻式隔离实现容性负载补偿,如上所示。这种简单易行的技术有助于隔离多路复用器和模数转换器的电容输入。

具有输入电流保护 (RI) 的全波整流器
使用聚苯乙烯或聚乙烯保持电容器来尽量减少电介质的吸收和泄漏。下降率主要由 CH 和二极管泄漏电流的值决定。

电容

全波整流器波形
接下来看看PCB布线:
通常来说,任何必须以小于 1000pA 泄漏电流运行的电路均需要特殊的 PC 板布局。如果要利用 LMC6482 的超低输入电流(通常小于 20fA),具有出色的布局至关重要。幸运的是,实现低泄漏的技术相当简单。首先,用户不得忽略 PCB 的表面泄漏,即使有时显示的泄漏值并不高,看起来似乎可以让人接受,但是在湿度高、遍布灰尘或污染的情况下,用户可以感知到这种表面泄漏。为了最大限度降低任何表面泄漏造成的影响,可以环绕 LM6482 的输入端和连接到运算放大器输入端的电容器、二极管、导体、电阻器、继电器端子等元件的终端,放置一个能够完全覆盖的箔环。

围了一圈

屏蔽环
需要注意,有时候仅仅为了几个电路而布置 PCB 并不合适。与其在 PCB 上放置防护环,不如采取一种更为巧妙的方法:勿将放大器的输入引脚插入 PCB,而是将其向上弯折,仅用空气作为绝缘体。空气是绝佳的绝缘体。牛!


JCL10快,我2快买的

我手头还有一个是AD板子

30块钱买的
审核编辑 :李倩
下一篇:可编程直流电源的工作原理是什么?