时间:2023-02-05 11:26
人气:
作者:admin
-电容(上)-
电容类型介绍
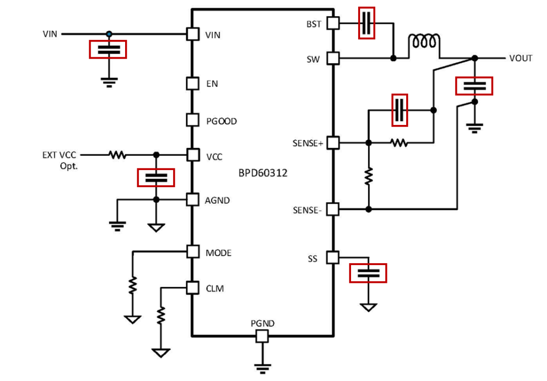
电容,不同于之前聊过的电感,哪怕并非电子电力方面专业的小伙伴们,对它多多少少也会有一些了解。而一份完整的DCDC电源方案,除了核心的电源控制器,BOM(Bill of Material,物料清单)中的主要组成部分就是电容。这点从我们的POLBPD60312的应用框图中也可见一斑:

在电源转换器中,我们常用的电容一共有三种:电解液电容(Wet Electrolytic Capacitor)、高分子聚合物电容(POSCAP)以及陶瓷电容(Ceramic Capacitor)。这三种电容各有优劣,需要按照实际应用情况来酌情选择。从性能上来看,陶瓷电容优势明显,但从性价比来看,电解液电容会更划算。除此之外,使用时还需要考虑容值范围、器件寿命等种种问题。详细内容,还请观看BPS电源空间站第七期 – 电容类型介绍。
这一期视频内容的介绍就到这里,欢迎小伙伴们持续关注我们BPS。

晶丰明源DCDC四大产品系列
晶丰明源DCDC,超过100位行业顶尖精英的强大团队,构建研发、运营、销售的完整产业链条,拥有数字控制IP、大电流设计IP、BCD工艺、封装等核心技术。高标准可靠性实验室,具备高温老化、高加速应力、温度循环等多种可靠性鉴定和可靠性监控能力,每一款量产产品,都经过严苛的测试,确保产品的稳定可靠。我们志在追赶国际巨头的技术优势,跻身计算电源的重磅玩家。
编辑:黄飞
上一篇:氮化镓芯片应用电路了解
下一篇:氮化镓工艺缺点有哪些