时间:2023-02-05 11:15
人气:
作者:admin
大家好,今天我们来了解一下氮化镓芯片应用电路,帮助大家清晰的了解 GaN 产品。
氮化镓快充已然成为了当下一个非常高频的词汇,在氮化镓快充市场迅速增长之际,65W这个功率段恰到好处的解决了大部分用户的使用痛点,从而率先成为了各大品牌的必争之地。
氮化镓是国内常说的第三代半导体材料的一种,由氮和镓两种离子组成的一种半导体材料,它具有能量带隙宽、原子键强、热导率高、化学稳定性好(几乎不被任何酸腐蚀)和抗辐照能力强等性质,GaN在高温下依然能够表现出优异的开关性能,这保证了GaN功率器件在不同温度、电流以及开关速度下均能保持极小的开关损耗。本质是将多种电力电子器件整合到一个氮化镓芯片上,能有效提高产品充电速度、能效比、可靠性和降低产品成本。
下面我们来看一看英诺赛科 GaN 产品。
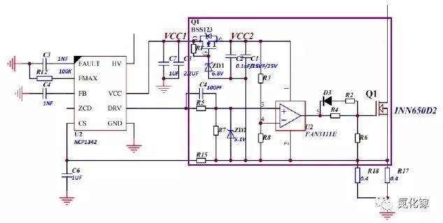
氮化镓 GaN 产品应用电路
英诺赛科的 GaN 产品的 Vgs 开通阈值电压为 1.7V,建议的驱动电压为 5.5V-6.5V,通常选取的电压为 6V。
通常使用控制 IC,需要将控制输出电压转换为 6V,英诺赛科 GaN 产品需要外部驱动转换电路。
有两种方式转换:
使用电阻电容分压电路

英诺赛科推广的 Demo 板即采用此电路,如下图所示:

以 QR 电路结构,控制芯片 NCP1342 应用电路;NCP1342 DRV 高电平输出 (12V) R3、 R4、C1 构成的分压电路;Cgs
电容较小,很快被充电至 Vgsth 值,C1 电容值推荐 680pF至1nF 之间。
使用驱动IC

本文整理自:充电头网、氮化镓、骊微电子
上一篇:氮化镓工艺技术是什么意思